SIPLACE S-23 HM - 第82页
2 Operational Safety User Manual SIPLACE S -23 HM 2.2 Safety equipment Software Version SR.406.xx 02/00 US Edition 82 2 Fig. 2.2 - 5 SIPLACE S- 23 HM safety circuits S tart but to n pres sed Emerg. stop mushroom-head pus…
User Manual SIPLACE S-23 HM 2 Operational Safety
Software Version SR.406.xx 02/00 US Edition 2.2 Safety equipment
81
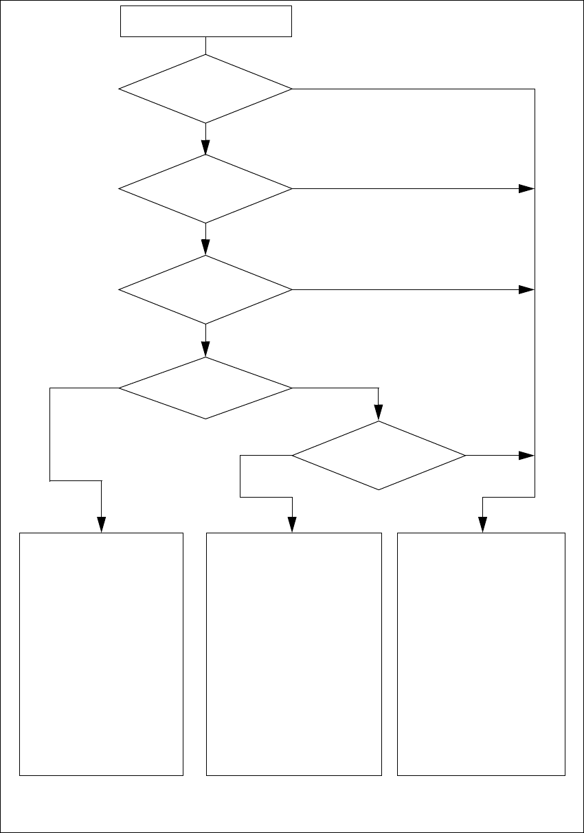
Protective contactor combinations K1 and K2 monitor the following circuits:
K1: Emergency stop circuit, safety circuits for the component tables or wafflepack changer,
protective cover switch and the enable software signal
K2: Emergency stop circuit, K1 protective contactor combination, software enable signal and
key switch
K1 or K2 is triggered if any of these functions fail. The mains voltage to the heavy current trans-
former that supplies the gantry axis motors will be interrupted. The voltage to the star-type motor
for the revolver head is reduced from 70V to 10V. The dp and dR axes of the placement heads
continue to be supplied with 30V. The next diagram illustrates the various statuses of K1 and K2
and their effects on the axes and the PCB conveyor components.

2 Operational Safety User Manual SIPLACE S-23 HM
2.2 Safety equipment Software Version SR.406.xx 02/00 US Edition
82
2
Fig. 2.2 - 5 SIPLACE S-23 HM safety circuits
Start button pressed
Emerg. stop
mushroom-head push-but-
ton pressed?
Protective cover open ?
Key switch
closed (positionI)?
No
Component table safety
circuit interrupted?
Yes
No
No
Yes
Yes
No
Active
K1 *) Yes
K2 *) Yes
Voltage
Y-axis 155 V
X-axis 155 V
Star axis 70 V
DP-axis 30 V
Z-axis 30 V
Active
PCB conveyor Yes
PCB clamping device Yes
Width adjustment Yes
PCB stopper Yes
Tape cutter Yes
Yes
Active
K1 *) No
K2 *) Yes
Voltage
Y-axisY-axis 0 V
X-axis 0 V
Star axis 10 V
DP-axis 30 V
Z-axis 30 V
Active
PCB conveyor Yes
PCB clamping device No
Width adjustment Yes
PCB stopper No
Tape cutter No
Active
K1 *) No
K2 *) No
Voltage
Y-axis 0 V
X-axis 0 V
Star axis 10 V
DP-axis 30 V
Z-axis 30 V
Active
PCB conveyor No
PCB clamping device No
Width adjustment No
PCB stopper No
Tape cutter No
*) K1, K2 protective contactor combination
Compressed air
min. 5.1 bar?
Yes
No

User Manual SIPLACE S-23 HM 2 Operational Safety
Software Version SR.406.xx 02/00 US Edition 2.2 Safety equipment
83
2.2.5 Guard on the component table locations
DANGER
All locations must be equipped with feeders in order to guarantee operational reliability. If there
are not enough feeders available, a guard ("feeder dummy") must be fitted in place of the feeder.
The following variants can be used:
Item no. 00116820-01 SIPLACE guard for 1 location
Item no. 00116821-01 SIPLACE guard for 6-10 locations
Item no. 00116822-01 SIPLACE guard for 11-20 locations 2
Fig. 2.2 - 6 Guard
(1) Guard for location 1 (2) Guard for 6 to 10 locations
(3) Guard for 11 to 20 locations 2