00191759-01 - 第212页
W , , W Nein Posit ioni erung Marke test en Mark e geladen bzw. geteacht ? Menü Markenauswahl A Ja Videobil d Anstoß des Meßablaufs Ausgabe der Markenqualität ESC ESC Return (wiederholen) X/ Y- Verfahren LP ins Au…

W ,,W
Menüoptionen 'Marke teachen'
Menü 'Kontrastempfindlichkeit''
Nein
Kontrast-
empfindlichkeit
Marke
geladen bzw.
geteacht?
Menü
Marken-
auswahl
A
Ja
Tabelle 5
einstellen
Tabelle 1
Videobild
Teachbefehl mit
unterschiedlicher
Grauwerttransformation
Ausgabe des
Eindeutigkeitswertes
ESC
Tabelle 2 Tabelle 3 Tabelle 4 Tabelle 5
Marke
DefaultwerteAbbruch
Auswahlbox
'Kontrastempfindlichkeit
Tabelle 5' einstellen
(Standardwerte
übernehmen)
Übernehmen (gewählte Werte sichern)
9ROEDPHQX8þHQt]QDþN\
0HQX.RQWUDVWQtFLWOLYRVW
=QDþND

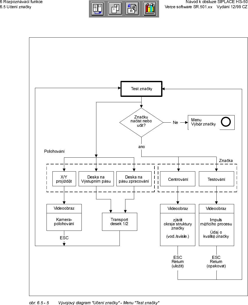
W ,,W
Nein
Positionierung
Marke testen
Marke
geladen bzw.
geteacht?
Menü
Markenauswahl
A
Ja
Videobild
Anstoß des
Meßablaufs
Ausgabe der
Markenqualität
ESC
ESC
Return
(wiederholen)
X/Y-
Verfahren
LP ins
Ausgabeband
LP ins Bearbei-
tungsband
Zentrieren Testen
Marke
Videobild
Ränder der
Markenstruktur
festlegen
(hor./vert.)
ESC
Return
(abspeichern)
Videobild
Kamera-
positionierung
Leiterplatten-
transport 1/2
Menüoptionen 'Marke teachen'
Menü 'Marke testen'
9ROEDPHQX8þHQt]QDþN\
0HQX7HVW]QDþN\

W ,,W
0HQX9êE U]QDþN\
3 LYROE PRåQRVWL8þHQt]QDþN\YPHQX=iNODGQtQiKOHGMVRXVSXãW Q\QiVOHGXMtFtDNFH
± 9SRþtWDþLVWDQLFHMVRXDNWLYRYiQ\IXQNFHUR]SR]QiYDFtKRV\VWpPX
± -H]REUD]HQRPHQX9êE
U]QDþN\
± 3RþtWDþVWDQLFHY\åiGiRGOLQNRYpKRSRþtWDþHVH]QDP]QDþHNVNRPHQWi
LD]REUD]tKRQD
REUD]RYFH7DEXON\WUDQVIRUPDFHEDUHYMVRXXORåHQ\QDORNiOQtPSRþtWDþLVWDQLFH
7RWRPHQX9iPQDEt]tMDNXND]XMHREUi]HNQiVOHGXMtFtYêE U
±9êE
USRUWiOX
± 1DþWHQt]QDþN\
± 9\WYR
HQt]QDþN\
±=P
QDQi]YX]QDþN\
± 8ORåHQt]QDþN\
6H]QDPþtVHO]QDþHN