00191759-01 - 第326页
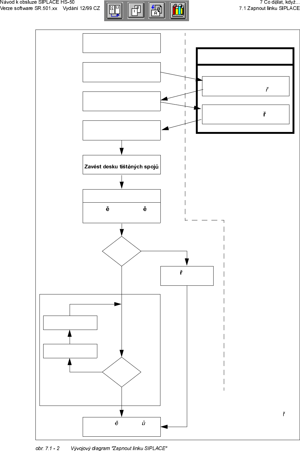
W , , W 9 \ SQXWtOLQN\6,3/$ &( 32=25 3 HGY\ SQXWtP OLQN\E H]SRG PtQHþQ GRGUå XMWH QiVOHGXMtFt ± 1 DVWDQLFtFKPXVtEê WXNRQþHQ\Yã HFK\SURFHV\ RVD] RYiQt ± 2V\ =Y HãNHUê FKRVD] RYDFtFKKODY …

W ,,W
6RXSLVSLSHW
=P QLWHYHQWXHOQ
NRQILJXUDFLSLSHW
.RQWURODY\EDYHQt
=DSOQLWVWRS\
QH
ÒNRO\OLQNRYpKRSRþtWDþH
1DþtWiQtXåLYDWHOVNêFKGDW
=QDþN\
RN"
=DGiQtVWURML
-H]REUD]HQJHQHUiWRUS
HFKRGX
.RQWURODY\EDYHQt
QDVWDYLWSRGiYDFtPRGXO\
=DSQRXW
ýHNiQtQDOLQNRYêSRþtWDþ
&K\EDVW
DQR
3 HUXãLW
RVD]RYiQt
QH
'HVNDWLãW QêFKVSRM GR
YêVWXSQtKRSiVX
DQR
3RþtWDþVWDQLFH
7XþQpStVPR
.XU]tYD
0XVtSURYpVWREVOXKD
-HSURYHGHQRSRS
RKOiãHQRVWDQLFt
3RWUYUGLWJHQHUiWRUS HFKRGX

W ,,W
9\SQXWtOLQN\6,3/$&(
32=25
3 HGY\SQXWtPOLQN\EH]SRGPtQHþQ GRGUåXMWHQiVOHGXMtFt
± 1DVWDQLFtFKPXVtEêWXNRQþHQ\YãHFK\SURFHV\RVD]RYiQt
± 2V\=YHãNHUêFKRVD]RYDFtFKKODYVHPXVtQDFKi]HWYHVYpKRUQtNRQFRYpSROR]H
± 1DåiGQpRVD]RYDFtKODY
VHQHVPtQDOp]DWMHãW åiGQpVRXþiVWN\
± 9ãHFKQ\SRUWiO\QDMHO\GRSR]LFHY\þNiYiQt
± 3RþtWDþHVWDQLFHE\O\VSUiYQ
Y\SQXW\
9\SQXWtOLQNRYpKRSRþtWDþH
32=25
1HVPtWHQtNG\Y\SQRXWOLQNRYêSRþtWDþMHGQRGXãHVt
RYêPY\StQDþHP
8NRQþHWHYåG\QHMSUYHRSHUDþQtV\VWpPVWDQLFHSRPRFtS
tVOXãQêFKS tND] SURXNRQþHQt
SURJUDPX-LQDNPXVtWHSRþtWDWVH]QDþQRX]WUiWRXGDWQHERFK\EQêPLSURJUDP\DYQ
NWHUêFK
S tSDGHFKMHSDNW HEDQRY LQVWDORYDWVRIWZDUHOLQNRYpKRSRþtWDþH
Å 1DMH WHNXU]RUHPP\ãLQDSUDYêQHERVSRGQtRNUDMREUD]RYN\.XUVRUVH]REUD]tMDNRN tåHN
Å 6WODþWHOHYpWODþtWNRP\ãLDGUåWHKRVWODþHQp=REUD]tVHKODYQtPHQX
Å 3 HMH WHVNXU]RUHPQDYROEX6KXWGRZQDSXV WHWODþtWNRP\ãL1DREUD]RYFHVH]REUD]t
QiVOHGXMtFtGLDORJRYêER[
Å .OLNQ WHQD-D'LDORJRYêER[VHX]DY HDRSHUDþQtV\VWpPVHX]DYtUi3URFHVWUYiDVL
PLQXWX3RWRPVH]REUD]tQiVOHGXMtFtSRN\Q
Å 9\SQ WHQDSiMHQtSRþtWDþH869
9\SQRXWSRþtWDþ"
$QR1H
6DIHWR3RZHU2II
RU
3UHVV$Q\.H\WR5HERRW

W ,,W
9\SQXWtVWDQLFH
3URRGSRMHQtVWDQLFHSRVWXSXMWHQiVOHGXMtFtP]S VREHP
Å 8NRQþHWHYãHFKQ\SURFHV\RVD]RYiQt
Å =NRQWUROXMWH]GDVHRV\=YHãNHUêFKRVD]RYDFtFKKODYQDFKi]HMtYHVYpKRUQtNRQFRYpSROR]H
Å =NRQWUROXMWH]GDVHQDRVD]RYDFtFKKODYiFKQHQDFKi]HMtMHãW Q MDNpVRXþiVWN\DW\WR
SRS
tSDG RGVWUD WH
Å 3RS YãHPLSRUWiO\SRPRFtRGSRYtGDMtFtFKIXQNFtSRUWiO YL]NDSRGVWDYHFQDMH WH
GRSRORK\Y\þNiYiQt
832=251 1Ë
9QRUPiOQtPS tSDG MVRXYãHFKQ\SRUWiO\DXWRPDWLFN\QDMtåG Q\GRSRORK\Y\þNiYiQt
Å 1\QtVWDQLFLY\SQ WHQDKODYQtPY\StQDþL
6SXãW Qt]DSQXWêFKVWDQLFSR6KXWGRZQY\SQXWtOLQNRYpKRSRþtWDþH
3RNXGSR6KXWGRZQOLQNRYpKRSRþtWDþH] VWDQRXVWDQLFH]DSQXWpDDOLQNRYêSRþtWDþMHSRWp
VSRXãW
QQHY\WYi tOLQNRYêSRþtWDþDXWRPDWLFN\VSRMHQtNHVWDQLFtP1DREUD]RYFHOLQNRYpKR
SRþtWDþHPRKRXEêW]REUD]HQDQiVOHGXMtFtFK\ERYiKOiãHQt
± äiGQpNRUHNWQtVSRMHQtPH]LOLQNRYêPSRþtWDþHPDVWDQLFt
± /LQNRYêSRþtWDþE\OY\SQXWD]DSQXWSURWRPXVtEêWVWDQLFHURYQ
åY\SQXWDD]DSQXWD
0iWHGY
PRåQRVWLMDNREQRYLWVSRMHQtPH]LOLQNRYêPSRþtWDþHPDVWDQLFtSR6KXWGRZQOLQNRYpKR
SRþtWDþH
0RåQRVW
Å 1DVWDQLFtFKYPHQX0RåQRVWLVWURMH]DEORNXMWHS HSUDYQtUR]KUDQt
Å 9\SUi]GQ WHWUDQVSRUW\GHVHNWLãW QêFKVSRM SRFHOpOLQFH
Å 6WDQLFHY\SQ WHD]QRYX]DSQ WH6WDQLFHVHS LSRMtNOLQNRYpPXSRþtWDþL
Å 3RY\]YiQtVWLVNQ WHNOiYHVXVWDUWX-HSURYHGHQQiMH]GUHIHUHQþQtKRERGX
Å 3RNUDþXMWHYRVD]RYiQt