00191759-01 - 第75页
W , , W $NWtYQt %2. $QR 1DS Wt 2VD< 9 2VD; 9 2VDKY ]G\ 9 2VD'3 9 2VD= 9 $NWtYQt 'RSUDYQtNGHV HN $QR 8SHYQ QtGHVHN $QR 3 HVWDYHQtã t N\ $QR =DVWDYHQtG HVHN $QR =YHGDFtVW O…

W ,,W
.RQVWUXNFHKOiVtFtKRRNUXKX
âHVWKOiVtFtFKNRQWDNW NU\W MH]DSRMHQRSDUDOHOQ DWYR tKOiVtFtRNUXK.U\W\0-HVWOLåHMHMHGHQ
QHERYtFHNU\W
RWHY HQRNRQWDNW\VHSQRXVLJQiO 9SRNUDþXMHQDVE UQLFL&$1DVLJQDOL]XMH
åHNU\WMHRWHY
HQ
'YDNRQWDNW\K
LERYêFKQRX]RYêFKWODþWHNMVRXVSRMHQ\SDUDOHOQ DWYR tKOiVtFtRNUXKQRX]RYpKR
WODþtWND03
LVWLVNQXWpPK LERYpPWODþtWNXQRX]RYpKR]DVWDYHQtGRMGHVLJQiO 9QDVE UQLFL
&$1DVLJQDOL]XMHåHMHVWLVNQXWRMHGQR]K
LERYêFKWODþtWHNQRX]RYpKRY\SQXWt
ýW\
LNRQWDNW\NU\WHNWODþtWHNMVRXVSRMHQ\SDUDOHOQ 7YR tKOiVtFtRNUXK0NU\WHN-HVWOLåHVH
MHGQDQHERYtFHNU\WHN]YHGQHMHVLJQiO 9QDVE
UQLFL&$1DVLJQDOL]XMHåHNU\WNDQHQt
]DY
HQi
ýW\
LNRQWDNW\YêP QQêFKVWRO VRXþiVWHNMVRX]DSRMHQ\GRVpULHDWYR tVP\þNXKOiãHQt6W O
VRXþiVWHN0-HVWOLåHMHGHQYêP
QQêVW OFK\EtOHåtVLJQiO 9QDVE UQLFL&$1-VRXOLS LSRMHQ\
YãHFKQ\VWRO\þLQtVLJQiOFFD 9
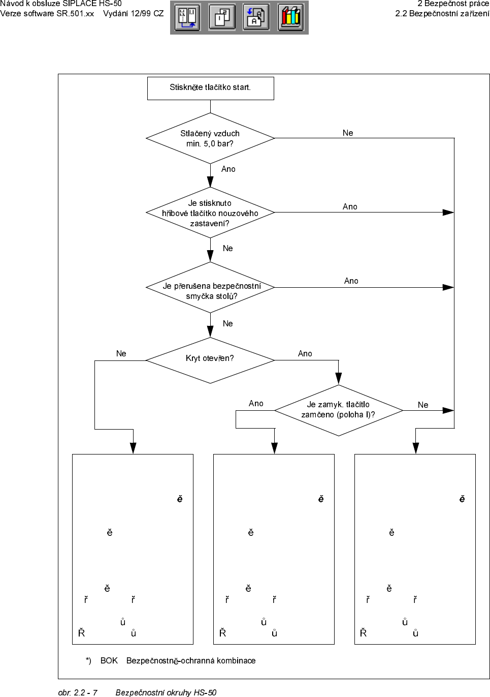
3RSLVIXQNFHEH]SHþQRVWQtKRRNUXKX
$E\PRKOEêWDXWRPDWVSXãW QQHERSURYR]RYiQPXVtEêWVSOQ Q\QiVOHGXMtFtSRGPtQN\
± PXVtEêWS
LEDOHQ\DS LSRMHQ\YãHFKQ\þW\ LYêP QQpVWRO\VRXþiVWHN
± YãHFKQ\NU\W\þW\
LQDGSRUWiO\DSRMHGQRPQDGYVWXSQtPS tSYêVWXSQtPSiVHPGHVN\
WLãW
QêFKVSRM PXVtEêWX]DY HQ\
±RE
K LERYiWODþtWNDQRX]RYpKR]DVWDYHQtPXVtEêWRGEORNRYiQD
± YãHFKQ\þW\
LNU\WN\QDGWODNRYêPLVStQDþLSUR]YHGiQtQHERVSRXãW QtVWROXPXVtEêW
X]DY
HQ\
± PXVtEêWGRVDåHQRPLQLPiOQtKRSURYR]QtKRWODNX
± PXVtSURE
KQRXWXYROQ QtRGVRIWZDUH7tPMHDNWLYRYiQEH]SHþQRVWQtRNUXK
± QDSiMHQt 9MHVHSQXWRSURWODþtWNRVWDUWXDSUREH]SHþQRVWQ
RFKUDQQRXNRPELQDFL
± -HVWOLåHQ\QtVWLVNQHWHMHGQR]WODþtWHNSURVWDUW]DSQHVHEH]SHþQRVWQ
RFKUDQQiNRPELQDFH
%2.DDNWLYXMtVHQiVOHGXMtFtNRPSRQHQW\
± QDS
WtPH]LRNUXKX 9SURVHUYR]HVLORYDþHRVSRUWiO
± QDS WtPH]LRNUXKX 9SURRV\KY ]G\KODY\
± SURYR]QtQDS
Wt 9SURPRWRU\]YHGDFtFKVWRO
± GHVNDVHUYRGRVWDQHVLJQiO6HUYR(QDEOHSURVHUYR]HVLORYDþH
± SURYR]QtQDS
Wt 9MHSURSRMHQRQDYêP QQpVWRO\VRXþiVWHN
± 3URYR]QtQDS
Wt 9MHSURSRMHQRN]D t]HQtSUR H]iQtSUi]QêFKSiV
1\QtMHVWURMS
LSUDYHQNSURYR]X

W ,,W
$NWtYQt
%2. $QR
1DS
Wt
2VD< 9
2VD; 9
2VDKY
]G\ 9
2VD'3 9
2VD= 9
$NWtYQt
'RSUDYQtNGHVHN $QR
8SHYQ
QtGHVHN $QR
3
HVWDYHQtãt N\ $QR
=DVWDYHQtGHVHN $QR
=YHGDFtVW
O$QR
H]DþNDSiV $QR
$NWtYQt
%2. 1H
1DS
Wt
2VD< 9
2VD; 9
2VDKY
]G\ 9
2VD'3 9
2VD= 9
$NWtYQt
'RSUDYQtNGHVHN $QR
8SHYQ
QtGHVHN 1H
3
HVWDYHQtãt N\ $QR
=DVWDYHQtGHVHN 1H
=YHGDFtVW
O1H
H]DþNDSiV 1H
$NWtYQt
%2. 1H
1DS
Wt
2VD< 9
2VD; 9
2VDKY
]G\ 9
2VD'3 9
2VD= 9
$NWtYQt
'RSUDYQtNGHVHN 1H
8SHYQ
QtGHVHN 1H
3
HVWDYHQtãt N\ 1H
=DVWDYHQtGHVHN 1H
=YHGDFtVW
O1H
H]DþNDSiV 1H

W ,,W
2FKUDQDSURWL]iVDKXQDPtVWHFKLQVWDODFHVWRO VRXþiVWHN
1(%(=3(ýË
3
HGSRNODGHPSUREH]SHþQRVWSURYR]XMHY\EDYHQtYãHFKVWDQRYLã SRGiYDFtPLPRGXO\3RNXG
QHQtNGLVSR]LFLGRVWDWHþQêSRþHWSRGiYDFtFKPRGXO
MHW HEDPRGXO\QDKUDGLWRFKUDQRXSURWL
]iVDKX'XPP\)HHGHU
0iWHNGLVSR]LFLQiVOHGXMtFtYDULDQW\
ýYêURENX 2FKUDQDSURWL]iVDKX6,3/$&(SURVWDQRYLãW
ýYêURENX 2FKUDQDSURWL]iVDKX6,3/$&(SURVWDQRYLã
ýYêURENX 2FKUDQDSURWL]iVDKX6,3/$&(SURVWDQRYLã
2FKUDQDSURWL]iVDKXSURVWDQRYLãW
2FKUDQDSURWL]iVDKXSURVWDQRYLã
2FKUDQDSURWL]iVDKXSURVWDQRYLã