KE-3010A_KE-3020VA_KE-3020VRA-Rev14PDFA - 第194页
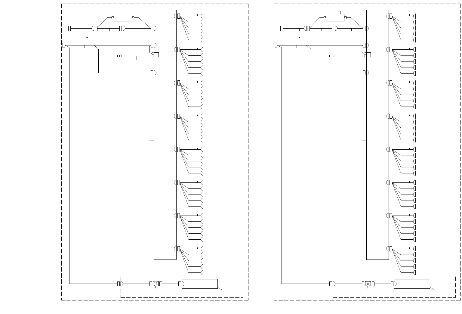
- 187 - 94. SYSTEM DIAGRAM(10) SYSTEM DIAGRA M(10) 㹁㹌㸮㸯ࠉ㹄㹐㹍㹌㹒ࠉ㸯 ࠉࠉࠉࠉ㸦㹐㹃㸿㹐ࠉࠉ㸲㸮㸧 㸿㹌㹒 㹍㹓㹒 㹇㹌 㹐㹄㹇㹂 㹐㹄㹇㹂ࠉ㸿 㹌㹒㹃㹌㹌 㸿 㹍㹎㹒㹇㹍㹌 㸦㹐㹄㹇㹂ࠉ 㸦㹄㸧ࠉ㸧 㹐㹄ࠉ㹇㹂 㹀㸿㹌㹉㸱㸴㸫㸲㸮 㹀㸿㹌㹉㸱㸯㸫㸱㸳 㹀㸿㹌㹉㸰㸴㸫㸱㸮 㹀㸿㹌㹉㸰㸯㸫㸰㸳 㹀㸿㹌㹉㸯㸴㸫㸰㸮 㹀㸿㹌㹉㸯㸯 㸫㸯㸳 㹀㸿㹌㹉㸮㸴㸫㸯 㸮 㹀㸿㹌㹉㸮㸯㸫㸮 㸳 㹁…

- 186 -
REF.NO NOTE PART NO D E S C R I P T I O N
品 名
Qty
1 401-73404 BANK CABLE(IFS-NX)ASM
バンクケーブル(IFS−NX)組
1
2 401-69473 BANK ID PCB (RF) ASM
バンクID基板(RF)組
1
3 401-81789 FIBER SENSOR RLY CABLE ASM
ファイバーセンサリレーケーブル組
1
4 401-81732 FIBER SENSOR AMP ASM
ファイバーセンサアンプ組
1
5 401-79224 ELEC BANK UP_SIDE PCB ASM
電動バンク UP_SIDE基板組
1
6 401-69022 BANK CABLE (4- UP CN3) ASM
バンク ケーブル組
1
7 401-69023 BANK CABLE (5_6- UP CN4) ASM
バンク ケーブル組
1
8 401-69024 BANK CABLE (10- UP CN5) ASM
バンク ケーブル組
1
9 401-69025 BANK CABLE (11_12- UP CN6) ASM
バンク ケーブル組
1
10 401-69026 BANK CABLE (16- UP CN7) ASM
バンク ケーブル組
1
11 401-69027 BANK CABLE (17_18- UP CN8) ASM
バンク ケーブル組
1
12 401-69028 BANK CABLE (22- UP CN9) ASM
バンク ケーブル組
1
13 401-69029 BANK CABLE (23_24- UP CN10) ASM
バンク ケーブル組
1
14 401-69030 BANK CABLE (28- UP CN12) ASM
バンク ケーブル組
1
15 401-69031 BANK CABLE (29_30- UP CN13) ASM
バンク ケーブル組
1
16 401-69032 BANK CABLE (34- UP CN14) ASM
バンク ケーブル組
1
17 401-69033 BANK CABLE (35_36- UP CN15) ASM
バンク ケーブル組
1
18 401-69034 BANK CABLE (40- UP CN16) ASM
バンク ケーブル組
1
19 401-69003 CAN JAMPER CABLE ASM
CANジャンパーケーブル組
1
20 401-69035 ELEC BANK IF CABLE ASM
電動バンクIFケーブル組
1
21 401-79228 GX-10 E BANK LOW_SIDE PCB ASM
GX−10 電動バンク LOW_SIDE基板組
1
22 401-69005 BANK CABLE (1_2 - LOW CN3) ASM
バンク ケーブル組
1
23 401-69006 BANK CABLE (3 - LOW CN4) ASM
バンク ケーブル組
1
24 401-69010 BANK CABLE (7_8 - LOW CN5) ASM
バンク ケーブル組
1
25 401-69011 BANK CABLE (9 - LOW CN6) ASM
バンク ケーブル組
1
26 401-69012 BANK CABLE (13_14 - LOW CN7) ASM
バンク ケーブル組
1
27 401-69013 BANK CABLE (15 - LOW CN8) ASM
バンク ケーブル組
1
28 401-69014 BANK CABLE (19_20 - LOW CN9) ASM
バンク ケーブル組
1
29 401-69015 BANK CABLE (21 - LOW CN10) ASM
バンク ケーブル組
1
30 401-69016 BANK CABLE (25_26 - LOW CN11)ASM
バンク ケーブル組
1
31 401-69017 BANK CABLE (27 - LOW CN12) ASM
バンク ケーブル組
1
32 401-69018 BANK CABLE (31_32- LOW CN13) ASM
バンク ケーブル組
1
33 401-69019 BANK CABLE (33- LOW CN14) ASM
バンク ケーブル組
1
34 401-69020 BANK CABLE (37_38- LOW CN15) ASM
バンク ケーブル組
1
35 401-69021 BANK CABLE (39- LOW CN16) ASM
バンク ケーブル組
1
36 401-81730 FIBER SENSOR
ファイバーセンサ
2
37 401-85185 ELEC BANK CABLE ASM (RF FIX)
電動バンクケーブル組 (RF FIX)
1
38 401-85186 ELEC BANK PWR CABLE ASM (RF FIX)
電動バンク電源ケーブル組 (RF FIX)
1

- 187 -
94.SYSTEM DIAGRAM(10)
SYSTEM DIAGRAM(10)
㹁㹌㸮㸯ࠉ㹄㹐㹍㹌㹒ࠉ㸯
ࠉࠉࠉࠉ㸦㹐㹃㸿㹐ࠉࠉ㸲㸮㸧
㸿㹌㹒
㹍㹓㹒
㹇㹌
㹐㹄㹇㹂
㹐㹄㹇㹂ࠉ㸿㹌㹒㹃㹌㹌㸿
㹍㹎㹒㹇㹍㹌
㸦㹐㹄㹇㹂ࠉ㸦㹄㸧ࠉ㸧
㹐㹄ࠉ㹇㹂
㹀㸿㹌㹉㸱㸴㸫㸲㸮
㹀㸿㹌㹉㸱㸯㸫㸱㸳
㹀㸿㹌㹉㸰㸴㸫㸱㸮
㹀㸿㹌㹉㸰㸯㸫㸰㸳
㹀㸿㹌㹉㸯㸴㸫㸰㸮
㹀㸿㹌㹉㸯㸯㸫㸯㸳
㹀㸿㹌㹉㸮㸴㸫㸯㸮
㹀㸿㹌㹉㸮㸯㸫㸮㸳
㹁㹎ࠉ㹇㹌
㹁㹎ࠉ㹍㹓㹒
㹃ࠉ㹀㸿㹌㹉ࠉ㹒㹐㹍㹊㹊㹃㹗ࠉ㹓㹌㹇㹒㸦㹄㸧
㹁㹌㸱㸴㸫㸲㸮
㹁㹌㸱㸯㸫㸱㸳
㹁㹌㸰㸴㸫㸱㸮
㹁㹌㸰㸯㸫㸰㸳
㹁㹌㸱㸳ࠉࠉ㹄㹐㹍㹌㹒ࠉ㸱㸳
㹁㹌㸱㸲ࠉࠉ㹄㹐㹍㹌㹒ࠉ㸱㸲
㹁㹌㸱㸱ࠉࠉ㹄㹐㹍㹌㹒ࠉ㸱㸱
㹁㹌㸱㸰ࠉࠉ㹄㹐㹍㹌㹒ࠉ㸱㸰
㹁㹌㸱㸯ࠉࠉ㹄㹐㹍㹌㹒ࠉ㸱㸯
㹁㹌㸲㸮ࠉࠉ㹄㹐㹍㹌㹒ࠉ㸲㸮
㹁㹌㸱㸷ࠉࠉ㹄㹐㹍㹌㹒ࠉ㸱㸷
㹁㹌㸱㸶ࠉࠉ㹄㹐㹍㹌㹒ࠉ㸱㸶
㹁㹌㸱㸵ࠉࠉ㹄㹐㹍㹌㹒ࠉ㸱㸵
㹁㹌㸱㸴ࠉࠉ㹄㹐㹍㹌㹒ࠉ㸱㸴
㹁㹌㸰㸳ࠉࠉ㹄㹐㹍㹌㹒ࠉ㸰㸳
㹁㹌㸰㸲ࠉࠉ㹄㹐㹍㹌㹒ࠉ㸰㸲
㹁㹌㸰㸱ࠉࠉ㹄㹐㹍㹌㹒ࠉ㸰㸱
㹁㹌㸰㸰ࠉࠉ㹄㹐㹍㹌㹒ࠉ㸰㸰
㹁㹌㸰㸯ࠉࠉ㹄㹐㹍㹌㹒ࠉ㸰㸯
㹁㹌㸱㸮ࠉࠉ㹄㹐㹍㹌㹒ࠉ㸱㸮
㹁㹌㸰㸷ࠉࠉ㹄㹐㹍㹌㹒ࠉ㸰㸷
㹁㹌㸰㸶ࠉࠉ㹄㹐㹍㹌㹒ࠉ㸰㸶
㹁㹌㸰㸵ࠉࠉ㹄㹐㹍㹌㹒ࠉ㸰㸵
㹁㹌㸰㸴ࠉࠉ㹄㹐㹍㹌㹒ࠉ㸰㸴
㹁㹌㸯㸴㸫㸰㸮
㹁㹌㸮㸴㸫㸯㸮
㹁㹌㸯㸯㸫㸯㸳
㹁㹌㸯㸳ࠉࠉ㹄㹐㹍㹌㹒ࠉ㸯㸳
㹁㹌㸯㸲ࠉࠉ㹄㹐㹍㹌㹒ࠉ㸯㸲
㹁㹌㸯㸱ࠉࠉ㹄㹐㹍㹌㹒ࠉ㸯㸱
㹁㹌㸯㸰ࠉࠉ㹄㹐㹍㹌㹒ࠉ㸯㸰
㹁㹌㸯㸯ࠉࠉ㹄㹐㹍㹌㹒ࠉ㸯㸯
㹁㹌㸰㸮ࠉࠉ㹄㹐㹍㹌㹒ࠉ㸰㸮
㹁㹌㸯㸷ࠉࠉ㹄㹐㹍㹌㹒ࠉ㸯㸷
㹁㹌㸯㸶ࠉࠉ㹄㹐㹍㹌㹒ࠉ㸯㸶
㹁㹌㸯㸵ࠉࠉ㹄㹐㹍㹌㹒ࠉ㸯㸵
㹁㹌㸯㸴ࠉࠉ㹄㹐㹍㹌㹒ࠉ㸯㸴
㹁㹌㸮㸳ࠉࠉ㹄㹐㹍㹌㹒ࠉ㸳
㹁㹌㸮㸲ࠉࠉ㹄㹐㹍㹌㹒ࠉ㸲
㹁㹌㸮㸱ࠉࠉ㹄㹐㹍㹌㹒ࠉ㸱
㹁㹌㸮㸰ࠉࠉ㹄㹐㹍㹌㹒ࠉ㸰
㹁㹌㸮㸯ࠉࠉ㹄㹐㹍㹌㹒ࠉ㸯
㹁㹌㸯㸮ࠉࠉ㹄㹐㹍㹌㹒ࠉ㸯㸮
㹁㹌㸮㸷ࠉࠉ㹄㹐㹍㹌㹒ࠉ㸷
㹁㹌㸮㸶ࠉࠉ㹄㹐㹍㹌㹒ࠉ㸶
㹁㹌㸮㸵ࠉࠉ㹄㹐㹍㹌㹒ࠉ㸵
㹁㹌㸮㸴ࠉࠉ㹄㹐㹍㹌㹒ࠉ㸴
㹁㹌㸮㸯㸫㸮㸳
㹇㹌
㹍㹓㹒
㹁㹎
㹁㹌㸲㸱
㹀㹉㸲㸱
㹁㹌㸲㸯
㹀㹉㸱㸯
㹁㹌㸲㸰
㹀㹉㸲㸲
㸦㹕㹇㹒㹆ࠉ㹁㹍㹔㹃㹐㸧
㹁㹌㸯㸵㸳㸴
㹀㹉㸲㸰
㹐㹊㹗
㹄㹅
㹄㹅
㹃㹊㹃㹁ࠉ㹀㸿㹌㹉ࠉ㸯㸮ࠉ㹎㹁㹀ࠉ㸿㹑㹋ࠉ㹔㸰
㹁㹌㸱㸳ࠉࠉ㹐㹃㸿㹐ࠉ㸴
㹁㹌㸱㸲ࠉࠉ㹐㹃㸿㹐ࠉ㸵
㹁㹌㸱㸱ࠉࠉ㹐㹃㸿㹐ࠉ㸶
㹁㹌㸱㸰ࠉࠉ㹐㹃㸿㹐ࠉ㸷
㹁㹌㸱㸯ࠉࠉ㹐㹃㸿㹐ࠉ㸯㸮
㹁㹌㸲㸮ࠉࠉ㹐㹃㸿㹐ࠉ㸯
㹁㹌㸱㸷ࠉࠉ㹐㹃㸿㹐ࠉ㸰
㹁㹌㸱㸶ࠉࠉ㹐㹃㸿㹐ࠉ㸱
㹁㹌㸱㸵ࠉࠉ㹐㹃㸿㹐ࠉ㸲
㹁㹌㸱㸴ࠉࠉ㹐㹃㸿㹐ࠉ㸳
㹁㹌㸰㸳ࠉࠉ㹐㹃㸿㹐ࠉ㸯㸴
㹁㹌㸰㸲ࠉࠉ㹐㹃㸿㹐ࠉ㸯㸵
㹁㹌㸰㸱ࠉࠉ㹐㹃㸿㹐ࠉ㸯㸶
㹁㹌㸰㸰ࠉࠉ㹐㹃㸿㹐ࠉ㸯㸷
㹁㹌㸰㸯ࠉࠉ㹐㹃㸿㹐ࠉ㸰㸮
㹁㹌㸱㸮ࠉࠉ㹐㹃㸿㹐ࠉ㸯㸯
㹁㹌㸰㸷ࠉࠉ㹐㹃㸿㹐ࠉ㸯㸰
㹁㹌㸰㸶ࠉࠉ㹐㹃㸿㹐ࠉ㸯㸱
㹁㹌㸰㸵ࠉࠉ㹐㹃㸿㹐ࠉ㸯㸲
㹁㹌㸰㸴ࠉࠉ㹐㹃㸿㹐ࠉ㸯㸳
㹁㹌㸯㸳ࠉࠉ㹐㹃㸿㹐ࠉ㸰㸴
㹁㹌㸯㸲ࠉࠉ㹐㹃㸿㹐ࠉ㸰㸵
㹁㹌㸯㸱ࠉࠉ㹐㹃㸿㹐ࠉ㸰㸶
㹁㹌㸯㸰ࠉࠉ㹐㹃㸿㹐ࠉ㸰㸷
㹁㹌㸯㸯ࠉࠉ㹐㹃㸿㹐ࠉ㸱㸮
㹁㹌㸰㸮ࠉࠉ㹐㹃㸿㹐ࠉ㸰㸯
㹁㹌㸯㸷ࠉࠉ㹐㹃㸿㹐ࠉ㸰㸰
㹁㹌㸯㸶ࠉࠉ㹐㹃㸿㹐ࠉ㸰㸱
㹁㹌㸯㸵ࠉࠉ㹐㹃㸿㹐ࠉ㸰㸲
㹁㹌㸯㸴ࠉࠉ㹐㹃㸿㹐ࠉ㸰㸳
㹁㹌㸯㸮ࠉࠉ㹐㹃㸿㹐ࠉ㸱㸯
㹁㹌㸮㸷ࠉࠉ㹐㹃㸿㹐ࠉ㸱㸰
㹁㹌㸮㸶ࠉࠉ㹐㹃㸿㹐ࠉ㸱㸱
㹁㹌㸮㸵ࠉࠉ㹐㹃㸿㹐ࠉ㸱㸲
㹁㹌㸮㸴ࠉࠉ㹐㹃㸿㹐ࠉ㸱㸳
㸴
㸯 㸰
㸲
㸱
㸳
㸵
㸷
㸶
㸯㸮
㸯㸯 㸯㸰 㸯㸱 㸯㸲 㸯㸳 㸯㸴
㸯㸵
㸯㸶
㸯㸷
㸯㸷
㸯㸶
㸯㸵
㸯㸴㸯㸳㸯㸲㸯㸱㸯㸰㸯㸯㸯㸮
㸶
㸷
㸵
㸳
㸱
㸲
㸯 㸰
㸴
㹃㹊㹃㹁ࠉ㹀㸿㹌㹉ࠉ㸯㸮ࠉ㹎㹁㹀ࠉ㸿㹑㹋ࠉ㹔㸰
㹄㹅
㹄㹅
㹐㹊㹗
㹀㹉㸲㸰
㹁㹌㸯㸵㸳㸴
㸦㹕㹇㹒㹆ࠉ㹁㹍㹔㹃㹐㸧
㹀㹉㸲㸲
㹁㹌㸲㸰
㹀㹉㸱㸯
㹁㹌㸲㸯
㹀㹉㸲㸱
㹁㹌㸲㸱
㹁㹎
㹍㹓㹒
㹇㹌
㹁㹌㸮㸯㸫㸮㸳
㹁㹌㸮㸯ࠉࠉ㹐㹃㸿㹐ࠉ㸲㸮
㹁㹌㸮㸰ࠉࠉ㹐㹃㸿㹐ࠉ㸱㸷
㹁㹌㸮㸱ࠉࠉ㹐㹃㸿㹐ࠉ㸱㸶
㹁㹌㸮㸲ࠉࠉ㹐㹃㸿㹐ࠉ㸱㸵
㹁㹌㸮㸳ࠉࠉ㹐㹃㸿㹐ࠉ㸱㸴
㹁㹌㸯㸯㸫㸯㸳
㹁㹌㸮㸴㸫㸯㸮
㹁㹌㸯㸴㸫㸰㸮
㹁㹌㸰㸯㸫㸰㸳
㹁㹌㸰㸴㸫㸱㸮
㹁㹌㸱㸯㸫㸱㸳
㹁㹌㸱㸴㸫㸲㸮
㹃ࠉ㹀㸿㹌㹉ࠉ㹒㹐㹍㹊㹊㹃㹗ࠉ㹓㹌㹇㹒㸦㹐㸧
㹁㹎ࠉ㹍㹓㹒
㹁㹎ࠉ㹇㹌
㹀㸿㹌㹉㸮㸯㸫㸮㸳
㹀㸿㹌㹉㸮㸴㸫㸯㸮
㹀㸿㹌㹉㸯㸯㸫㸯㸳
㹀㸿㹌㹉㸯㸴㸫㸰㸮
㹀㸿㹌㹉㸰㸯㸫㸰㸳
㹀㸿㹌㹉㸰㸴㸫㸱㸮
㹀㸿㹌㹉㸱㸯㸫㸱㸳
㹀㸿㹌㹉㸱㸴㸫㸲㸮
㹐㹄ࠉ㹇㹂
㹍㹎㹒㹇㹍㹌
㸦㹐㹄㹇㹂ࠉ㸦㹐㸧ࠉ㸧
㹐㹄㹇㹂ࠉ㸿㹌㹒㹃㹌㹌㸿
㹐㹄㹇㹂
㹇㹌
㹍㹓㹒
㸿㹌㹒
㹁㹌㸮㸯ࠉ㹄㹐㹍㹌㹒ࠉ㸯
ࠉࠉࠉࠉ㸦㹐㹃㸿㹐ࠉࠉ㸲㸮㸧

- 188 -
NOTE( 注記 ) #01....WITHOUT BRACKET COVER ブラケットカバーなし
REF.NO NOTE PART NO D E S C R I P T I O N
品 名
Qty
1 400-84841 EF ARRANGE CBL 1 BLACKET ASM
EF ARRANGEケーブル1ブラケット
1
2
#01
400-84833 EF ARRANGE CBL 1 ASM
EF ARRANGEケーブル1組
1
3 HA-0052400-00 CIRCUIT PROTECTOR
サーキットプロテクタ
1
4 400-92655 EF CP OUTPUT CABLE ASM
電動フィーダーCP入力束線組
1
5 400-92656 EF CP INPUT CABLE ASM
電動フィーダーCP出力束線組
1
6 401-87554 ELEC BANK IF CABLE ASM V2
電動バンクIFケーブル組 V2
1
7 400-84840 ELEC BANK TOROLY FG WIRE ASM
電動バンクトロリーFGワイヤー組
1
8 401-87551 ELEC BANK 10 PCB ASM V2
電動バンク10基板組 V2
1
9 400-92647 EF IF CBL 1-5 ASM
電動フィーダーIF1−5組
1
10 400-92648 EF IF CBL 6-10 ASM
電動フィーダーIF6−10組
1
11 400-92649 EF IF CBL 11-15 ASM
電動フィーダーIF11−15組
1
12 400-92650 EF IF CBL 16-20 ASM
電動フィーダーIF16−20組
1
13 400-92651 EF IF CBL 21-25 ASM
電動フィーダーIF21−25組
1
14 400-92652 EF IF CBL 26-30 ASM
電動フィーダーIF26−30組
1
15 400-92653 EF IF CBL 31-35 ASM
電動フィーダーIF31−35組
1
16 400-92654 EF IF CBL 36-40 ASM
電動フィーダーIF36−40組
1
17 400-79659 RFID JOINT CABLE ASM
RFIDジョイントケーブル組
1
18 HK-0651200-60 CONNECTOR
コネクタ
1
19 400-90031 ANTENNA ARRAY 17MM PITCH /40 POSITION
アンテナアレイ17MMピッチ/40ポジション
1