00193891-0702_AI_LP_Barcode_DE EN - 第68页
1 Montageanleitung LP-Barcode-Leser SIPLACE 1.9 Pläne Elektrik Ausgabe 10/2009 68 1.9 Pläne Elektrik 1 Abb. 1.9 - 1 V erkabelung LP-Barcode S/F (03016 203-010301)

Hier das Gewinde
schneiden
SIPLACE 1 Montageanleitung LP-Barcode-Leser
Ausgabe 10/2009 1.8 Pläne Mechanik
67
1
Abb. 1.8 - 2 Bohrbild Ständer HS-50 linke Seite (00330492-060201)

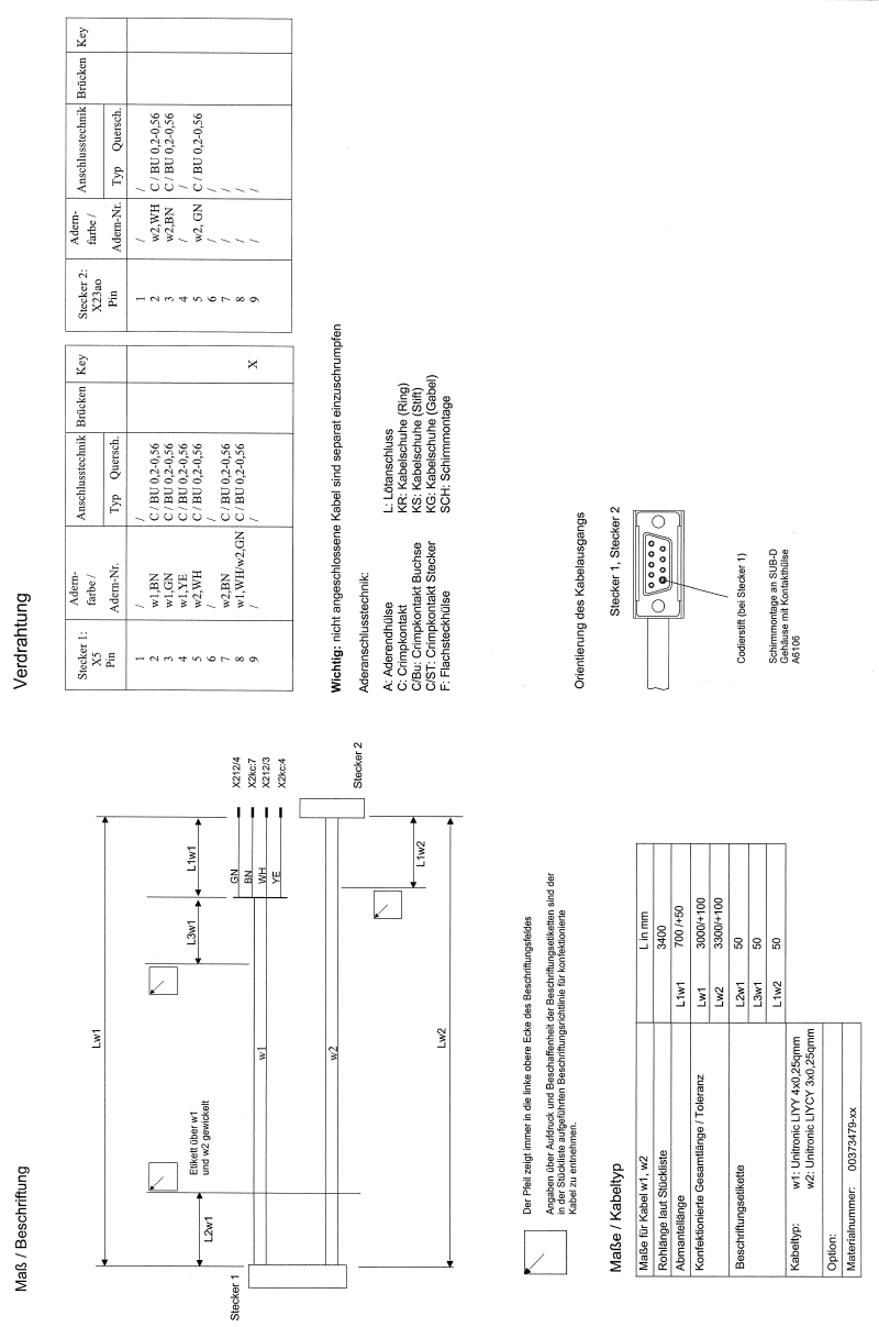
1 Montageanleitung LP-Barcode-Leser SIPLACE
1.9 Pläne Elektrik Ausgabe 10/2009
68
1.9 Pläne Elektrik
1
Abb. 1.9 - 1 Verkabelung LP-Barcode S/F (03016203-010301)

SIPLACE 1 Montageanleitung LP-Barcode-Leser
Ausgabe 10/2009 1.9 Pläne Elektrik
69
1
Abb. 1.9 - 2 Kabel Verteiler LP-Barcodeleser S/F ( 00373479-010301)