00193891-0702_AI_LP_Barcode_DE EN - 第72页
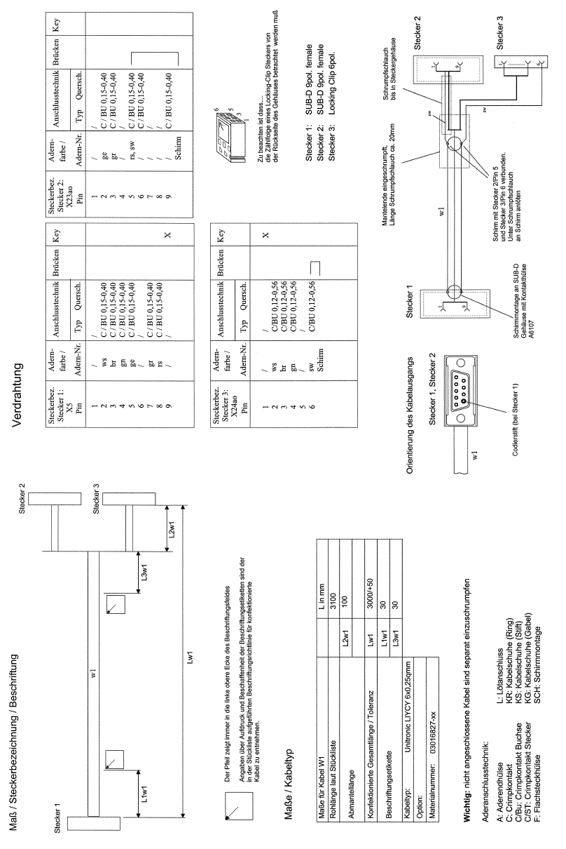
1 Montageanleitung LP-Barcode-Leser SIPLACE 1.9 Pläne Elektrik Ausgabe 10/2009 72 1 Abb. 1.9 - 5 Kabel V erteiler LP-Barcodeleser S-27 / D1 / D2 (03016827- 010102FD3

SIPLACE 1 Montageanleitung LP-Barcode-Leser
Ausgabe 10/2009 1.9 Pläne Elektrik
71
1
Abb. 1.9 - 4 Verkabelung LP-Barcodeleser S-27 HM / D1 / D2 (03016203-010301)

1 Montageanleitung LP-Barcode-Leser SIPLACE
1.9 Pläne Elektrik Ausgabe 10/2009
72
1
Abb. 1.9 - 5 Kabel Verteiler LP-Barcodeleser S-27 / D1 / D2 (03016827-010102FD3

Distributor f. PCB barcode scanner 00372356-xx
Barcode scanner
top
Barcode scanner
bottom
Conveyor control
(ao) 00329219-xx TSP100
03021617-xx
Pin 1
X3 ao
Pin 1
Please note X3 connector polarity!
X23
HS50 wiring for single conveyor with TSP100 conveyor control (00329219-xx):
If no barcode scanner is connected to X1 ... X4,
03022264-01
Extension kit
Frame
Distributor grounding terminal
make sure to set the associated switch contact 1 ... 4 at S1 to ON.
SIPLACE 1 Montageanleitung LP-Barcode-Leser
Ausgabe 10/2009 1.9 Pläne Elektrik
73
1
Abb. 1.9 - 6 Verkabelung HS-50 ET mit TSP 100 (00329219-xx) (03016491-010201)