SiplaceProInstall_eng - 第10页
In stal lat io n Ma nual 1 In trodu ction SIPLACE Pro 7 .0 Ed ition 05 /200 9 US 8 Note: Windows S erver 2000/W2K is not longe r suppo rted. This means tha t SIPLA CE Pro 5.x and higher versions are not compatible to Win…

1 Introduction IInstallation Manual
Edition 05/2009 US SIPLACE Pro 7.0
7
Note:
SIPLACE Pro requires for Windows XP and Windows 2003 Server Microsoft
®
.NET Framework
2.0 SP1. For Windows Vista and Windows XP SP2 .NET Framework 3.5 Servicepack 1 is abso-
lutely necessary. If the setup program does not find a appropriate Microsoft
®
.NET Framework,
the user is asked to install the framework right from the Support Media DVD delivered with the
product. If you decide to use the .Net Framework 1.1 SP1 or 2.0, you should carefully test other
applications on your computer for compatibility with this version of the Framework 1
1
1.3.3 SIPLACE Stand Alone Configuration
The following Hardware is recommended for the SIPLACE Pro Server: 1
– Pentium 4 with 3.0GHz or higher
– 2 x 160 GB hard disk
– 2048 MB memory (1024 MB min.)
– Backup drive (e.g. DAT, DVD)
– 21” screen (19’’ min.)
– optional SR-UPS
1
The following Software is required: 1
– Windows XP Professional with SP3 and MSDE 2000 with SP4/SQL 2008 Express, or
– Windows Vista with SP1 and Windows Server 2008 with SQL Server 2008
Note:
SIPLACE Pro requires for Windows XP and Windows 2003 Server Microsoft
®
.NET Framework
2.0 SP1. For Windows Vista and Windows XP SP2 .NET Framework 3.5 Servicepack 1 is abso-
lutely necessary. If the setup program does not find a appropriate Microsoft ?.NET Framework,
the user is asked to install the framework right from the Support Media DVD delivered with the
product. If you decide to use the .Net Framework 1.1 SP1 or 2.0, you should carefully test other
applications on your computer for compatibility with this version of the Framework. 1
1

Installation Manual 1 Introduction
SIPLACE Pro 7.0 Edition 05/2009 US
8
Note:
Windows Server 2000/W2K is not longer supported. This means that SIPLACE Pro 5.x and higher
versions are not compatible to Windows 2000/W2K. Therefore please make sure that you up-
grade your Windows Server 2000/W2K system to Windows 2003, Windows XP or Windows Vista.
SIPLACE Pro 5.2 is compatible with Windows Vista SP1. 1
1

2 System components and configurations IInstallation Manual
Edition 05/2009 US SIPLACE Pro 7.0
9
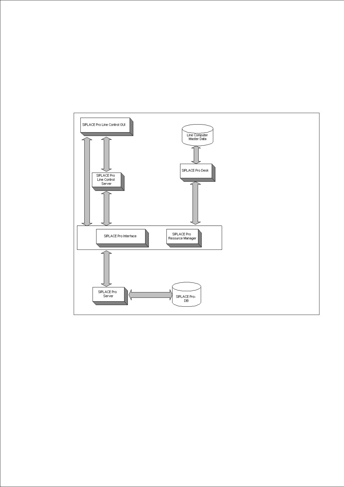
2 System components and configurations
2.1 Overview of system components
A complete installation of SIPLACE Pro consists of the following components. 2
2
Fig. 2 - 1 Overview of SIPLACE Pro system components
Æ Please read the documents "Configurations for SIPLACE Pro" and "Navigation Guide for the
Installation Procedure of SIPLACE Software Systems". You will find the documents on the
Installation CD for SIPLACE Pro (Folder "Documentation") and the Support Media DVD (Art.
No. 00383100-xx) that is added to any software product.