PANASONIC贴片机NPM-D说明书 - 第48页
NPM-D 2010.1201 - 42 - 基板传送高度 900 mm 外形尺寸 W 450 mm × D 1 360 mm × H 1 042 mm 重量 ・ 主体重量 185 ㎏ : NL-CON2 (NM-EJK8A) , NH-CON2 (NM-EJK9A) 145 ㎏ : N-CONL2 (NM-EJK1B) , N-CONR2 (NM-EJK2B) 环境条件 ・ 温度 10 ℃ ~ 35 ℃ ・ 湿度 25 %RH ~ 7…

NPM-D 2010.1201
- 41 -
传送带
■ 基本规格
NL-CON2
(NM-EJK8A)
NH-CON2
(NM-EJK9A)
・ 额定电源
单相
AC 100 V
~
AC 240 V
・ 频率
50/60 Hz
・ 额定容量
320 VA : NL-CON2 (NM-EJK8A)
40 VA : NH-CON2 (NM-EJK9A)
N-CONL2
(NM-EJK1B)
N-CONR2
(NM-EJK2B)
由
NPM-D
供给
・ 基板尺寸
双轨模式
: Min. 50 mm × 50 mm
~
Max. 510 mm × 300 mm
单轨模式
: Min. 50 mm × 50 mm
~
Max. 510 mm × 590 mm
・ 基板厚度
0.3 mm
~
8.0 mm
・ 基板重量
1.5
㎏以下
(
实装后的状态,包括载体重量
)
・ 流向
左
→
右,左
←
右
(
选择规格
)
・基准
[
双轨模式
]
[
单轨模式
]
前基准
(
※后基准是反转设备进行对应
)
对象基板
※与
NPM (NM-EJM9B
系列
)
不可连接。
686 mm
可动导轨
基准导轨
可动导轨
基准导轨
导轨 2
导轨 1
可动导轨
基准导轨
操作员侧
操作员侧

NPM-D 2010.1201
- 42 -
基板传送高度
900
mm
外形尺寸
W 450 mm × D 1 360 mm × H 1 042 mm
重量
・ 主体重量
185
㎏
: NL-CON2 (NM-EJK8A)
,
NH-CON2 (NM-EJK9A)
145
㎏
: N-CONL2 (NM-EJK1B)
,
N-CONR2 (NM-EJK2B)
环境条件
・ 温度
10
℃
~
35
℃
・ 湿度
25 %RH
~
75 %RH (
但是无结露
)
・ 高度
海拔
1 000 m
以下
涂饰颜色
・ 标准颜色
白色
: W-13 (G50)
■ 机器构成
NPM-D LNB
传送带
机种名
: NL-CON2
型号
: NM-EJK8A
・
在
NPM-D
左侧配置
・
有
LNB
用电脑
・
有
HUB
NPM-D
传送带
L
机种名
: N-CONL2
型号
: NM-EJK1B
・
在
NPM-D
左侧配置
・
无
HUB
NPM-D HUB
传送带
机种名
: NH-CON2
型号
:
NM-EJK9A
・
在
NPM-D
右侧配置
・
有
HUB
NPM-D
传送带
R
机种名
: N-CONR2
型号
: NM-EJK2B
・
在
NPM-D
右侧配置
・
无
HUB
+70
-20
基板检测传感器
开口部传感器
前面
基板检测传感器
开口部传感器
前面

NPM-D 2010.1201
- 43 -
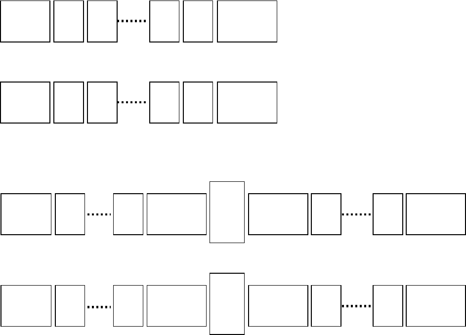
■ 生产线构成
在
NPM-D
的生产线构成,
NPM-D
传送带类的配置如下。
配合
NPM-D
的生产线构成,请选择
NPM-D
传送带类进行购入。
1.
只有
NPM-D
的生产线构成
1.1
连接数量在
15
台以下时
1.2
连接数量在
16
台以上,
30
台以下时
2.
有
NPM-D
以外设备时的生产线构成
2.1
连接数量在
15
台以下时
※
2.2
连接数量在
16
台以上,
30
台以下时
※
※此生产线构成是例子。客户的生产线构成,根据
NPM-D
以外的设备配置不同而异。
详细请与本公司联络。
NPM-D
1
NPM-D
2
NPM-D LNB
传送带
NL-CON2
NM-EJK8A
NPM-D
传送带
R
N-CONR2
NM-EJK2B
NPM-D
14
NPM-D
15
NPM-D
1
NPM-D
2
NPM-D LNB
传送带
NL-CON2
NM-EJK8A
NPM-D HUB
传送带
NH-CON2
NM-EJK9A
NPM-D
29
NPM-D
30
NPM-D
1
NPM-D
8
NPM-D LNB
传送带
NL-CON2
NM-EJK8A
NPM-D
15
NPM-D
传送带
R
N-CONR2
NM-EJK2B
NPM-D
以外
NPM-D
传送带
L
N-CONL2
NM-EJK1B
NPM-D
传送带
R
N-CONR2
NM-EJK2B
NPM-D
7
NPM-D
1
NPM-D
16
NPM-D LNB
传送带
NL-CON2
NM-EJK8A
NPM-D
30
NPM-D
传送带
R
N-CONR2
NM-EJK2B
NPM-D
以外
NPM-D
传送带
L
N-CONL2
NM-EJK1B
NPM-D HUB
传送带
NH-CON2
NM-EJK9A
NPM-D
15