TR7700_SII_Hardware_ch-v2.51_20120621 - 第71页
Test Research Inc. TR 7700 SII User Guide -- Hardware 59 6.2.4 DS P I/0 M OD ULE MDR 20 P IN 圖 114 :系統接線 圖 – DSP I/0 Module MDR 20 Pin

Test Research Inc.
58 TR7700 User Guide--Hardware
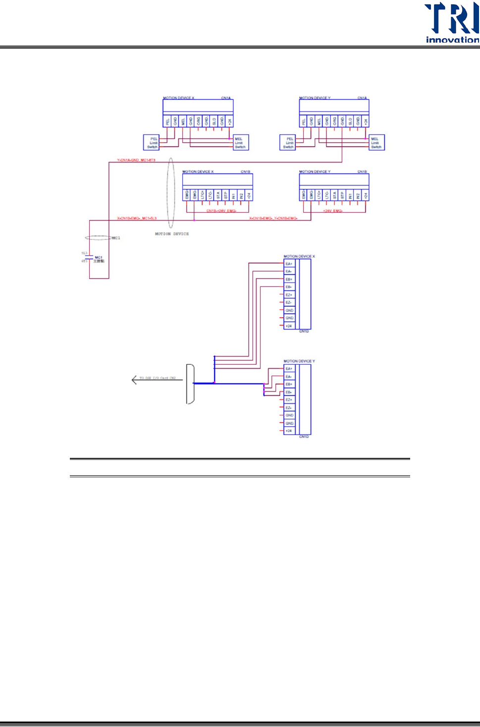
6.2.3 MODULE BOARD (7100-006-7)
圖
113
:系統接線圖
–Module Board (7100-006-7)

Test Research Inc.
TR7700 SII User Guide--Hardware 59
6.2.4 DSP I/0 MODULE MDR 20 PIN
圖
114
:系統接線圖
–DSP I/0 Module MDR 20 Pin

Test Research Inc.
60 TR7700 User Guide--Hardware
6.2.5 EMS CONTROL
圖
115
:系統接線圖
–EMS Control