YSM20R_KMK-000_cwd - 第19页
Confidential & P roprietary P A G E CONVEY OR SELECT SL CO NVEYOR DS CO NVEYOR R2 S HUT.DO R1 S HUT.DO F SHUT .DO See Pa ge 2 POWER CIRCUIT CONTR OL BOX AC230V KM11 74 +24 E J0073 See Pa ge 2 POWER CIRCUIT QF53 QF51 …

Confidential & Proprietary
PAGE
CV ST8
CV ST6
CV ST7
J0353CN19
CLAMP2
CV ST5
J0303CN5
NEXT/PREV
J0338J0336(R>L) or J0337(L>R)
CN12
CN11
I/O CONVEYOR BOARD ASSY P021
NEXT CN11
PREVIOUS CN12
E21
CN19SIG.TOWER
CN8
CN5DI4,5,6
CN8DI7,8
J0305
DO1,2 CN10
CN10 J0352
CLAMP3
CN22DI14,15
CN22 J0315
SQ050
YV007
CV ST5EXIT ST EXIT ST
(R>L,Ext.Conv.op.)
J0445 CONVEYOR1 STOPPER UP5
N01003D4
CONVEYOR1 STOPPER UP4
N01003D3
N01003D2
CONVEYOR1 STOPPER UP3
CONVEYOR1 STOPPER UP2
N01003D1
N01003D0
CONVEYOR1 STOPPER UP1
T0100023
CONVEYOR1 CLAMP3
(R>L Standard)
CV ST4
SQ049
CV ST3
SQ048
CV ST2
SQ047
CV ST1
SQ046
CV ST1EXIT ST EXIT ST
(L>R,Ext.Conv.op.)
J0445
(L510/L810 Conv.op.)
(L510/L810 Conv.op.)
CV ST8
CV ST7
CV ST6
NEXT/PREV L
NEXT/PREV R
NEXT
A-GATE2
J0341
J0342
INTERFACE PANEL
INTERFACE PANEL
PREV
A-GATE2
E26
E25
1TURN
1TURN
NEXT INTERFACE
PREVIOUS INTERFACE
PCB's transportation R>L
BA IN :N0100416 / UR IN :N0100417
BUSY IN:N0100410 / LR IN :N0100411
LE IN :N0100412
BA OUT :T0100031 / UR OUT:T0100030
LE OUT :T0100036
BUSY OUT:T0100035 / LR OUT:T0100034
A-GATE2
PREVJ0342
J0341
INTERFACE PANEL
INTERFACE PANEL
A-GATE2
NEXT
E25
E26
1TURN
1TURN
PREVIOUS INTERFACE
NEXT INTERFACE
PCB's transportation L>R
LE IN :N0100412
BUSY IN:N0100410 / LR IN :N0100411
BA IN :N0100416 / UR IN :N0100417
BA OUT :T0100031 / UR OUT:T0100030
BUSY OUT:T0100035 / LR OUT:T0100034
LE OUT :T0100036
CV PUSH7/8
CV PUSH5/6
CV PUSH3/4
CV PUSH1/2
W1-AXIS R
CV PUSH
CV PUSH J0329
J0326
W1-AXIS L
J0673
TOP REAR LEFT
FAN18 R2 TOPFAN18 R2 TOP
P025
PNP CHANGER BRD ASSY
PNPCN2 CN1NPN
FAN 18
N0100475
PUSH1
PUSH2
PUSH1
PUSH2
PUSH1-1
PUSH1-2
PUSH2-1
PUSH2-2
SQ061
SQ062
SQ065
SQ066
CONVEYOR1 PUSH SAFETY CLAMP1-1
N01003F2
CONVEYOR1 PUSH SAFETY CLAMP1-2
N01003F3
N01003F6
N01003F7
CONVEYOR1 PUSH SAFETY CLAMP2-1
CONVEYOR1 PUSH SAFETY CLAMP2-2
FAN 17
TOP FRONT RIGHT
FAN17 F2 TOP
P024
FAN17 F2 TOP
PNP CHANGER BRD ASSY
PNPCN2 CN1NPN
N0100474
SQ008
PUB-AXIS ORIGIN
N0100473
PUB ORG
PUA ORG
UB ORG
UA ORG
SQ002
Y-AXIS ORIGIN 2
N0100467
Y ORG2
SQ001
Y-AXIS ORIGIN 1
N0100466
Y ORG1
HB AIR
HA AIR
P
HEAD B AIR PRESSURE
HEAD A AIR PRESSURE
SP11
SP12
N0100464
N0100465
P
SIGNAL TOWER
HL11
EMERGENCY STOP(RED/WHITE)
T0100052
ERROR(YELLOW/BLUE)
T0100053
RUN(GREEN)
T0100054
HL11
BUZZER
T0100060
L1 PREV
L1 NEXT L1 PREV
L1 NEXT
F SHUT.DO
R1 SHUT.DO
R2 SHUT.DO
(L>R L510/L810 Convop.)
CONVEYOR1 STOPPER5
T0100021
T0100022
CONVEYOR1 CLAMP1
(L>R Standard)
CV ST5
YV005
CLAMP1
YV006
(R>L L510/L810 Conv.op.)
T0100017
CONVEYOR1 STOPPER3
CV ST3
YV003
CONVEYOR1 STOPPER4
T0100020
CV ST4
YV004
(R>L L810 Conv.op.)
(L>R L510/L810 Conv.op)
CONVEYOR1 STOPPER2
T0100016
(R>L L510/L810 Conv.op.)
(L>R L810 Conv.op.)
CV ST2
YV002
CV ST1
YV001
T0100015
CONVEYOR1 STOPPER1
CC.V0
15
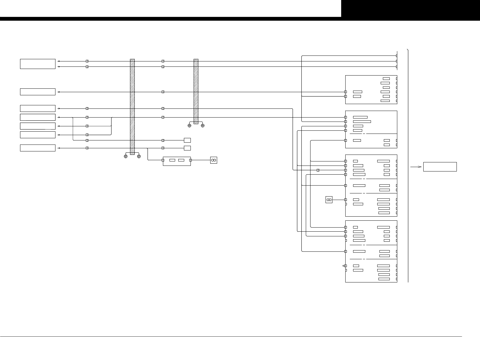
I/O CONVEYOR(SL) -5-
YSM20R-2

Confidential & Proprietary
PAGE
CONVEYOR SELECT
SL CONVEYOR
DS CONVEYOR
R2 SHUT.DO
R1 SHUT.DO
F SHUT.DO
See Page 2
POWER CIRCUITCONTROL BOX
AC230V
KM11 74 +24E
J0073
See Page 2
POWER CIRCUIT
QF53
QF51
QF52
J0015
J0258
J0256
J0255
J0257
KM11 62 FB2
KM11 22 FB2
KM12 62 FB3
KM12 22 FB3
J0072
See Page 2
POWER CIRCUIT
GS31
J0014
See Page 2
POWER CIRCUIT
NF11
Control
Circuit
13
23
33
43
53
61
14
24
34
44
54
Off
Delay
Timer
K1K2
K3K4
62
*OFF-delay time setting switch
Set time 0.5sec
DC
LOGIC
AC
A1
A2
T11
T12
KM10
B
PE
A
T21
T22
T23
T31
T32
1
2
3
4
5
6
7
KM10 44 +24C
KM10 24 SRVON
KM10 14 +24B
KM10 43 +24V
KM10 23 +24V
KM10 13 +24V
KM10T23 SAFE1
KM10 T32 FB3
KM10 T31 FB0
KM10T12 SAFE1
KM10T11 SAFE0
KM10 A2 0V
KM10 A1 +24V
+48V
S12
+48VB
21 22
73 74
83 84
53 54
A1 A2
1/L1
3/L2
5/L3
2/T1
4/T2
6/T3
61 62
KM12 A1 +24C KM12 A2 0V
KM12 61 FB2
KM12 21 FB2
KM12 53 +24V KM12 54 KMON
21 22
73 74
83 84
53 54
A1 A2
1/L1
3/L2
5/L3
2/T1
4/T2
6/T3
61 62
U52
V52
W52
U54
V54
W54
KM11/KM11A
KM11 73 +24V
KM11 61 FB1
KM11 21 FB1
KM11 53 +24V KM11 54 KMON
KM11 A2 0VKM11 A1 +24B
S11
J0352
J0309
I/O CONVEYOR BOARD ASSY P021
CN38
CN38EMG1
CN26DI19
DI3,4 CN4
CN9DI8
CN10DO1,2
CN10
CN1424E
CN14
See Page 14
See Page 15
KM12/KM12A
CC.V0
16
SAFETY UNIT(Standard Spec.)
YSM20R-2

Confidential & Proprietary
PAGE
X FAN
XA DI
J0358
J0668
J0259
N0100545
Y-AXIS SAFE
SQ027
N01003E7
SQ003
XA-AXIS ORIGIN
N01003E6
XA MOTOR
FAN 21
X FAN
P040
PNP CHANGER BRD ASSY
PNPCN2 CN1NPN
X ORG
I/O CONVEYOR -1-
CN7
J0303
Y SAFEY SAFE
J0074
HA+48V
QF51/XT31
See Page 2
POWER CIRCUIT
HA+24V
SCPJ0126J0115 J0127
J0169J0168J0160
HA LAN
J0183
LAN
J0181 J0182CONTROL BOX -3-
I/F LAN1
I/O CONVEYOR -4-
J0251I/O CONVEYOR -3-
CN43
J0057
CN31
HE CN5
FAN
HEAD SELECT
HA CAM
J0451
SCAM
SCAP
HA EMG
FM HEAD
HM HEAD
FAN 42
HEAD A FAN
LAN
J0455
DUCT XA
FLEXIBLE
DUCT YA
FLEXIBLE
SCP
SCM
SERVO3 ENCODER1
SERVO3 M1
CONTROL BOX -1-
SC+24V
SCM
HA PANEL
J0701 J0702CONTROL BOX -2-
VIS1 CAM2
CN10
CN8
LIGHT3
CAM3
LIGHT2 CN9
CAM2 CN6
LIGHT1 CN7
CAM1 CN4
HEAD A CAMERA SELECTOR P031
CAMOUTCN5
CAMOUT
CSEL CN11
DC24VCN11
CN5
VAC CN2
DI1 CN3
DI2
J0076
J0454
J0184
J0185
J0453
J0452
H POW/EMG
J0669
J0075
CN1
CN2
CN5
CN3
CN1
CN1
CN2
CN3
CN4
CN4
CN1
CN1
CN2
CN3
CN4
CN4
HSA2 CN6
HSA1 CN6
HPA CN3
HEAD A SERVO UNIT ASSY-2
HEAD A SERVO UNIT ASSY-1
ENC BOARD ASSY P039
DRV BOARD ASSY P038
SRV BOARD ASSY P037
ENC BOARD ASSY P036
DRV BOARD ASSY P035
SRV BOARD ASSY P034
I/O BOARD ASSY P033
POW BOARD ASSY P032
HD1 CN5
FANCN5
SER ENC2
SER ENC1
CN5
CN8 BATTERY INC ENC 2
INC ENC 1
MOTOR 2
MOTOR POW MOTOR 1
HS1 CN7
CN8B ETHER OUT
CN8A ETHER IN
OPTION IF CN1
S-POWERCN6
DOCN7
HD2 CN5
HS2 CN7
FANCN5
SER ENC2
SER ENC1
CN5
CN8 BATTERY
INC ENC 2
INC ENC 1
MOTOR 2
MOTOR POW MOTOR 1
DI1
DI2
VAC
CN8B ETHER OUT
CN8A ETHER IN
OPTION IF
S-POWERCN6
DOCN7
DO0
DO1 CN8
CN7
HI CN6
DO INCN6
CN3
CN1
IC POW
48V POW
HP CN1
HP CN2
HEAD A I/O UNIT ASSY
CAMERA SEL POW
HP CN4
CN4
48V/24V/EMGCN2
See Page 19
See Page 20
See Page 4,5
See Page 6
See Page 7
See Page 12
See Page 13
See Page 10
CC.V0
17
HEAD A
YSM20R-2