SM321 Technical Reference_Ver3 - 第51页
Page SAMSUNG TECHWIN 51 SM321 A ir Ass ’y (D ) U2-4-4*2.5 2-SPR-Z-M3N U2-4-4*2.5 HEAD ASSY 4 HEAD 6 HEAD 5 HEAD 4 HEAD 3 HEAD 2 HEAD 1 J1300120 M-5HL-4 M-5AU-4 J6711156A M-5H-4 J9080762A(J6701028A) BDAS 6-15-CS11T-A2 J90…

Page
SAMSUNG TECHWIN
50
SM321
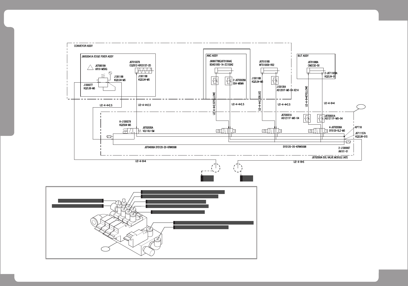
Air Ass’y (C)
B UT C ylinder (P ull-R eady )
B UT C ylinder (P us h-Operated)
C onveyor P C B S topper C ylinder (P us h-Operated)
C onveyor P C B S topper C ylinder (P ull-R eady )
ANC S hutter C yl inder ( P us h-Open)
ANC S hutter C yl inder ( P us h-C los ed)
C onveyor Hole F ixer (No Us e)
C onveyor E dge F ixer C ylinder (P us h-Operated)
C onveyor E dge F ixer R egulator
C 1 C 2
U2-4-6*4(YELLOW)
AS1211F-M5-04
U2-4-4*2.5(BLUE)
U2-4-4*2.5(YELLOW)
SY3120-20-KRW0098
U2-4-8*5
U2-4-6*4
ANC ASSY
BUT ASSY
J6702050A SOL VALVE MODULE (4연)
AS1211F-M5-04
KPT18
CONVEYOR ASSY
J6701088A
CM2C32-50
2-J6711028A
KQ2L04-01
J9080778B(J6701064A)
BDAS10X5-1A-ZC153A2
J6701018B
WTS10X30-RS2
2-J6703028A
SS4-M5MA
J9053341A EDGE FIXER ASSY
J6701037B
CQ2B12-KRC0137-2D
J1301188
KQ2L04-M5
J1301188
KQ2L04-M5
J1300277
KQ2L06-M5
J6709018A
AR10-M5BG
U2-4-4*2.5
U2-4-4*2.5
J1301354
AS1201F-M5-04-X214
U2-4-4*2.5
U2-4-4*2.5
U2-4-6*4
J1301188
KQ2L04-M5
J6704006A SY3120-20-KRW0098
4-J6702036A
SY3120-5LZ-M5
J6702035A
VQ110U-5M
6-J1300279
KQ2S04-M5
J6711157A
KQ2L08-01S
2-J1300067
AN101-01
J6703031A
J6703031A
12
12

Page
SAMSUNG TECHWIN
51
SM321
Air Ass’y (D)
U2-4-4*2.5
2-SPR-Z-M3N
U2-4-4*2.5
HEAD ASSY
4
HEAD 6HEAD 5HEAD 4HEAD 3HEAD 2HEAD 1
J1300120
M-5HL-4
M-5AU-4
J6711156A
M-5H-4
J9080762A(J6701028A)
BDAS 6-15-CS11T-A2
J9044246D AIR MODULE
6-LF-M5-60-ZK
6-J3204002A
MPX5100AP
J9060337A
HEAD VACUUM SENSOR SUB B/D
6-J6711180B
RC3-M5M-STN
6-BC-03-M5
2-BE-04-M3
FSC04-M5C
FSC04-M5C
FSE04-M5C
6-VA01PEP34-1U-F
RCS242-M3-D24NP
D

Page
SAMSUNG TECHWIN
52
SM321
Air Ass’y
Reference
P art L is t
NO. LEVEL PART NO. PART NAME Q'TY TYPE Old No. Stock
1 J9058089A AIR ASSY[J9058089A]
1
J9058089A
2 ..2 J6711140A STRAIGHT FITTING [SS8-1/8]
1
SS8-1/8
○
3 ..2 J6711157A ELBOW FITTING [KQ2L08-01S]
1
KQ2L08-01S
○
4 ...3 J67081004A MIST_SEPARATOR_ASSY TAC4020-04D-R3643-1 1 TAC4020-04D-R3643-1
5 ..2 J6713048A MULTI TUBE[UML-408 (BL-BK6-BL)]
4
UML-408 (BL-BK6-BL)
○
6 ..2 J6709019A REGULATOR[AR08-T2-D0M0-J182A]
1
AR08-T2-D0M0-J182A
○
7 ...3 J1301187 ELBOW FITTING [KQ2L12/PL12-04]
1
KQ2L12/PL12-04
○
8 ...3 J1300862 COUPLER (CORK) [CM24]
1
CM24
○
9 ..2 J6707018A VACUUM GENERATOR[VKME10A-0418S-3](6SPIND
L
1
VKME10A-0418S-3
○
10 ..2 J67071008A VACUUM_GENERATOR VKME10A-S448S2-B04(4SPI
N
1 VKME10A-S448S2-B04
11 ..2 J6711119A UNION Y FITTING [KQ2U04-06] 1 KQ2U04-06
12 ...3 J90831006D CONV_SOL_CABLE_ASSY 1 SM21-CV002 No.1 at 85 page
13 ...3 J9080794A AIR INDICATOR CABLE ASSY[SM-CV026]
1
SM-CV026
○
14 ...3 J6709012A REGULATOR [TAR4000-04]
1
TAR4000-04
○
15 ...3 J6711028A J6711170AELBOW FITTING [KQ2L04-01]
1
KQ2L04-01
○
16 ..2 J7500010A COUPLER [J7500010A]
1
J7500010A
○
17 ...3 J6713020A AIR TUBE (POLYURETHANE)
0.25
U2-4-12*8 (BLACK)
18 ..2 J6713018A AIR TUBE (POLYURETHANE)
5
U2-4-8*5 (BLACK)
○
19 ..2 J6713036A AIR TUBE(POLYYRETHANE)[U2-4-4*2.5(YELLOW
3
U2-4-4*2.5(YELLOW)
20
21
22
23
24
25
26
27