SM321 Technical Reference_Ver3 - 第52页
Page SAMSUNG TECHWIN 52 SM321 A ir Ass ’y Reference P a r t L i s t NO. LEVEL PART NO. PART NAME Q'TY TYPE Old No. Stock 1 J9058089A AIR ASSY[J9058089A] 1 J9058089A 2 ..2 J6711140A STRAIGHT FITTING [SS8-1/8] 1 SS8-1…

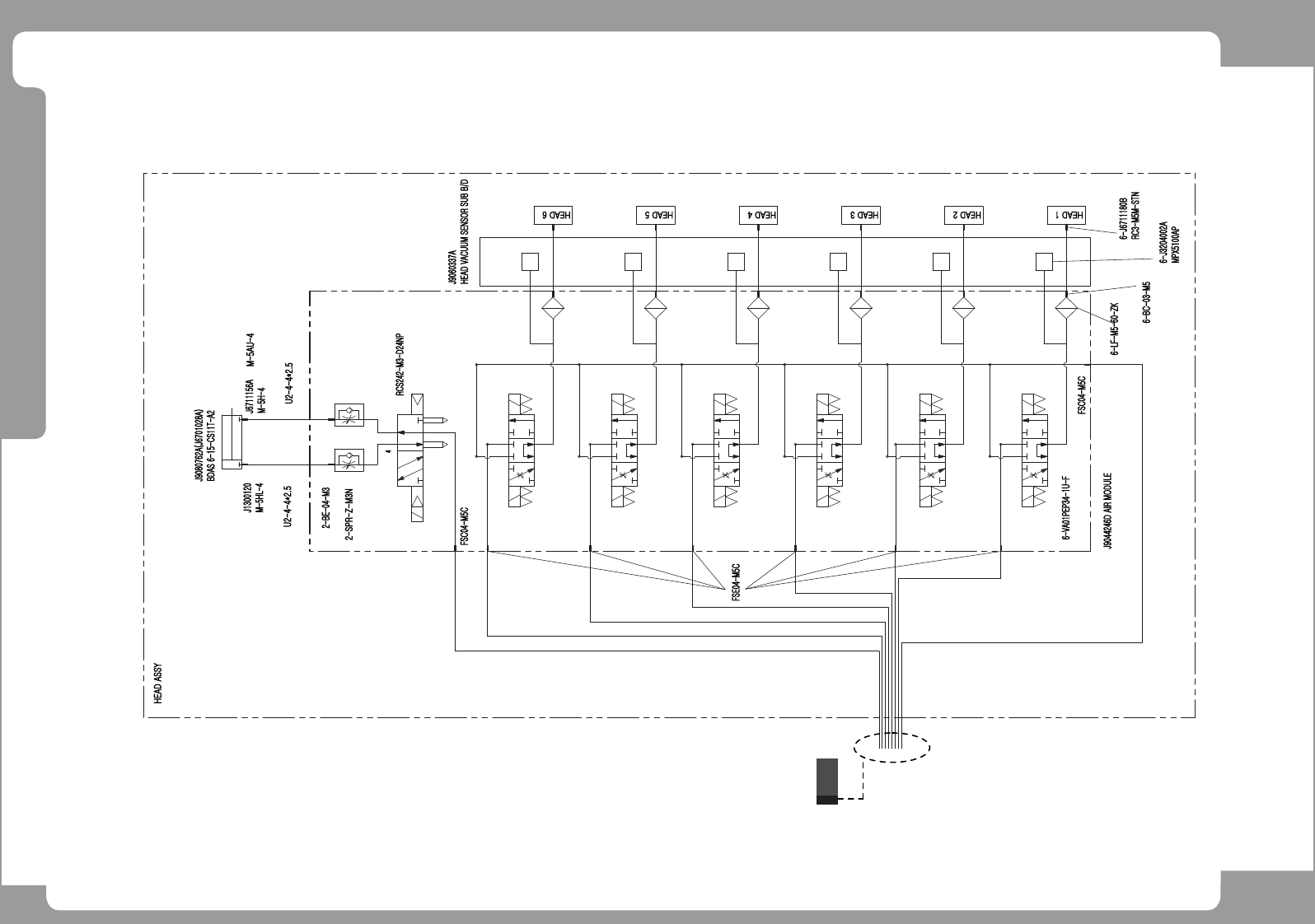
Page
SAMSUNG TECHWIN
51
SM321
Air Ass’y (D)
U2-4-4*2.5
2-SPR-Z-M3N
U2-4-4*2.5
HEAD ASSY
4
HEAD 6HEAD 5HEAD 4HEAD 3HEAD 2HEAD 1
J1300120
M-5HL-4
M-5AU-4
J6711156A
M-5H-4
J9080762A(J6701028A)
BDAS 6-15-CS11T-A2
J9044246D AIR MODULE
6-LF-M5-60-ZK
6-J3204002A
MPX5100AP
J9060337A
HEAD VACUUM SENSOR SUB B/D
6-J6711180B
RC3-M5M-STN
6-BC-03-M5
2-BE-04-M3
FSC04-M5C
FSC04-M5C
FSE04-M5C
6-VA01PEP34-1U-F
RCS242-M3-D24NP
D

Page
SAMSUNG TECHWIN
52
SM321
Air Ass’y
Reference
P art L is t
NO. LEVEL PART NO. PART NAME Q'TY TYPE Old No. Stock
1 J9058089A AIR ASSY[J9058089A]
1
J9058089A
2 ..2 J6711140A STRAIGHT FITTING [SS8-1/8]
1
SS8-1/8
○
3 ..2 J6711157A ELBOW FITTING [KQ2L08-01S]
1
KQ2L08-01S
○
4 ...3 J67081004A MIST_SEPARATOR_ASSY TAC4020-04D-R3643-1 1 TAC4020-04D-R3643-1
5 ..2 J6713048A MULTI TUBE[UML-408 (BL-BK6-BL)]
4
UML-408 (BL-BK6-BL)
○
6 ..2 J6709019A REGULATOR[AR08-T2-D0M0-J182A]
1
AR08-T2-D0M0-J182A
○
7 ...3 J1301187 ELBOW FITTING [KQ2L12/PL12-04]
1
KQ2L12/PL12-04
○
8 ...3 J1300862 COUPLER (CORK) [CM24]
1
CM24
○
9 ..2 J6707018A VACUUM GENERATOR[VKME10A-0418S-3](6SPIND
L
1
VKME10A-0418S-3
○
10 ..2 J67071008A VACUUM_GENERATOR VKME10A-S448S2-B04(4SPI
N
1 VKME10A-S448S2-B04
11 ..2 J6711119A UNION Y FITTING [KQ2U04-06] 1 KQ2U04-06
12 ...3 J90831006D CONV_SOL_CABLE_ASSY 1 SM21-CV002 No.1 at 85 page
13 ...3 J9080794A AIR INDICATOR CABLE ASSY[SM-CV026]
1
SM-CV026
○
14 ...3 J6709012A REGULATOR [TAR4000-04]
1
TAR4000-04
○
15 ...3 J6711028A J6711170AELBOW FITTING [KQ2L04-01]
1
KQ2L04-01
○
16 ..2 J7500010A COUPLER [J7500010A]
1
J7500010A
○
17 ...3 J6713020A AIR TUBE (POLYURETHANE)
0.25
U2-4-12*8 (BLACK)
18 ..2 J6713018A AIR TUBE (POLYURETHANE)
5
U2-4-8*5 (BLACK)
○
19 ..2 J6713036A AIR TUBE(POLYYRETHANE)[U2-4-4*2.5(YELLOW
3
U2-4-4*2.5(YELLOW)
20
21
22
23
24
25
26
27

Page
SAMSUNG TECHWIN
53
SM321
X-Ball Screw Ass’y (1/2)
4
10
11
11
10
11
10
3
3
13
13
8
9
11
10