SM321 Technical Reference_Ver3 - 第82页
Page SAMSUNG TECHWIN 82 SM321 V ME I O B oa rd In ter fa ce CN1 4P VME IO BOARD VME IO BOARD 6P CN2P CN2S 20P CN9P 24G 24G +24V CN1S +24V +24V F_FIX1 SIDE +24V +24V F_FIX1 OUTER F_FIX1 INNER 6 3 2 5 4 1 CN3P 6P CN3S +24V…

Page
SAMSUNG TECHWIN
81
SM321
SM321 Wiring Diagram
CN2 CN1 CN2 CN1 CN2
CN1 CN2
CN3 CN3 CN3
CN3
TWIN SERVO B'D
X7043 AXIS B'D
J1-BACKPLAIN
CAN MASTER
VME-162 MAIN
BOARD
BOARD
VME IO B/D
CN2
CN3
CN1
FIX LED#1
FIX LED#2
CN7
CN1 CN12
USB-IN
VGA-IN
CN2
MONITOR-A
CN3
MONITOR-B
CN13
F-USB
CN14
R-USB
CN4
CPU1 ETHERNET
CONSOLE1
CONSOLE2
CONSOLE3
CONSOLE4
D-SUB 25PIN
CONSOLE
LAN
F-FEEDER I/F
BOARD
R-FEEDER I/F
BOARD
CONVEYOR I/F
BOARD
HEAD ILL.B/D
HEAD IO B/D
CN2
CN3
CN3
CN2
CN2
CN5
CN6
TOWER LAMP & GENERAL I/O
+5V
5G
+12V
-12V
12G
CAN
CAN
CAN
CAN
RS232 SERIAL
CH2
+24V,24G
+24V,24G
+24V,+24VP,24G
->RED
->YELLOW
->GREEN
+24V,+24VP,24G
CN4
+24V,+24VP,24G
JOG/A
CN9
JOG/B
CN11
P1 P1 P1
P1
CN1
P1P2P1
PCI
TRANSCEIVER
210TS
CH1
CN3
CN6
CN4
FIX LED
I/F B'D
CNA28
CN2
CAN
CAN
H1~H6
OUTER LED
H1~H6
SIDE LED
FIDUCIAL OUTER LED
CN3
CN4
CN9
<--> OP PANEL
+24VP,24G
R56R34
(STEPPING MOTOR)
R12
WORK
NEXTEYE
VISION
B/D
CN11
CN1
VISION I/F
CN1
CN2 CN3
CN4
ANALOG
J4J3J2
J1
J5J6
BOARD
J4
J3
J2
J1
CAMERA
IO B'D
J5
J6
FLY CAMERA1~6
FIX
HD+/-,VD+/-,+12V,12G
CAM #1,#2
FIDUCIAL
CAMERA
PCI I/O
BOARD
SBC
INDUSTRIAL
PC
MONITOR
PORT
USB1
PORT
CN11
CN10 CN5CN6CN7
CN14
CN15CN13CN4 CN12
SIDE ILL UP/DOWN
R12,R34,R56
AUX.SEN
SIDE ILL. UP/DN SEN
CN8
Z 1~6 HOME SEN
SENSORSENSORSENSORSENSOR
VAC. VAC.VAC.VAC.
H1 H2 H3 H4
VACUUM SENSOR B'D(H1~H6)
H6H5
VAC. VAC.
SENSOR SENSOR
VME
CN1
CN2
CN3
CN5
CN6
CN4
CN1
FEEDER
EXT.BOARD
CN5CN4
CN3
CN2CN1
CN9
CN8
CN7
CN6
CN20
CN19
CN10
BOARD
AXIS
+24V,24G
Z1~Z6 HOME/SW HOME/R 12,34,56 HOME
X HOME/+LIMIT/-LIMIT
Y2_INDEX
Y1 HOME/+LIMIT/-LIMIT
WD_HOME/+LIMIT/-LIMIT
SM21
_MD024
SM21
_MD039
SM_MD025
SM21_VM004 SM_VM005 SM_VM006 SM_MD007 SM_VM008
SM21_VM009
SM21_VM010
SM21_PW022
SM21_CA001
SM_CA002
SM_CA003
SM21_VIS011
SM21_VIS010
SM_VIS009
SM_VIS006
SM_VIS001
SM_VIS007
SM_VIS008
SM_VIS002
SM21_VIS004(SM21_VIS012
SM_AX002
SM_AX003
SM_AX006
SM_AX004
SM_AX005
SM21_AX001
SM_AX007
SM21_VI001
SM21_VI002
SM21_VI003
SM21_VI004
FLAT
SM_FD004
SM_FD003
(FROM SAFETY
SM_FD005
SM21_FD001
SM21_FD002
CN3
CN2
SM_FD007
SM_FD006
SM21_CA006
SM21_HD005
SM21_HD006
SM21_HI001
SM_HD007
SM21_HD009
SM21_HD008
SM21_HD013
SM21_KV001
SM21_KV003
SM21_KV005
SM_VM011
REAR FEEDER BASE LEFT B/D
REAR FEEDER BASE RIGHT B/D
FRONT FEEDER BASE RIGHT B/D
FRONT FEEDER BASE LEFT B/D
F24V/G,D24V/G
F24V/G,D24V/G
F24V/G,D24V/G
F24V/G,D24V/G
SM21
_MD038
SM21
_MD040
R-STEPPING
SM21_PW022-1
CN1
SM21_VM003
X7043 AXIS B'D
(DAUGHTER)
X7043 AXIS B'D
(MOTHER)
CH1 CH2
<FRONT>
<REAR>
MON.
KBD MOUSE T-BOX
MON.
KBD MOUSE T-BOX
SM21_KV003
SM21_KV005
SM21_CV023
SM_KV003
SM21_KV005
SM21_CV023
CN8
CN10
SM21_CV023
SM21_CV001
CN5
FIDUCIAL INNER LED
+24V,24G
HEAD HOME
CN1
+24V,24G
SM21_HD001
CN1
R12,34,56 HOME SEN
SM21_HD002
SM21_HD014
SW HOME SEN
Z1
(30W)
Z2
(30W)
Z3
(30W)
Z4
(30W)
Z5
(30W)
Z6
(30W)
(100W)
WD
(50W)
SW
SM_MD008
SM_MD009
SM_MD010
SM_MD011
SM_MD012
SM_MD013
SM_MD014
SM_MD015A
SM_MD016
SM_MD017
SM_MD018
SM_MD019
SM_MD020
SM_MD021
SM_MD022
SM_MD023
SM_M
D026
SM_M
D027
SM_M
D028
SM_M
D029
SM_M
D030
SM_M
D031
SM_M
D032
X
(750W)
SM_MD001
SM_MD002
(1KW)
Y2
(1KW)
Y1
SM_MD004
SM_MD005
SM_MD007
SM_MD006
<FRONT-OP> <REAR-OP>
G
S
T
M
E
O
P
C
R
E
E
N
Y
LOCK
CHANGE
F/FEEDER
0N
RESET
STOP
START
READY
G
LOCK
S
T
M
E
CHANGE
F/FEEDER
RESET
0N
STOP
START
READY
O
P
C
R
E
E
N
Y
(MOTHER)
(DAUGHTER)
FR-OPERATE(KVMS) BOARD
SENSOR
SENSOR
INPUT
FEEDER
EXT.BOARD
SM_FD005
CN3
CN2
SM_FD007
SM_FD006
INPUT
SOL
CONTROL B/D)
(FROM SAFETY
CONTROL B/D)
(FROM SAFETY CONTROL B/D CN26)
DRIVER
CN7
CN7
CONV.SUB I/F BOARD
SM21_KV008
(TO CONVEYOR I/F B/D CN26)
SM21_KV006
SM21_KV007
(TO CONVEYOR I/F B/D CN27)
H 1~6 VAC SOL
H 1~6 BLOW SOL
SM21_HD011
SM21_HD012
(TO VME IO B/D CN9)
HEAD VAC/BLOW SOL
<--> CONV.SUB I/F B/D, KVMS B'D

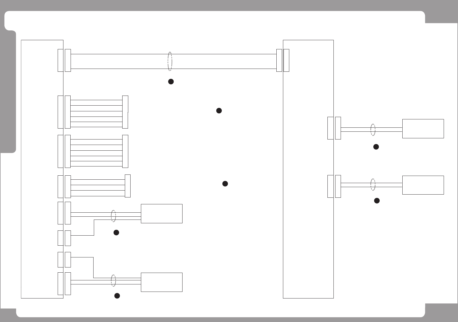
Page
SAMSUNG TECHWIN
82
SM321
VME IO Board Interface
CN1
4P
VME IO
BOARD
VME IO
BOARD
6P
CN2P
CN2S
20P
CN9P
24G
24G
+24V
CN1S
+24V
+24V
F_FIX1 SIDE
+24V
+24V
F_FIX1 OUTER
F_FIX1 INNER
6
3
2
5
4
1
CN3P
6P
CN3S
+24V
+24V
F_FIX2 INNER
F_FIX2 OUTER
F_FIX2 SIDE
+24V
6
5
4
3
2
1
FROM SAFETY CONTROL
B/D CN26
S M21_VI001
S M21_VI002
S M21_VI003
HD-SOL
12
11
10
9
8
7
6
5
4
3
2
1
FLAT CABLE
12
11
10
9
8
7
6
5
4
3
2
1
H1-VAC
H2-VAC
H3-VAC
H4-VAC
H5-VAC
H6-VAC
CN9S
20S
H6-BLOW
H4-BLOW
H5-BLOW
H3-BLOW
H2-BLOW
H1-BLOW
2
4
3
1
TO FIX1 LED I/F
B/D JP1
TO FIX2 LED I/F
B/D JP1
13
12
3
5
7
6
4
2
15
14
17
16
S M21_VI004
3
2
5
3
4
2
1
6
1
4
3
2
5
6
1
4
3
4
2
1
3
2
5
6
1
4
3
2
5
6
1
4
13
12
3
5
7
6
4
2
15
14
17
16

Page
SAMSUNG TECHWIN
83
SM321
Front Feeder Board Interface
CN11P
34P
FRONT FEEDER
I/F BOARD
FRONT FEEDER
INPUT EXT B/D
+24V
GND
GND
+24V
/IO_RESET
+24G
+12G
+12V
CAN_H
CAN_L
CAN_H
CAN_L
/IO_RESET
+24G
+12G
+12V
4P
CN4P
6P
CN3P
CN5S
CN3S
6P
CN2P
CN2S
4
5
6
3
4
5
6
2
1
CAN MASTER
CN1
3
2
1
REAR FEEDER I/F
CN3
S M21_F D00 1
S M21-C A001
S M_C A 002
CN5P
60P
CN4S
4
3
2
1
SAFETY CONTROL B/D
CN21
8
CN7P
8P
CN7S
CN4S
60P
CN6P
CN6S
FRONT FEEDER BASE
LEFT B/D
FRONT FEEDER BASE
RIGHT B/D
FEEDER #1~#30
FEEDER #31~#60
S M_F D003
S M_F D004
11
34
~
34
~
CN11S
1 1
34
~
34
~
CN1P
CN11S
34P
S M_F D005
60 60
1
60P
~
CN3P
1
~
CN3S
11
60
60P
~
60
~
CN2P
CN2S
FEEDER #31~#60
RIGHT B/D
FRONT FEEDER BASE
S M_F D007
FEEDER #1~#30
FRONT FEEDER BASE
LEFT B/D
S M_F D006
FEEDER INPUT(#1~#60)
FEEDER INPUT(#61~#120)
CN8P
8P
4
5
6
4
5
6
1
60
~
2
3
1
3
1
2
~
1
4
1
2
3
1
60
~~
8
1
CN8S
4
5
6
4
5
6
1
60
2
3
1
3
1
2
~ ~
8
1
4
1
2
3
1
60
~~
8
1
3
4
5
6
7
8
9