SM321 Technical Reference_Ver3 - 第85页
Page SAMSUNG TECHWIN 85 SM321 C on ve yor B oar d Int er fac e (1/ 5) I/F BOARD CONVEYOR CONVEYOR I/F BOARD 12P 24P CN5P 4P CN4P 6P CN3P 6P CN2P 8P CN1P CN5S CN4S CN3S CN2S CN1S CN6S CN1S CN6P CN1P 24P PLACE STOPPER SOL …

Page
SAMSUNG TECHWIN
84
SM321
Rear Feeder Board Interface
CN11P
34P
REAR FEEDER
I/F BOARD
REAR FEEDER
INPUT EXT B/D
+24V
GND
GND
+24V
/IO_RESET
+24G
+12G
+12V
CAN_H
CAN_L
CAN_H
CAN_L
/IO_RESET
+24G
+12G
+12V
4
5
6
4
5
6
4P
CN4P
6P
CN3P
4
5
6
4
5
6
11
60
~
60
CN5S
2
2
3
3
CN3S
1
1
6P
CN2P
3
3
CN2S
1
2
1
2
4
5
6
3
4
5
6
2
1
FRONT FEEDER I/F
CN2
3
2
1
CONV. I/F B/D
CN3
S M21_F D00 2
S M-C A002
S M_C A 003
CN5P
60P
CN4S
4
3
2
1
SAFETY CONTROL B/D
CN22
~
4
1
4
1
CN4S
2 2
3 3
11
60
60P
~
60
~
CN6P
CN6S
REAR FEEDER BASE
LEFT B/D
REAR FEEDER BASE
RIGHT B/D
FEEDER #1~#30
FEEDER #31~#60
S M_F D003
S M_F D004
11
34
~
34
~
CN11S
1 1
34
~
34
~
CN1P
CN11S
34P
S M_F D005
60 60
1
60P
~
CN3P
1
~
CN3S
11
60
60P
~
60
~
CN2P
CN2S
FEEDER #31~#60
RIGHT B/D
REAR FEEDER BASE
S M_F D007
FEEDER #1~#30
REAR FEEDER BASE
LEFT B/D
S M_F D006
FEEDER INPUT(#1~#60)
FEEDER INPUT(#61~#120)
~
~
8 8
~
~
CN8P
8P
1
8
CN8S
1
8
CN7P
8P
1
CN7S
1
1
2
3
4
5
6
7
8

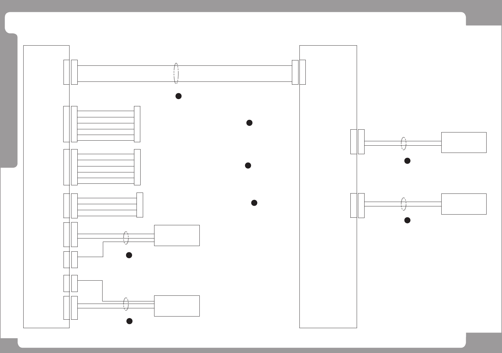
Page
SAMSUNG TECHWIN
85
SM321
Conveyor Board Interface (1/5)
I/F BOARD
CONVEYOR CONVEYOR
I/F BOARD
12P
24P
CN5P
4P
CN4P
6P
CN3P
6P
CN2P
8P
CN1P
CN5S
CN4S
CN3S
CN2S
CN1S
CN6S
CN1S
CN6P CN1P
24P
PLACE STOPPER SOL
R_FEEDER I/F B/D
CN2
FLAT CABLE
CAN
S M_C V 002
HOLE FIXER SOL
EDGE PUSHER SOL
S M_C A 004
S M_C A 003
S M21_C V 001
CN20
SAFETY CONTROL B/D
ANC1 SHUTTER SOL
CONV SUB
I/F B/D
BUT SOL
(SY3120-5LZ-M5)
(SY3120-5LZ-M5)
(SY3120-5LZ-M5)
(VQ110U-5M-M5)
(SY3120-5LZ-M5)
S M_C V 003
+24V
+24V
+24V
+24V
+24V
+24V
GND
GND
+24V
/IO_RESET
+24G
+12G
+12V
CAN_H
CAN_L
CAN_H
CAN_L
/IO_RESET
+24G
+12G
+12V
11
3
4
2
3
4
2
4
5
6
4
5
6
2
2
3
3
1
1
4
5
6
4
5
6
3
3
1
2
1
2
1
3
2
1
3
2
8
7
6
6
8
7
4
5
4
5
3
4
5
6
2
1
4
5
6
3
2
1
READY LP
2
4
3
1
READY RELAY OUT
START LP
STOP LP
RESET LP
+24V
FFD LP
+24V
RFD LP
+24V
24G
15
13
4
8
10
2
4
2
19
21
8
10
13
15
19
21
9
7
9
7
2
12
3
4
11
7
8
5
6
10
9
1
9
10
6
5
8
7
11
4
3
12
2
1
+24V
22
4
3
5
2
1
22
4
3
5
2
1
9
9
10
10
21
21
14
14
16
16
13
13
15
15
19
19
17
17
2
1

Page
SAMSUNG TECHWIN
86
SM321
Conveyor Board Interface (2/5)
GREEN
24G
22
4
3
4
3
1
RED
BLUE
1
BLUE
GREEN
TOWER LAMP
RED
24G
RED LAMP
BLUE LAMP
GREEN LAMP
S M_C V004
S M_C V007
BUZZER
CONV PACK B/D
CONV PACK B/D
CN10
CN2
1
2
3
+24V
FRONT D_CART SOL1
+24V
REAR D_CART SOL1
1
2 2
1
+24V
BZ
BUZZER
RED
TOWER LAMP
GREEN
BLUE
S M_C V004
+24V
BZ
+24V
FRONT D_CART SOL2
+24V
REAR D_CART SOL2
CN14S
CN13S
21
CN11P
6P
33
4
4
6
6
2
5
2
5
CN11S
1 1
24
23
20
22
22
CONVEYOR
I/F BOARD
CN10P
CN9P
CN8P
6P
6P
6P
CN9S
CN10S
4
3
2
4
3
2
33
1
4
1
4
1
2
1
2
11
2
2
6
4
6
4
3
5
3
5
CN8S
4
5
6
4
5
6
3 3
CN7P
6P
CN7S
1 1
CONVEYOR
I/F BOARD
2
INLINE AFTER
INLINE BEFORE
9
7
6
4
3
5
2
1
16
18
19
14
24P
CN14P
5
6
3
4
6P
CN13P
1
21
24
23
22
20
3 3
1
2
1
2
2
PCB INPUT SENSOR
9
7
6
4
3
5
2
1
16
18
19
14
11
3
2
3
2
5
6
3
4
1
5
3
5
3
4
6
4
6
2
2
1 1
11
2
2
6
4
6
4
3
5
3
5
BUSY OUTPUT
AVAILABLE OUTPUT
DF1B-6DP-2.5DSA
DF1B-6DP-2.5DSA
DF1B-6DP-2.5DSA
DF1B-6DP-2.5DSA
DF1B-6DP-2.5DSA
+24V
+24V
24G
24G
PS-UP
24G
PCB-IN
PS-DOWN
24G
S-PLACE
IN_SEN
P_UP
P_DOWN
QUICK
DUMP_R
DUMP FULL
24G
1
2
DUMP CONVEYOR
4
3
24G
DUMP BUSY
3
4
2
1
DUMP_F
rear
front
BYD50
PCB WAIT SENSOR
BGS-2S15N
WAIT_SEN
PCB-WAIT
24G
+24V
2
3
2
3
1 1
PLACE STOPPER UP
SENSOR
ZE102
PLACE STOPPER DOWN
SENSOR
ZE102
SECOND PLACE
(QUICK LOAD)SENSOR
BYD30
PCB PLACE(WORK)
SENSOR
BGS-2S15N
PCB-WAIT
11
3
2
3
2
+24V
24G
WORK_SEN
15
17
12
13
8
11
10
15
17
12
13
8
11
10
2
1 1
2
2
11
2
TW-LP
S M_C V005
3
2
1
2
1
FRONT DOCKING CART
SOL VALVE
REAR DOCKING CART
SOL VALVE
2
1
* DOC K ING C AR T OP T ION
S M_C V006 S M_C V024
S M_C V028
S M_C V029
TW-BZ
1
2
1
2
3
4
2
1
3
4
2
1
3
1