FX-3RA_电路图 - 第28页
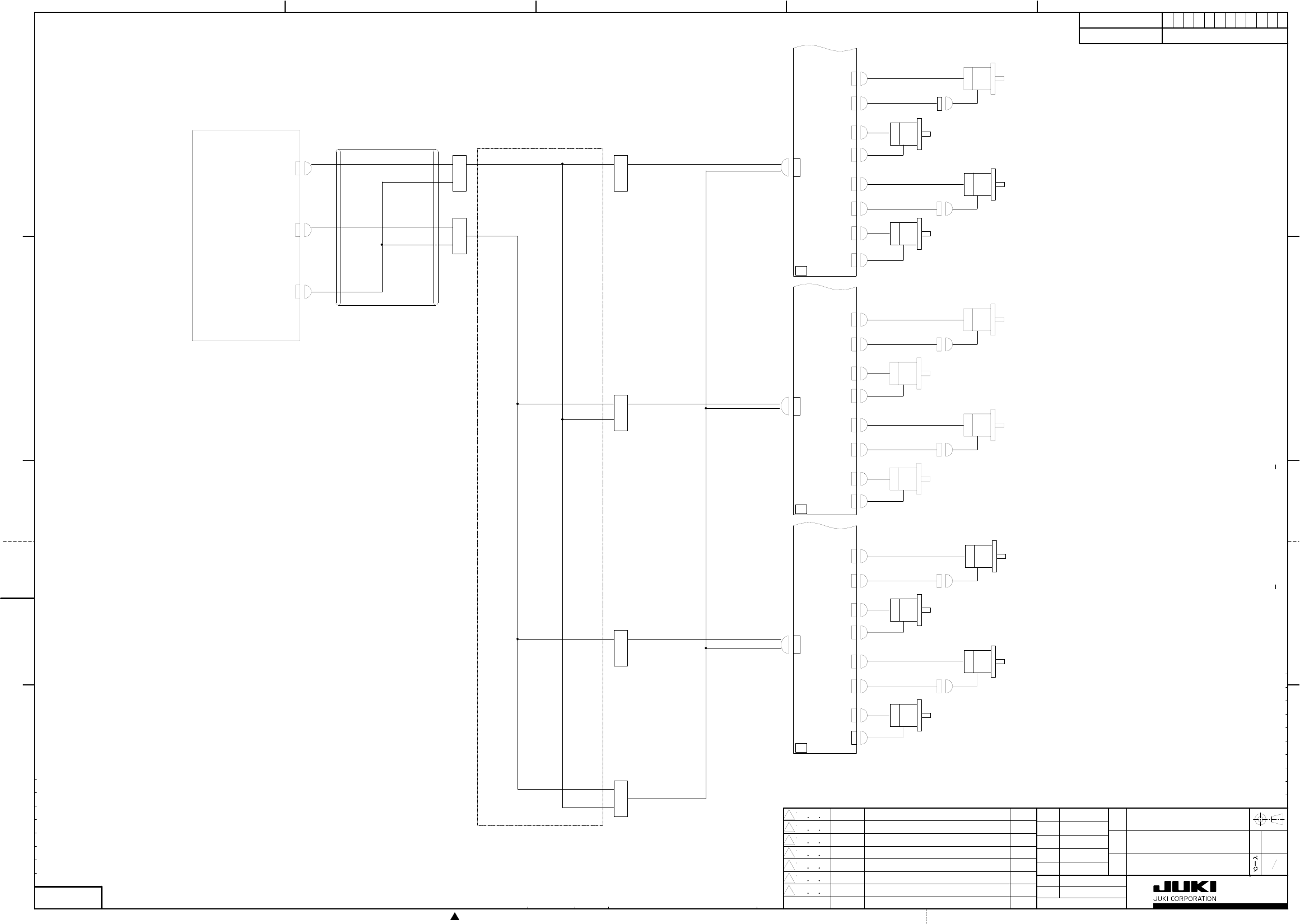
3. IFS - NX OPTION (MPC -CAN) S YSTEM DIAGRAM

㧖
㧖
<
ǰ
/
1
6
1
4
4
4
(
:
4
'
2
8
5
;
5
6
'
/
&
+
#
)
4
#
/
0
1
6
'
2
#
4
6
5
0
7
/
$
'
4
(
1
4
'
0
㧔
㧕
2
#
4
6
5
0
7
/
$
'
4
(
1
4
:
.
ޣ
ޤ
2
#
4
6
5
0
7
/
$
'
4
(
1
4
:
.
'
0
㧔
ޣ
ޤ
㧕
<
2
<
ǰ
/
1
6
1
4
ǰ
/
1
6
1
4
ǰ
ǰ
<
%
0
&
%
0
2
&
<
6
#
5
'
4
8
1
#
/
2
<
ǰ
4
4
%
0
%
%
0
2
%
%
0
$
%
0
2
$
%
0
#
%
0
2
#
<
2
<
/
1
6
1
4
<
/
1
6
1
4
%
0
&
%
0
2
&
%
0
%
%
0
2
%
%
0
$
%
0
2
$
%
0
#
%
0
2
#
<
6
$
5
'
4
8
1
#
/
2
<
ǰ
4
4
<
ǰ
ǰ
<
<
2
ǰ
/
1
6
1
4
<
/
1
6
1
4
ǰ
/
1
6
1
4
<
2
<
/
1
6
1
4
%
0
&
%
0
2
&
%
0
%
%
0
2
%
%
0
$
%
0
2
$
%
0
#
%
0
2
#
<
6
%
5
'
4
8
1
#
/
2
<
ǰ
4
4
<
ǰ
ǰ
<
<
2
ǰ
/
1
6
1
4
<
/
1
6
1
4
ǰ
/
1
6
1
4
<
2
<
/
1
6
1
4
%
%
$
%
0
2
+
&
+
&
+
&
<
6
#
%
0
%
0
%
0
%
0
%
0
%
0
%
0
%
0
2
<
6
$
%
0
%
0
2
<
6
%
%
0
%
0
%
0
%
0
%
0
%
0
%
0
(
:
4
2
1
9
'
4
7
0
+
6
4
(
:
4
#
2
1
9
'
4
7
0
+
6
4
(
:
4
ޣ
ޤ
%
#
$
.
'
$
'
#
4
(
:
4
#
ޣ
ޤ
%
#
$
.
'
$
'
#
4
0
1
6
ዤ
ᐲ
ဳ
ᑼ
ຠ
⇟
ຠ
ฬ
ᛚ
ᬌ
࿑
⸳
⸘
࿑
ᚑ
▤
㘃
ૃ
ᜂ
ᒰ
⸥
ภ
ᣣ
ઃ
ᄌ
ᦝ
⇟
ภ
ᄌ
ᦝ
⸥
4
0
㧰
㧯
㧮
㧭
2
%
$
0
1
.
1
%
#
6
+
1
0
㧡
㧠
㧟
㧞
㧝
㧯
㧮
㧭
㧰
6
5
-
#
8
'
&
#
3. IFS-NX OPTION (MPC-CAN)
SYSTEM DIAGRAM

㧖
㧖
0(&+7252/<,)
,)61;&$1
016'
2#46507/$'4(14'0㧔㧕
2#46507/$'4(14:.ޣޤ
2#46507/$'4(14:.'0㧔ޣޤ㧕
(:4#
016
ዤ
ᐲ
ࡍ
䳦
ࠫ
ဳᑼ
ຠ⇟
ຠฬ
ᛚ
ᬌ࿑
⸳⸘
࿑
ᚑ
▤
㘃ૃ
ᜂᒰ⸥ภ ᣣઃ ᄌᦝ⇟ภ ᄌᦝ⸥
40
㧰
㧯
㧮
㧭
2%$01
.1%#6+10
㧡㧠㧟㧞㧝
㧯
㧮
㧭
㧰
65-#8
'&#