FX-3RA_电路图 - 第96页
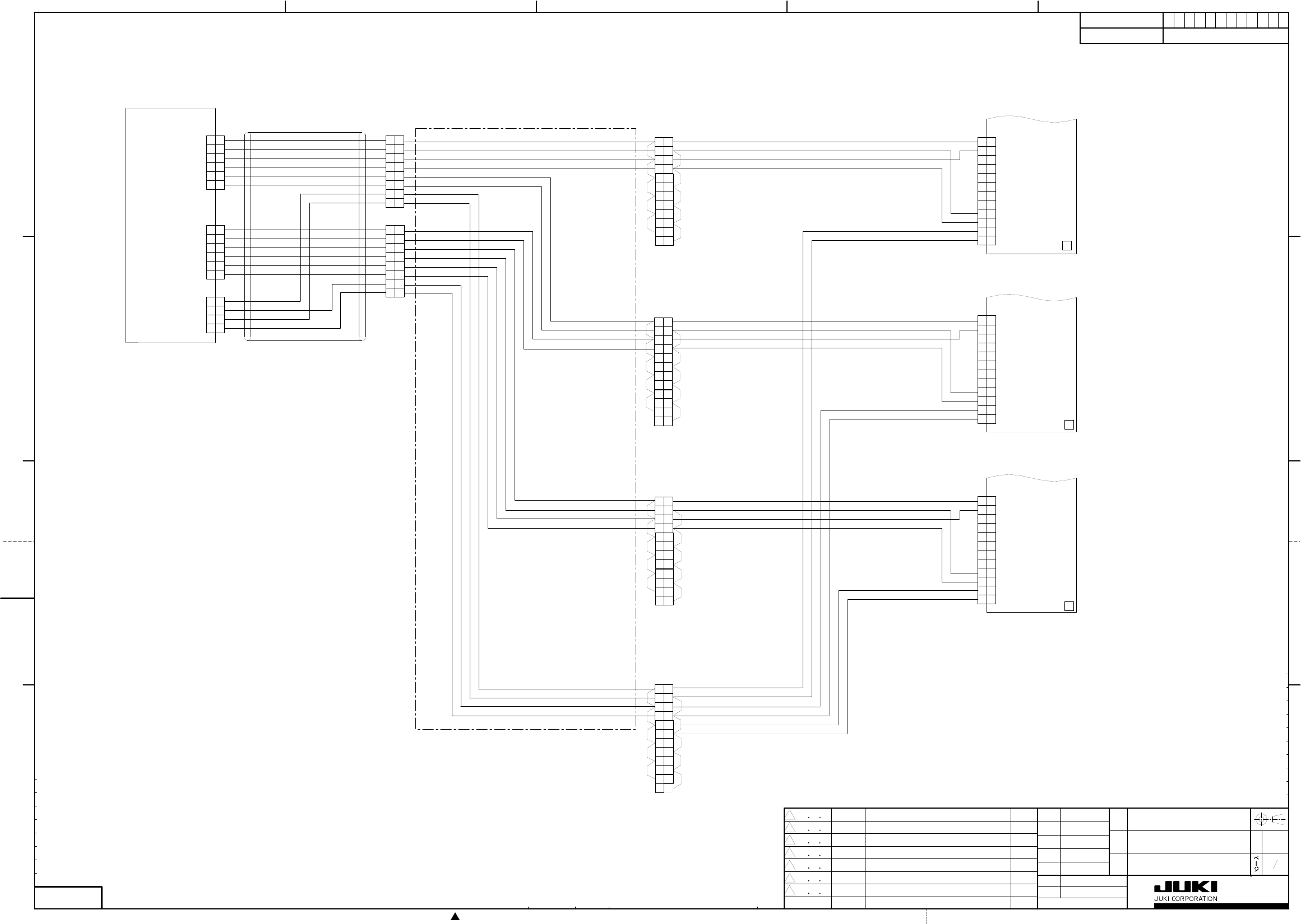
6. IFS - NX OPTION (MPC -CAN) WIRING DIAGRAM

(
:
4
㧖
㧖
'
2
8
9
+
4
+
0
)
&
+
#
)
4
#
/
#
#
#
0
1
6
'
2
#
4
6
5
0
7
/
$
'
4
(
1
4
'
0
㧦
㧔
㧕
2
#
4
6
5
0
7
/
$
'
4
(
1
4
:
.
㧦
ޣ
ޤ
2
#
4
6
5
0
7
/
$
'
4
(
1
4
:
.
'
0
㧦
ޣ
ޤ
+
&
+
&
+
&
<
6
#
5
'
4
8
1
#
/
2
4
4
/
4
/
&
ᵈ
㧝
㧚
ߪ
ᮡ
Ḱ
ຠ
ߢ
ࠆ
ޕ
<
ǰ
4
4
2
1
9
'
4
%
0
%
0
%
0
%
0
%
0
2
<
6
#
%
0
%
0
2
<
6
$
%
0
%
0
2
<
6
%
%
0
8
<
8
<
8
4
6
0
8
<
4
6
0
%
0
%
0
%
0
8
8
8
4
6
0
8
8
4
6
0
8
4
6
0
%
0
%
0
8
8
8
4
6
0
8
8
4
6
0
8
4
6
0
%
0
%
0
<
6
$
5
'
4
8
1
#
/
2
4
4
/
4
/
&
<
6
%
5
'
4
8
1
#
/
2
4
4
/
4
/
&
2
)
2
)
0
%
0
%
0
%
0
%
2
/
2
/
2
/
#
$
#
$
#
$
#
#
$
2
)
$
2
/
#
2
)
$
#
$
#
$
#
$
#
#
$
$
#
$
2
)
2
)
0
%
0
%
0
%
0
%
2
/
2
/
2
/
#
$
#
$
#
$
#
#
$
2
)
$
2
/
#
2
)
$
#
$
#
$
#
$
#
#
$
$
#
$
2
)
2
)
0
%
0
%
0
%
0
%
2
/
2
/
2
/
#
$
#
$
#
$
#
#
$
2
)
$
2
/
#
2
)
$
#
$
#
$
#
$
#
#
$
$
#
$
%
0
%
#
#
%
%
#
#
%
%
#
#
%
%
#
#
%
%
#
#
%
%
#
#
%
%
$
$
%
%
$
$
%
%
$
%
$
%
#
#
%
%
#
#
%
%
#
#
%
%
#
#
%
%
#
#
%
%
#
#
%
%
#
#
%
%
#
#
%
%
#
#
%
%
#
#
%
%
#
#
%
%
#
#
%
%
$
$
%
%
$
$
%
$
%
$
%
(
:
4
2
1
9
'
4
7
0
+
6
4
(
:
4
#
2
1
9
'
4
7
0
+
6
4
(
:
4
ޣ
ޤ
%
#
$
.
'
$
'
#
4
(
:
4
#
ޣ
ޤ
%
#
$
.
'
$
'
#
4
0
1
6
ዤ
ᐲ
ဳ
ᑼ
ຠ
⇟
ຠ
ฬ
ᛚ
ᬌ
࿑
⸳
⸘
࿑
ᚑ
▤
㘃
ૃ
ᜂ
ᒰ
⸥
ภ
ᣣ
ઃ
ᄌ
ᦝ
⇟
ภ
ᄌ
ᦝ
⸥
4
0
㧰
㧯
㧮
㧭
2
%
$
0
1
.
1
%
#
6
+
1
0
㧡
㧠
㧟
㧞
㧝
㧯
㧮
㧭
㧰
6
5
-
#
8
'
&
#
6. IFS-NX OPTION (MPC-CAN)
WIRING DIAGRAM

㧖
㧖
(''&'42%$.
219'470+6.
()
6'4/+0#.
+(50:126+10/2%%#0
/'%*641..';+(.(
%0
294.
%0
.(%0
.(%0
%0
294.
%#0*
%#0.
5
5
5%.-
5%.-
45&
45&
/$#0-
'$#0-
'44+0
5)0&
5)0&
8
8
8
8
8460
8460
8460
8460
1-4
#%.
#%0
%0
/'%*6141.;
$-
%0
%#0*
%#0.
5
5
5%.-
5%.-
45&
45&
/$#0-
'$#0-
'44+0
5)0&
5)0&
8
8
8
8
8460
8460
8460
8460
1-4
-01%-2+058
/'%*$#0-2%$
%0
-01%-
8
-01%-
8
-01%-
-01%-
-01%-
-01%-
-01%-
-01%-
-01%-
-01%-
-01%-
-01%-
-01%-
-01%-
-01%-
-01%-
-01%-
-01%-
-01%-
-01%-
-01%-
-01%-
-01%-
-01%-
-01%-
-01%-
-01%-
-01%-
-01%-
-01%-
8
8
8
8
8
8
8
8
8
8
8
8
8
8
8
8
8
8
8
8
8
8
8
8
8
8
8
8
%0
$-
$-
('''&'42%$
%100'%6'4$4#%-'6
%18'4.(
/$#0-
4(+&
4(+&
#06'00#
#06
+0
176
016'
2#46507/$'4(14'0㧦㧔㧕
2#46507/$'4(14:.㧦ޣޤ
2#46507/$'4(14:.'0㧦ޣޤ
4.;4.;.
%0
(%#0
#
+(50:126+10/2%%#0
/'%*641..';+(.4
4%#0
4
(
(:4#
/2%%#04
%0
%0
$
VQ.(
#
VQ/2%%#04
$
VQ%0
#
$
016
ዤ
ᐲ
ࡍ
䳦
ࠫ
ဳᑼ
ຠ⇟
ຠฬ
ᛚ
ᬌ࿑
⸳⸘
࿑
ᚑ
▤
㘃ૃ
ᜂᒰ⸥ภ ᣣઃ ᄌᦝ⇟ภ ᄌᦝ⸥
40
㧰
㧯
㧮
㧭
2%$01
.1%#6+10
㧡㧠㧟㧞㧝
㧯
㧮
㧭
㧰
65-#8
'&#