文档中心
/
维修手册_RX-7R_SVC.pdf
维修手册_RX-7R_SVC.pdf - 第483页
第 6 章 配管图
目录
100%
显示:宽度
宽度
1 / 556
回到旧版
旧版
?
第
5
章
设置图
5-
12.
电气设备箱
端子台分配
5-
12.
电气设备箱端子
台分配
电气设备箱从正面看的上侧
电气设备箱从正面看的近身侧
22
第
6
章
配管图
第
6
章
配管图
6-
1.
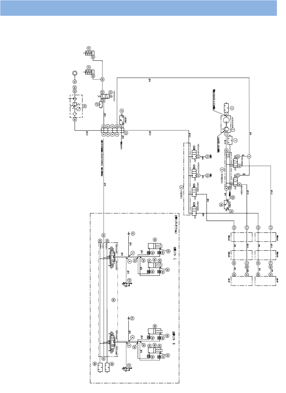
总体配管图
2
6-
1.
总体配管图
图中红色数字是
用于在另外的零件清单中进
行零件检索的编号。要确认
零件编号及型号时,请参阅
零件
清单。
该页面需要启用 JavaScript 才能进行交互式预览。