TR6SNR_TR6SNV_TR6SNX-Rev04PDFA - 第39页
- - REF.NO NOTE P ART NO D E S C R I P T I O N Qty 1 400 -46175 ZM LM T+ SENSO R CABLE ASM. 1 2 400 -49731 ZM ORG /LMT- S ENSOR CA BLE ASM 1 3 400 -46157 DOOR M OPE N SENSO R CABLE 3 ASM 1 4 400 -46164 DOOR M OPE N SEN…

- -
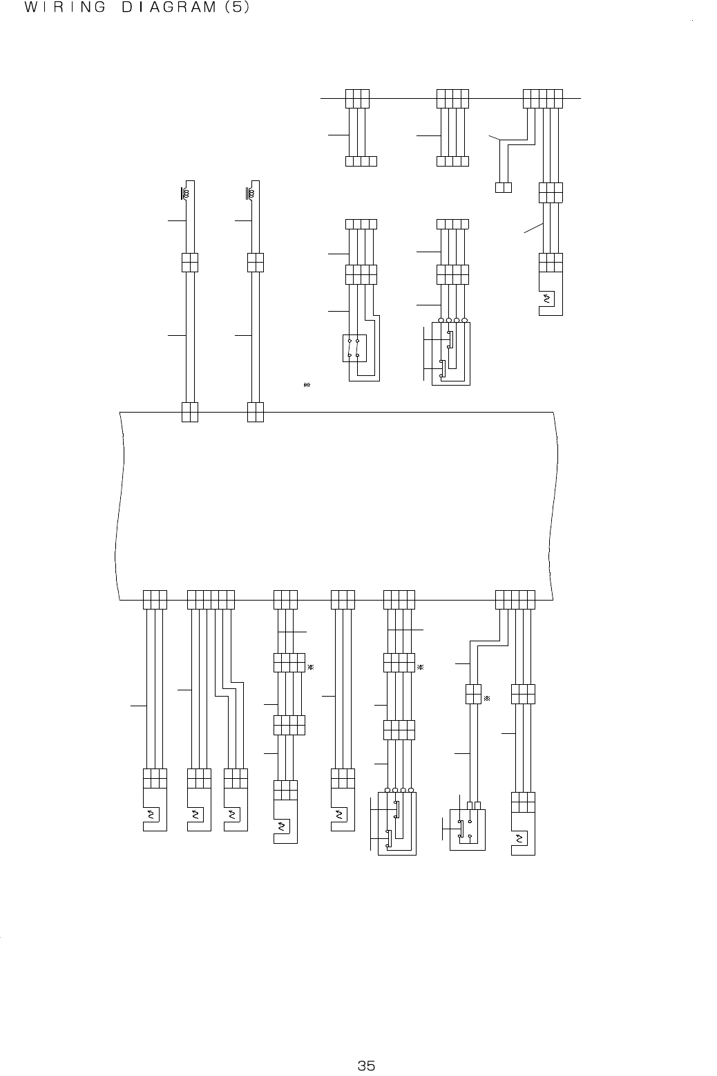
18. WIRING DIAGRAM (5)
C N 0 7 3
44
3
2
1
3
2
1
3 1
11
D O O R M O P E N S W
3 2
1 2
C N 0 7 2 - B
4
3
2
1
4
C N 0 7 2 - A
3
2
1
C N 0 8 1
3
2
1
3
2
1
D A R K : L
C O V E R L O C K S E N S .
C O V E R L O C K
1
2
3
1
2
3
G N D
O U T
V c c
4
3
2
1
4
3
2
1
C N 0 6 3
( R E A R )
E M E R G E N C Y S W
S C N P C B
C N 0 8 0
2
1
5
4
5
4
3
2
1
3
2
1
G N D
C O V E R _ L O C K [ N ]
+ 5 V
G N D
C _ O P E N
C N 2 3S C N 2 3
C N 1 0 7 - B C N 1 0 7 - A
4
3
2
1
4
3
2
1
4
3
2
1
4
3
2
1
C N 4 0S C N 4 0
E M G _ O U T 1
E M G _ O U T 2
E M G _ I N 1 ( + 5 V )
E M G _ I N 2
3
2
1
3
2
1
G N D
D O O R _ M _ O P E N
+ 5 V
C N 0 7S C N 0 7
2
1
N O R M A L O P E N
C O V E R O P E N S E N S .
C O M
N O
N C
C N 1 0 7 - B
4
3
2
1
4
3
2
1
4
3
2
1
C N 0 6 3
( R E A R )
E M E R G E N C Y S W
C N 0 7 3
44
3
2
1
3
2
1
C N 0 7 2 - B
4
3
2
1
2
3
1
2
3
1
D A R K : L
D O O R M O P E N S E N S .
D O O R M O P E N
G N D
O U T
V c c
C N 0 8 0
2
1
C N 1 0 7 - A
4
3
2
1
4
C N 0 7 2 - A
3
2
1
4
3
2
1
4
3
2
1
C N 4 0S C N 4 0
E M G _ O U T 1
E M G _ O U T 2
E M G _ I N 1 ( + 5 V )
E M G _ I N 2
3
2
1
3
2
1
G N D
D O O R _ M _ O P E N
+ 5 V
C N 0 7S C N 0 7
C N 0 8 1
3
2
1
3
2
1
5
4
5
4
3
2
1
3
2
1
D A R K : L
C O V E R L O C K S E N S .
C O V E R L O C K
1
2
3
1
2
3
G N D
O U T
V c c
G N D
C O V E R _ L O C K [ N ]
+ 5 V
G N D
C _ O P E N
C N 2 3S C N 2 3
D A R K : H
Z M L M T + S E N S .
Z M L M T +
1
2
3
1
2
3
G N D
O U T
V c c
S C N 2 4 C N 2 4
33
2
1
2
1
G N D
Z M _ L M T +
+ 5 V
2
1
2
1
2
1
2
1
C O V E R L O C K O N
C N 0 2 2
C O V E R _ L O C K _ O N [ N ]
+ 2 4 V D
C N 1 7 S C N 1 7
1
2
3
1
2
3
6 _ 3 A
4 _ 4 D
S C N P C B ( 4 / 8 )
2
1
2
1
2
1
2
1
3
2
1
3
2
1
1
2
3
1
2
3
D A R K : L
D O O R M L O C K S E N S .
D O O R M L O C K
G N D
O U T
V c c
G N D
D O O R _ M _ L O C K [ N ]
+ 5 V
C N 1 1S C N 1 1
D A R K : H
Z M L M T - S E N S .
D A R K : L
Z M O R G S E N S .
D O O R M L O C K O N
C N 0 0 8
D O O R _ M _ L O C K _ O N [ N ]
+ 2 4 V D
C N 1 5 S C N 1 5
Z M L M T -
G N D
O U T
V c c
Z M O R G
1
2
3
1
2
3
G N D
O U T
V c c
G N D
Z M _ L M T -
+ 5 V
G N D
Z M _ O R G [ N ]
+ 5 V
6
5
4
3
2
1
6
5
4
3
2
1
C N 0 6S C N 0 6
1 2 _ 4 A
( C E )
1
1
1
A L E P H , O J - 4 9 7 - A 1 7
1 2 _ 2 A
( C E )
1 2 _ 2 A
( C E )
1 2 _ 2 A
( C E )
1 2 _ 4 A
( C E )
1 C E W I R I N G
O M R O N , D 2 D - 2 0 0 0
A L E P H , O J - J K 0 2 - N 4 7
A L E P H , O J - 4 9 7 - A 1 7
A L E P H , O J - 4 9 8 - A 1 7
A L E P H , O J - 4 9 7 - A 1 7
A L E P H , O J - 4 9 8 - A 1 7
A L E P H , O J - 4 9 7 - A 1 7
1
2
3
4
5
6
8
7
9
1 0
1 1
1 2
1 3 1 4
1 5 1 6
1 7
1 8
1 9
2 0
2 1
2 2
2 4
2 3

- -
REF.NO NOTE PART NO D E S C R I P T I O N Qty
1 400-46175 ZM LMT+ SENSOR CABLE ASM. 1
2 400-49731 ZM ORG/LMT- SENSOR CABLE ASM 1
3 400-46157 DOOR M OPEN SENSOR CABLE 3 ASM 1
4 400-46164 DOOR M OPEN SENSOR CABLE 2 ASM 1
5 400-46176 DOOR M OPEN SENSOR CABLE 1 ASM 1
6 400-49732 DOOR M LOCK SENSOR CABLE ASM 1
7 400-45093 EMERGENCY SW(REAR) ASM. 1
8 400-46162 EMERGENCY SW(REAR) CABLE 2 ASM 1
9 400-46177 EMERGENCY SW(REAR) CABLE 1 ASM 1
10 400-45095 COVER OPEN SENSOR CABLE ASM. 1
11 400-46178 COVER SENSOR CABLE ASM. 1
12 400-45096 COVER LOCK SENSOR CABLE ASM. 1
13 400-46179 DOOR M LOCK SOL. CABLE ASM. 1
14 400-45101 COVER LOCK SOL. CABLE ASM. 1
15 400-45098 COVER LOCK SENSOR CABLE ASM. 1
16 400-45102 COVER INTERLOCK SOL. ASM. 1
17 400-46165 DOOR M OPEN SW ASM. 1
18 400-46164 DOOR M OPEN SENSOR CABLE 2 ASM 1
19 400-46176 DOOR M OPEN SENSOR CABLE 1 ASM 1
20 400-45093 EMERGENCY SW(REAR) ASM. 1
21 400-46162 EMERGENCY SW(REAR) CABLE 2 ASM 1
22 400-46177 EMERGENCY SW(REAR) CABLE 1 ASM 1
23 400-46178 COVER SENSOR CABLE ASM. 1
24 400-45096 COVER LOCK SENSOR CABLE ASM. 1

- -
19. WIRING DIAGRAM (6)
88
88
G N D
O U T
V c c
7
6
5
4
7
6
5
4
33
H R B L W S V
H R V A C S V
H R V A C O N
2
1
2
1
C N 0 3 1
G N D
O U T
V c c
7
6
5
4
7
6
5
4
33
H L B L W S V
H L V A C S V
H L V A C O N
2
1
2
1
C N 0 2 8
P 3 2 0J 3 2 0P 3 4 0J 3 4 0
2
1
2
1
2
1
2
1
C N 0 4S C N 0 4
T e a c h i n g S p o t L a m p
S P O T _ L A M P [ N ]
S P O T _ V D D
2
1
2
1
C N 0 2 7
C N 0 2 6
8
7
6
5
4
8
7
6
5
4
6
5
4
6
5
4
1
2
3
1
2
3
1
2
3
1
2
3
-
+
-
+
C N 0 2 3
H R D W N
H L D W N
6
5
6
5
4
3
2
1
4
3
2
1
-
+
-
+
1 2
11
1 0
9
8
7
6
5
4
3
2
1
1 2
11
1 0
9
8
7
6
5
4
3
2
1
+ 2 4 V R E T
H R _ V A C _ O N [ N ]
+ 2 4 V
H R _ B L W _ S V [ N ]
+ 2 4 V D
H R _ V A C _ S V [ N ]
+ 2 4 V D
1 4
1 3
1 2
11
10
9
8
1 4
1 3
1 2
11
10
9
C N 0 2 5
7 _ 3 A
5 _ 3 D
2
1
2
1
1 2
11
1 0
9
8
7
6
5
4
3
2
1
1 2
11
1 0
9
8
7
6
5
4
3
2
1
X _ C A B L E _ B E A R
S E N S : L
H R U P S E N S .
S E N S : L
H R D W N S E N S .
D A R K : H
D A R K : L
D A R K : H
8
7
6
5
4
3
+ 2 4 V R E T
H L _ V A C _ O N [ N ]
+ 2 4 V
H L _ B L W _ S V [ N ]
+ 2 4 V D
7
6
5
4
3
H L _ V A C _ S V [ N ]
+ 2 4 V D
2
1
2
1
C N 2 6 S C N 2 6
H R D W N S V
H R _ D W N _ S V [ N ]
+ 2 4 V D
4
3
4
3
G N D
O U T
V c c
G N D
O U T
V c c
G N D
O U T
V c c
S E N S : L
H L U P S E N S .
G N D
O U T
V c c
S E N S : L
H L D W N S E N S .
3
2
1
C N 0 2 4
3
2
1
3
2
1
3
2
1
+ 2 4 V R E T
H R _ U P [ N ]
+ 2 4 V
+ 2 4 V R E T
H R _ D W N [ N ]
+ 2 4 V
+ 2 4 V R E T
H L _ U P [ N ]
+ 2 4 V
+ 2 4 V R E T
H L _ D W N [ N ]
+ 2 4 V
C N 4 1S C N 4 1
G N D
X _ L M T -
+ 5 V
X L M T - S E N S .
X L M T -
G N D
O U T
V c c
G N D
X _ O R G [ N ]
+ 5 VX O R G S E N S .
X O R G
G N D
O U T
V c c
S C N 3 2 C N 3 2
S C N P C B ( 5 / 8 )
H L D W N S V
2
1
2
1
H L _ D W N _ S V [ N ]
+ 2 4 V D
2
1
2
1
C N 2 5 S C N 2 5
G N D
X _ L M T +
+ 5 VX L M T + S E N S .
X L M T +
1
2
3
1
2
3
G N D
O U T
V c c
3
2
1
S C N 2 8 C N 2 8
3
2
1
S M C , D - M 9 N
S M C , D - M 9 N
S M C , D - M 9 N
S M C , D - M 9 N
A L E P H , O J - 4 9 8 - A 1 7
A L E P H , O J - 4 9 7 - A 1 7
A L E P H , O J - 4 9 8 - A 1 7
1 2
3
4
5
6
7
8
9
1 0
1 1 1 2
1 3
1 4
1 5