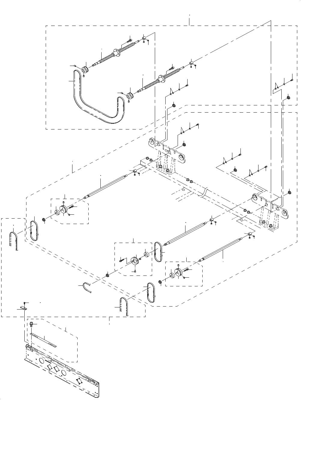
KE-3010_KE-3020V_KE-3020VR-Rev06PDFA - 第115页
- 106 - NOTE( 注記 ) #01....TYPE M M 仕様 #02....TYPE L L 仕様 *INSTALLATION POSIT ION AND DIRECT ION VARY IF THE PWB T RANSFER REFERENCE IS DIFFE RENT. 基板搬送基準が異なると取付位置、方向が変わります。 REF.NO NOTE PART NO D E S C R I P T I O N 品 名 Q…

- 105 -
53.PWB CONVEYOR COMPONENTS(5)
基板搬送関係(5)
12
27
28
9
27
9
26
26
25
23
24
15
16
12
15
16
33 34
25
23
29
7
11
22
22
8
28
10
8
33
34
6
17
24
17
13
10
14
27
28
26
25
23
24
22
33
34
30
32
31
2
37
38
39
20
20
40 41
26
31
32
30
26
31
32
30
6
7
11
14
3
26
4
5
18
19
21
21
21
1
35
36
40. 41
42. 43

- 106 -
NOTE( 注記 ) #01....TYPE M M 仕様
#02....TYPE L L 仕様
*INSTALLATION POSITION AND DIRECTION VARY IF THE PWB TRANSFER
REFERENCE IS DIFFERENT.
基板搬送基準が異なると取付位置、方向が変わります。
REF.NO NOTE PART NO D E S C R I P T I O N
品 名
Qty
1 400-00860 PWB GUIDE ASM
PWBガイド組
1
2 400-00861 PWB GUIDE U
PWBガイドU
(8)
3 SL-6031092-TN SCREW
座金付き六角穴ボルト
(16)
4
#01
401-10130 SCREW SHAFT ASM M
スクリューシャフト組M
1
5
#02
400-01003 SCREW SHAFT ASM(L)
スクリューシャフト組(L)
1
6 WP-0330516-SC WASHER 3.3X8X0.5
平座金 3.3X8X0.5
(4)
7 SM-6030602-TN SCREW M3X6
六角穴ボルト M3X6
(4)
8 E2141-721-000 STOPPER COLLAR
ストッパカラー
(2)
9 SM-8040402-TP SCREW M4X0.7 L=4
止めねじ M4X0.7 L=4
(4)
10 E2156-721-000 PULLEY A
プーリA
(2)
11 WP-0320500-SF WASHER 3.2X7X0.5
平座金小形丸 M3
(8)
12 SL-6041692-TN SCREW M4 L=16
座金付き六角穴ボルトM4 L=16
(8)
13 E2146-721-000 TIMING BELT
タイミングベルト
(1)
14 SB-1080002-00 SIDE BEARING
サイドベアリング
(4)
15 400-15578 SCREW SHAFT(L)
スクリュウシャフト(L)
(2)
16
#01
400-15577 SCREW SHAFT
スクリュウシャフト
(2)
17 SM-8040602-TP SCREW M4X0.7 L=6
止めねじ
(4)
18
#02
400-54803 DRIVE SHAFT ASM L(6)
ドライブシャフト組L(6)
1
19
#01
401-10194 DRIVE SHAFT ASM M
ドライブシャフト組M
1
20 400-46033 DRIVE BELT S(6)
ドライブベルトS(6)
(2)
21 400-00849 DRIVE PULLEY F ASM
ドライブプーリF組
(3)
22 SL-6031642-TN SCREW
座金付き六角穴ボルト
(3)
23 400-00850 DRIVE PULLEY F
ドライブプーリF
(1)
24 SM-8040602-TP SCREW M4X0.7 L=6
止めねじ
(2)
25 400-00851 MOTOR PULLEY B
モータプーリB
(1)
26 SB-1080002-00 SIDE BEARING
サイドベアリング
(6)
27 SM-8040402-TP SCREW M4X0.7 L=4
止めねじ M4X0.7 L=4
(6)
28 E2141-721-000 STOPPER COLLAR
ストッパカラー
(3)
29 400-01005 DRIVE BELT C(L)
ドライブベルトC(L)
(1)
30 WP-0320500-SF WASHER 3.2X7X0.5
平座金小形丸 M3
(12)
31 WP-0330516-SC WASHER 3.3X8X0.5
平座金 3.3X8X0.5
(6)
32 SM-6030602-TN SCREW M3X6
六角穴ボルト M3X6
(6)
33
#02
E2152-721-000 DRIVE SHAFT C
ドライブシャフトC
(3)
34
#01
E2004-725-000 DRIVE SHAFT C
ドライブシャフトC
(3)
35
#02
400-01068 CONVEYOR BELT ASM(L)
コンベアベルト組(L)
1
36
#01
401-14259 CONVEYOR BELT ASM M
コンベアベルト組M
1
37
#02
E2046-725-000 PWB INNER
PWBインナ
(12)
38 SL-4031091-SC SCREW M3 L=10
座金付きなべ小ねじ M3 L=10
(8)
39
#02
SL-6031092-TN SCREW
座金付き六角穴ボルト
(16)
40
#02
400-00863 CONVEYOR BELT S
コンベアベルトS
(4)
41
#01
401-13953 CONVEYOR BELT S M
コンベアベルトS M
(4)
42
#02
400-01070 CONVEYOR BELT C(L)
コンベアベルトC(L)
(2)
43
#01
401-13952 CONVEYOR BELT C M
コンベアベルトC M
(2)

- 107 -
54.PWB CONVEYOR COMPONENTS(6)
基板搬送関係(6)
18
18
1
2
14
3
12
4
12
39
33
16
15
17
13
20
19
31
32
28
30
29
22
27
26
25
24
34
38
16
15
14
17
13
20
19
6
5
9
7
10
11
23
21
8