QP-351E-MM-03 - 第120页
24.PFU-3E エアー配管図(DBWB) 24.PFU-3E Pneumatic circuit diagram(DBWB) 番号 図番 & コード番号 個数 品名 規格 備考 材質 No. Drg.No. & Code No. QTY Description Rating Remarks Materials 1 Y3054A 1 UNION, ELBOW ユニオン エルボ KQL08-02S OT 2 S217…

QP-351E-MM PARTS LIST
24 - 1
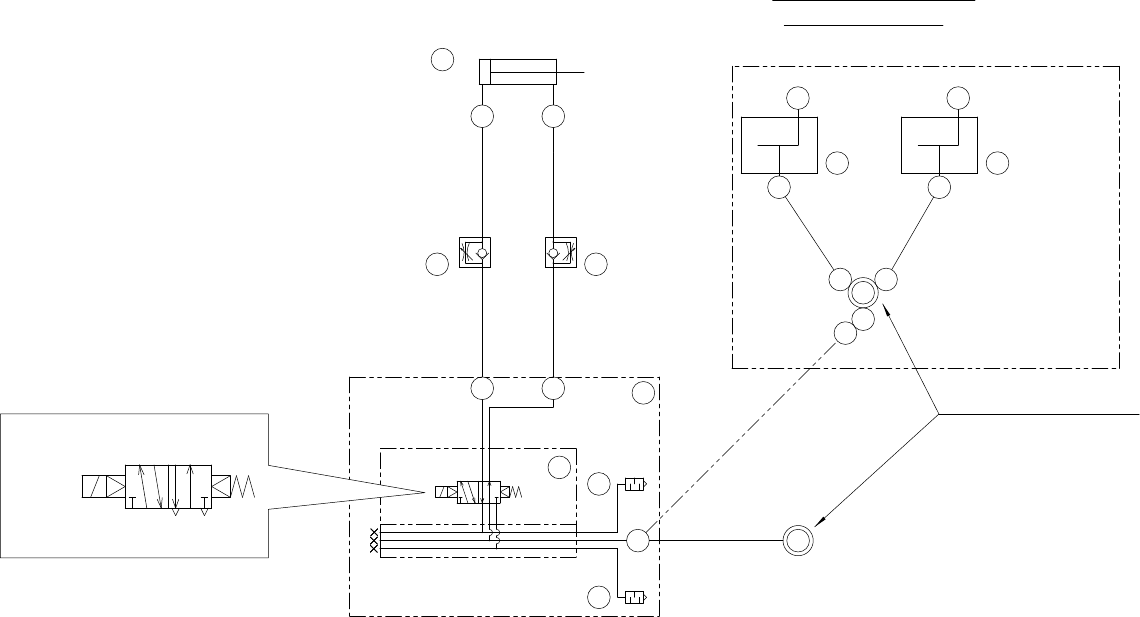
24.PFU-3E エアー配管図(DBWB)
24.PFU-3E Pneumatic circuit diagram(DBWB)
24.PFU-3E エアー配管図(DBWB)
24.PFU-3E Pneumatic circuit diagram(DBWB)
タテx173.205
Ref.31-1
Ref.31-1
Ref.31-1
Ref.33-7
208
176
165
175
161
175
161
175
161
183
162
176
167
175
161
13
13
B
A
139
26
V1
10
15
エア−供給 (オプション)
Air supply (Option)
12
11
14
16
x6
φ6
17
1/8 1/8
9
8
7
8
7
6
4
6
φ6
φ6
テープカッター
カット
φ6
φ6
C1
C3
C2
C4
V1
φ8
V1
15
14
16
13
x6
φ6
本機接続口
Connect with the main body
12
V1
φ8
カッター有(オプション)
Cutter(Option)
エアー供給口付き(オプション)
STU&スティック用
5
3
5
P1SOL-1
A
B
Tape cutter
Cut
P1SOL-1
2
1
A
P
B
R
R
x1.5

24.PFU-3E エアー配管図(DBWB)
24.PFU-3E Pneumatic circuit diagram(DBWB)
番号 図番 & コード番号 個数 品名 規格 備考 材質
No. Drg.No. & Code No. QTY Description Rating Remarks Materials
1 Y3054A 1
UNION, ELBOW
ユニオン エルボ KQL08-02S OT
2 S2173B 1 JOINT, ONE-TOUCH ジョイント ワンタッチ TL8-01 OT
3 1 VALVE, SOL バルブ SOL F15T1-F3-PL3DC24V OT
4 DBVH0180 1 VALVE, SOL バルブ SOL OT
5 S1053E 2 SILENCER サイレンサ KM-10 OT
6 2 UNION ユニオン F15Z-J OT
7 K5348D 2 CONTROLLER, SPEED コントローラ スピード AS3001F-06 OT
8 Y3020F 2 UNION ユニオン TL6-01M OT
9 S2204A 1 CYLINDER, AIR シリンダ エアー MDUB40-150DM-A73HLS OT
10 Y3082F 1 UNION, ELBOW ユニオン エルボ KQ2VT08-02S OT
11 A4066R 1 ELBOW エルボ KQ2L08-99 OT
12 Y3079D 1 UNION, ELBOW ユニオン エルボ KQ2L06-08 OT
13 Y3069H 1 UNION ユニオン KQ2R06-08 OT
14 Y3068T 2 UNION ユニオン KQ2K06-01S OT
15 DBVH0520 2 MANIFOLD マニホールド AL
16 S5021M 12
SOCKET
ソケット SMK-015 OT
17 H3145F 1
PLUG
プラグ KQP-08 OT
QP-351E-MM PARTS LIST
24 - 2
24.PFU-3E エアー配管図(DBWB)
24.PFU-3E Pneumatic circuit diagram(DBWB)

QP-351E-MM PARTS LIST
25 - 1
25.1.MFU-6E(DBUN)
25.1.MFU-6E(DBUN)
タテx173.205
Ref.31-1
Ref.31-1
Ref.31-1
Ref.33-7
208
176
165
175
161
175
161
175
161
183
162
176
167
175
161
13
13
B
A
139
26
39
37
9
11
6
7
88
6
7
68
54
Option
38
107
108
2
3
5
4
69
84
83
84
80
85
66
70
71
46
5
4
13
35
34
31
31
49
50
69
70
71
64
63
40
40
10
8
E
30
104
12
81
81
62
14
79
79
61
97
61
97
67
67
D
D
57
58
59
76
76
76
48
53
53
7
68
52
51
7
45
44
82
82
C
C
B
A
B
A
56
77
75
73
74
72
56
78
106
33
33
1
86
94
残テ−プカッタ(オプション)
Waste tape cutter(Option)
F
E
20
21
F
Waste tape cutter
(Option)
残テ−プカッタ(オプション)
43
95
47
42
24
41
92
93
105
Waste tape cutter(Option)
残テ−プカッタ(オプション)
22
残テ−プカッタ(オプション)
Waste tape cutter(Option)
19
29
89
87
90
89
91
90
28
98
65
93
92
27
65
91
60
26
Waste tape cutter(STU-1)(Option)
残テ−プカッタ(STU-1)(オプション)
Waste tape cutter(Option)
残テ−プカッタ(オプション)
32
25
23
55
15
H
H
99
100
102
103
96
101
16
17
17
16
G
G
G
X10
109
101