5OM-1285-008_w - 第140页
4-49 Tg1172-ID-MD 0603-005 -(M829WM---0023) 7$+1 ࡏ࠼ ࡋ࠶࠼นേㇱ $ 7$+1 ࡏ࠼ ࡋ࠶࠼นേㇱ $

4-48
Tg1172-ID-MD
0603-005 A(M829WM---0022)
ࠗࡦࡦࠨ࿁〝࿑$
ࠗࡦࡦࠨ࿁〝࿑$

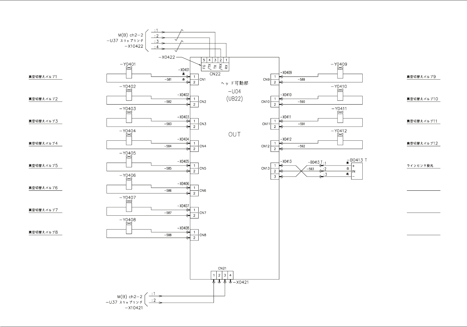
4-49
Tg1172-ID-MD
0603-005 -(M829WM---0023)
7$+1 ࡏ࠼ ࡋ࠶࠼นേㇱ $
7$+1 ࡏ࠼ ࡋ࠶࠼นേㇱ $

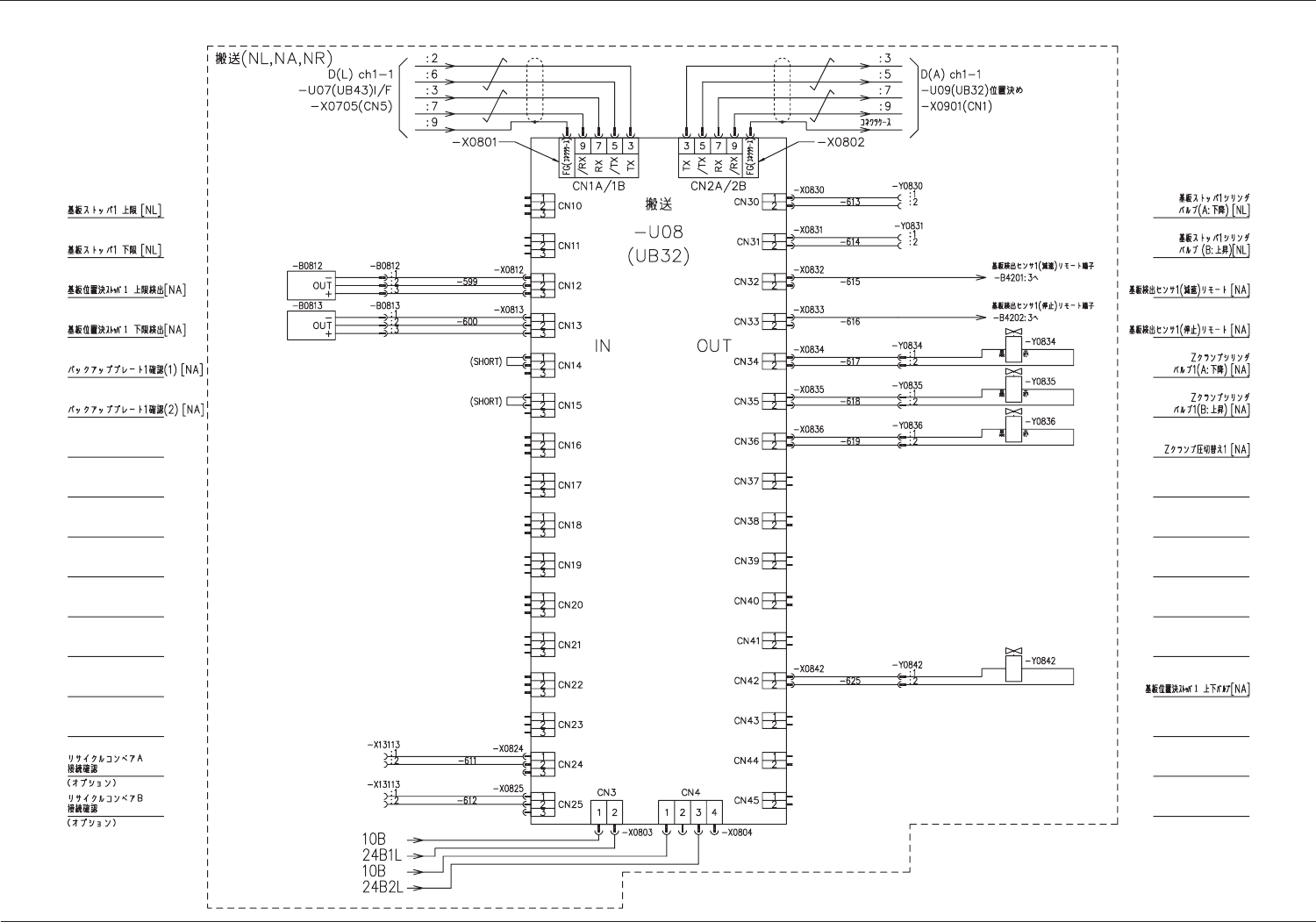
4-50
Tg1172-ID-MD
0604-006 E(M829WN---0001)
7$+1 ࡏ࠼៝ㅍ.
7$+1 ࡏ࠼៝ㅍ.