00194931-20 Anleitung CAN Test Box-Error Frame Diagnoseeinheit_de - 第73页
1 - 73 Ausgabe 1 0/2018 Siplace CAN Bus 73 Abb. 4.9 - 4 CAN Bus Struktur X2 mit CAN Knoten D I t / B V i s i o n c o n t r o l 0 0 3 6 3 9 6 1 ( q d ) C A N X 2 q d X 2 q d D o c k i n g u n i t 2 D o c k i n g u n i t 1…

1 - 72
SIPLACE CAN Bus Ausgabe 10/2018
72
4.9.2 CAN Bus Siplace X2 (Variante 3)
Alle X-Series Maschinen ab 2008, wurden mit dem CAN Knoten ausgeliefert, dieser steuert den
Pipettenwechsler und Sensoren wieder über den CAN Bus.
Abb. 4.9 - 3 CAN Bus Struktur Siplace X2 ab 2008
SMP BUS
Computer Unit
C
O
M
U
n
i
t
1
6
8
CAN Bus cable
PA1
X6pn
Trailing Interface
Gantry 1
Transport
Control unit
COT 1(optional stat.
Camera vers.04) /
CAN Node
(Tape cutter, NC)
CAN I/O
Sub Module
COT 4 / MTC2
CAN Node
(Tape cutter, NC)
SUB Distributor Sector 4
Terminator
120 Ohm
Head board(C500)
Gantry 1
Terminator
(120 OHM)
CAN Bus cable
PA 2
X7pn
Main Distributor Sector 2
COT 3 (optional stat.
Camera vers.04) /
CAN Node
(Tape cutter, NC)
Axis unit
PA 2
(only Axes for PA2)
CAN I/O
Main Module
Sector 2
COT 2 / MTC2
CAN node
(Tape cutter, NC)
Trailing Interface
Gantry 3
Terminator
120 Ohm
Head board(C500)
Gantry 3
Terminator
(120 OHM)
Axis unit
PA 2
(only Axes for PA1)
MC

1 - 73
Ausgabe 10/2018 Siplace CAN Bus
73
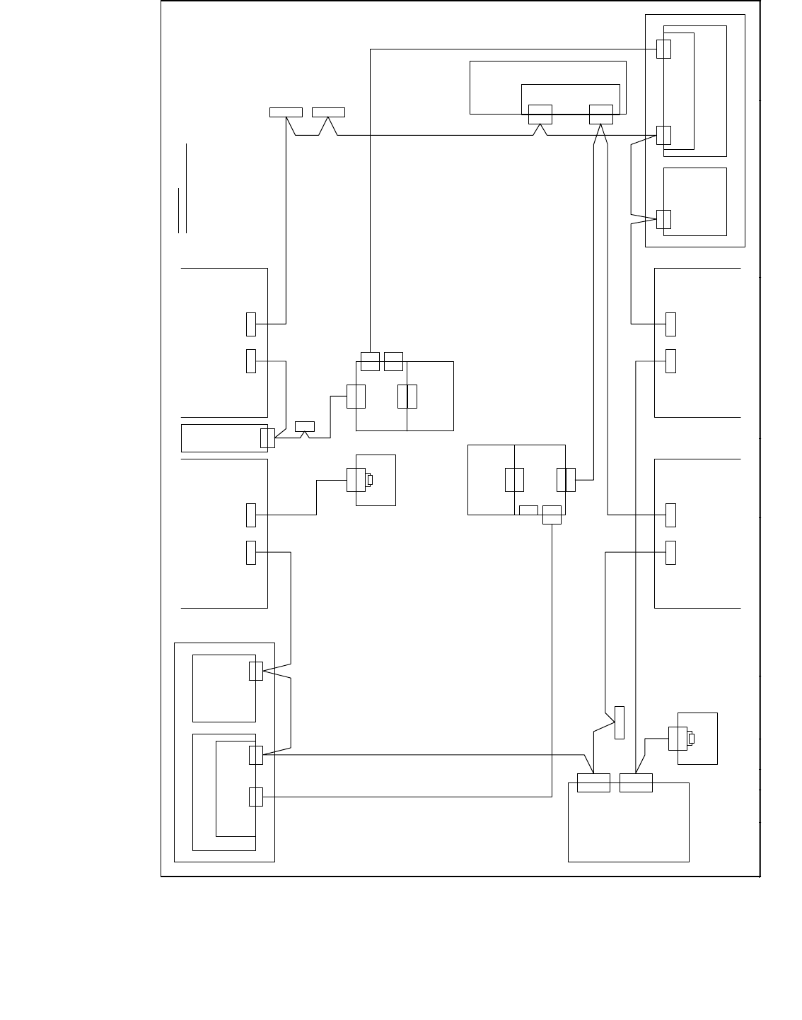
Abb. 4.9 - 4 CAN Bus Struktur X2 mit CAN Knoten
D
I t / B
V i s i o n c o n t r o l
0 0 3 6 3 9 6 1 ( q d )
C A N
X 2 q d
X 2 q d
D o c k i n g u n i t 2 D o c k i n g u n i t 1
X 1 2 5X 1 2 6
C A N I NC A N O U T
X 1 1 5X 1 1 6
C A N I NC A N O U T
C A N
P C B c o n t r o l
X 2 2 a o
X 2 2 a o
C A N I / O - m o d u l e 0 0 3 5 5 0 5 1 ( q b )
0 3 0 1 0 0 5 0
C A N
0 3 0 1 0 0 5 1
X 2 r d
X 1 4 5
C A N I N
S o
A x i s u n i t
0 3 0 5 0 3 6 5
X 3 0 _ 2 s q
C A N
D o c k i n g u n i t 3
X 1 3 6
C A N O U T
X 4 0 c a
C A N
X 2 r d
C A N
V i s i o n c o n t r o l
0 0 3 6 3 9 6 1 ( r d )
D o c k i n g u n i t 4
( c a )
C a b l e c a r r i e r i n t e r f a c e
0 3 0 1 0 6 1 2
P 3
0 3 0 1 0 0 5 4
X 1 3 5
C A N I N
X 6 8
A m b i e n t p r e s s u r e s e n s o r
P n e u m a t i c u n i t
P l a c e m e n t a r e a 2
P l a c e m e n t a r e a 1
C A N b u s w i r i n g
w i r e n o . w i r i n g S u b - D - P I N
1 " 1 - W i r e " 1
2 G N D 6
3 C A N _ L 2
4 C A N _ H 7
5 G N D 3
6 R E S E T 8
7 P o w e r F a i l 4
8 f r e e 9
9
C A N _ I N T 5
C A N
X 3 0 _ 2 s q
X 3 0 _ 1 s q
X 3 0 _ 1 s q
X 3 0 _ 2 t q X 3 0 _ 1 t q
X 1 4 6
C A N O U T
C A N I / O m o d u l e 0 0 3 5 5 0 5 1 ( r b )
X 4 0 a a
( a a )
C a b l e c a r r i e r i n t e r f a c e
0 3 0 1 0 6 1 2
P 1
0 3 0 1 0 0 5 9
X 4 0 c a
X 4 0 b a
0 3 0 1 0 0 5 3
X 4 0 a a
X 1 r b
X 1 q bX 6 q f
X 6 q f
C A N
X 2 q f
I n t e r f a c e 1 - W i r e C A T 5 ( q f )
0 3 0 4 1 5 7 8
M a i n d i s t r i b u t o r 0 3 0 4 6 2 2 5 ( q a )
X 6 r f
X 6 r f
X 1 2 p n X 1 1 p n
X 7 p n
C A N c a r d
X 6 p n
C A N b u s 1C A N b u s 2
C A N
0 3 0 4 1 5 7 8
I n t e r f a c e 1 - W i r e C A T 5 ( r f )
X 2 r f
S u b d i s t r i b u t o r 0 3 0 4 6 2 2 6 ( r a )
S o
S o
S o
S o
S o
S o
S oS o
S o S o
S o
S o P i nP i n
P i n P i nS oS o
S o
S o
M a c h i n e
c o n t r o l l e r
0 3 0 5 2 0 3 2
0 3 0 5 7 1 4 5
P a t c h c a b l e 5 m
X 1 f e
0 3 0 5 7 1 4 5
P a t c h c a b l e 5 m
S o
X 3 0 _ 1 s q
1 2 0 O h m
T e r m i n a t i n g r e s i s t o r
0 3 0 2 7 6 4 6
X 1
S o
X 4 0 d a
0 3 0 1 0 0 5 2
1 / 3
1 2 0 O h m
T e r m i n a t i n g r e s i s t o r
0 3 0 2 7 6 4 6
X 1
X 4 h e
C A N I n
X 5 h e
X 2 h eX 1 h e
1 - W i r e C A T 5 g a n t r y
0 3 0 4 2 2 1 4 ( f e )
C A N I n
X 5 f e
X 4 f e
X 2 f e X 1 f e
S w i t c h p o s . : t o p
X 2 f e
1 - W i r e C A T 5 g a n t r y
0 3 0 4 2 2 1 4 ( h e )
S w i t c h p o s . : b o t t o m
X 1 h e

1 - 74
SIPLACE CAN Bus Ausgabe 10/2018
74
4.9.3 CAN Bus Siplace X2 (Variante 2 oder 3) mit WPC4
An allen X2 Maschinen, kann der WPC4 als Option nachgerüstet werden, unabhängig von der
CAN Bus Struktur (Variante 2 oder 3). Voraussetzung ist die Stationssoftware 605, eine neues
One wire Interface CAN2 mit CAN Bus Kabel, sowie die Anbauteile für den WPC4.
Abb. 4.9 - 5 CAN Bus Struktur X2 Variante 3 mit der Option WPC4
S
M
P
B
U
S
C
o
m
p
u
t
e
r
U
n
i
t
C
O
M
U
n
i
t
1
6
8
C
A
N
B
u
s
c
a
b
l
e
P
A
1
X
6
p
n
T
r
a
i
l
i
n
g
I
n
t
e
r
f
a
c
e
G
a
n
t
r
y
1
T
r
a
n
s
p
o
r
t
C
o
n
t
r
o
l
u
n
i
t
C
O
T
1
(
o
p
t
i
o
n
a
l
s
t
a
t
.
C
a
m
e
r
a
v
e
r
s
.
0
4
)
/
C
A
N
N
o
d
e
(
T
a
p
e
c
u
t
t
e
r
,
N
C
)
C
A
N
I
/
O
S
u
b
M
o
d
u
l
e
C
O
T
4
/
M
T
C
2
C
A
N
N
o
d
e
(
T
a
p
e
c
u
t
t
e
r
,
N
C
)
S
U
B
D
i
s
t
r
i
b
u
t
o
r
S
e
c
t
o
r
4
T
e
r
m
i
n
a
t
o
r
1
2
0
O
h
m
H
e
a
d
b
o
a
r
d
(
C
5
0
0
)
G
a
n
t
r
y
1
T
e
r
m
i
n
a
t
o
r
(
1
2
0
O
H
M
)
C
A
N
B
u
s
c
a
b
l
e
P
A
2
X
7
p
n
M
a
i
n
D
i
s
t
r
i
b
u
t
o
r
S
e
c
t
o
r
2
C
O
T
3
(
o
p
t
i
o
n
a
l
s
t
a
t
.
C
a
m
e
r
a
v
e
r
s
.
0
4
)
C
A
N
N
o
d
e
(
T
a
p
e
c
u
t
t
e
r
,
N
C
)
A
x
i
s
u
n
i
t
P
A
2
(
o
n
l
y
A
x
e
s
f
o
r
P
A
2
)
C
A
N
I
/
O
M
a
i
n
M
o
d
u
l
e
C
O
T
2
/
M
T
C
2
C
A
N
n
o
d
e
(
T
a
p
e
c
u
t
t
e
r
,
N
C
)
T
r
a
i
l
i
n
g
I
n
t
e
r
f
a
c
e
G
a
n
t
r
y
3
T
e
r
m
i
n
a
t
o
r
1
2
0
O
h
m
H
e
a
d
b
o
a
r
d
(
C
5
0
0
)
G
a
n
t
r
y
3
T
e
r
m
i
n
a
t
o
r
(
1
2
0
O
H
M
)
A
x
i
s
u
n
i
t
P
A
2
(
o
n
l
y
A
x
e
s
f
o
r
P
A
1
)
M
C
O
p
t
i
o
n
a
l
W
P
C
4
L
o
c
a
t
i
o
n
4
C
A
N
B
u
s
2
i
n
P
A
1
I
n
t
e
r
f
a
c
e
1
-
w
i
r
e
C
A
N
2
3
0
6
5
8
0
5
-
0
1
O
p
t
i
o
n
a
l
W
P
C
4
L
o
c
a
t
i
o
n
2
I
n
t
e
r
f
a
c
e
1
-
w
i
r
e
C
A
N
2
3
0
6
5
8
0
5
-
0
1
C
A
N
B
u
s
2
i
n
P
A
2