KE-1070_KE-1080-Rev03 - 第127页
- 122 - NOTE( 注記 ) #01....FOR 1080 1080用 REF.NO NOTE PART NO D E S C R I P T I O N 品 名 Qty 1 400-45429 ZT PWR RELAY CABLE ASM ZT パワーリレーケーブ ル組 1 2 400-45428 XY BEAR CABLES ASM XY ベアケーブル組 1 3 400-45430 ZT PWR CABLE ASM A Z…

- 121 -
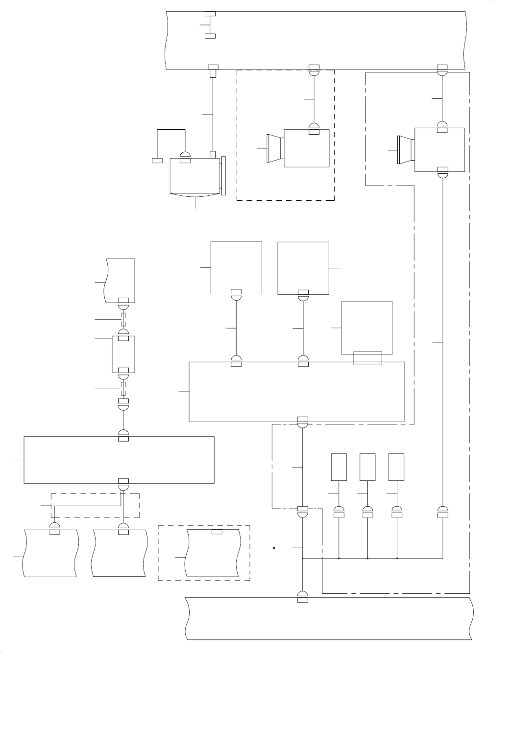
61.SYSTEM DIAGRAM (4)
SYSTEM DIAGRAM(4)
1
ID
0
ID
CN2A
CN2B
CN2C
CN2D
CN2A
CN2B
CN2C
CN2D
5-2C
CN098
CN033
CN032
4-4A
4-3A
XY BEAR
CABLES
CN098
CN033
CN214
CN213
CN212
ZTACNP1
CN202
CN211
2-4B
CNP1
ZTA SERVO
AMP(2/5)
MR-MD100
CN201
CN032
ZTBCNP1
2-4B
CNP1
ZTB SERVO
AMP(2/5)
MR-MD100
1-4D
POWER UNIT
(3/13)
5-2A
5-2A
CN2C
CN2B
CN2A
CNP2D
CNP2C
CNP2B
T4 MOTOR
HC-BP0136D-S1
Z4 MOTOR
HC-BH0336LW-S4
T3 MOTOR
HC-BP0136D-S1
CNP2A
Z3 MOTOR
HC-BH0336LW-S4
4-2B
CN2D
ZTB SERVO
AMP(3/5)
MR-MD100
CN2C
CN2B
CN2A
CNP2D
CNP2C
CNP2B
T2 MOTOR
HC-BP0136D-S1
Z2 MOTOR
HC-BH0336LW-S4
T1 MOTOR
HC-BP0136D-S1
CNP2A
Z1 MOTOR
HC-BH0336LW-S4
4-2B
CN2D
ZTA SERVO
AMP(3/5)
MR-MD100
1
2
3
4
5
6
78910
11 12 13 14
CN2A
CN2B
CN2C
CN2D
ID
3
5-1B
ONLY KE-1080
CN2C
CN2B
CN2A
CNP2D
CNP2C
CNP2B
T7 MOTOR
HC-BH0336LW-S4
CNP2A
Z7 MOTOR
HC-BH0336LW-S4
4-2C
CN2D
ZTD SERVO
AMP(3/5)
MR-MD100
ONLY KE-1080
ZTDCNP1
4-4A
2-5B
ZTD SERVO
AMP(2/5)
MR-MD100
CNP1
16
15
18 19
17

- 122 -
NOTE( 注記 ) #01....FOR 1080 1080用
REF.NO NOTE PART NO D E S C R I P T I O N
品 名
Qty
1 400-45429 ZT PWR RELAY CABLE ASM
ZT パワーリレーケーブル組
1
2 400-45428 XY BEAR CABLES ASM
XY ベアケーブル組
1
3 400-45430 ZT PWR CABLE ASM A
ZT パワーケーブル組 A
1
4 400-44535 4AXIS SERVO AMP
4軸一体型サーボアンプ
1
5 400-45431 ZT PWR CABLE ASM B
ZT パワーケーブル組 B
1
6 400-44535 4AXIS SERVO AMP
4軸一体型サーボアンプ
1
7 400-44534 SERVO MOTOR 30W
サーボモータ30 W
1
8 400-44533 SERVO MOTOR 10W
サーボモータ10 W
1
9 400-44534 SERVO MOTOR 30W
サーボモータ30 W
1
10 400-44533 SERVO MOTOR 10W
サーボモータ10 W
1
11 400-44534 SERVO MOTOR 30W
サーボモータ30 W
1
12 400-44533 SERVO MOTOR 10W
サーボモータ10 W
1
13 400-44534 SERVO MOTOR 30W
サーボモータ30 W
1
14 400-44533 SERVO MOTOR 10W
サーボモータ10 W
1
15
#01
400-45433 ZT PWR CABLE ASM D
ZT PWR ケーブル組 D
1
16
#01
400-44535 4AXIS SERVO AMP
4軸一体型サーボアンプ
1
17
#01
400-44535 4AXIS SERVO AMP
4軸一体型サーボアンプ
1
18
#01
400-44534 SERVO MOTOR 30W
サーボモータ30 W
1
19
#01
400-44534 SERVO MOTOR 30W
サーボモータ30 W
1

- 123 -
62.SYSTEM DIAGRAM (5)
SYSTEM DIAGRAM(5)
6-1A
Only KE-1080
6P
VCS(OCS)
MONITOR
VCS SENSOR_OP
VCS SENSOR_ST
VCS CHANGE SV
CN471
1-2C
LIGHT CTRL
PCB(2/3)
SIDE
LIGHT
UNIT
COAXIAL
LIGHT PCB
VCS CAMERA
(STANDSRD)
VCS CAMERA
(HIGH
RESOLUTION)
LASER ALIGN/VCS
6-3D
ONLY KE-1080
4-5C
CN5
ZTD SERVO
AMP(4/5)
MR-MD100
6-3C
6-3C
IEEE 1394a
BOARD(2/2)
CN1
CN2
IEEE 1394a
REPEATER
4-4C
CN5
ZTB SERVO
AMP(4/5)
MR-MD100
4-3C
CN5
ZTA SERVO
AMP(4/5)
MR-MD100
BOTTOM LIGHT PCB
CN2
CN470
LS2-2
CN475
CN474
CN476
CN477
CN1
LNC60
1-2C
CN481
CN491
BACK
LIGHT
PCB
CN473
CN472
CN1
LNC60
HIGH-RESOLUTION CAMERA OPTION (Only KE-1080)
IN
VCS ST
LS5-2
CN2
CN5
LS5-5
CN6
CN6
1-2C
IP-X3R B PCB
CN1
LS5-1
6-1A
VCS OPVCS(L)
VCS OP PWR
VCS(L)
1
2
3
4
5
6
7
10
11
12
14
13
15
22
23 24 25
16
17
18
20
19
26
21
28
27
8
9
VCS(OCS)MONITOR PWR
1-5D
MONI PWR