KE-1070_KE-1080-Rev03 - 第139页
- 134 - NOTE( 注記 ) #01....FOR EN EN 用 REF.NO NOTE PART NO D E S C R I P T I O N 品 名 Qty 1 E9431-729- 0A0 CENT MOTOR ASM. CENT モ−タ組 1 2 E9432-729- 0A0 BU MOTOR ASM. BU モ−タ組 1 3 E9433-729- 0A0 BU ENC ASM. BU ENC 組 1 4 E943…

- 133 -
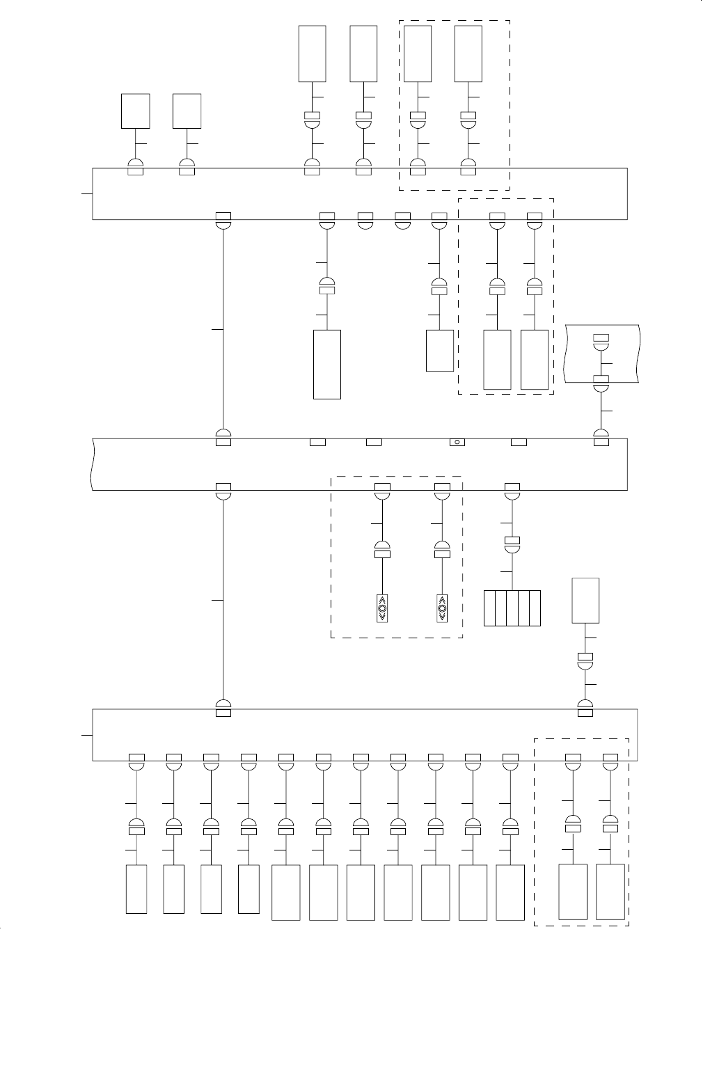
67.SYSTEM DIAGRAM (10)
SYSTEM DIAGRAM(10)
AUTO WIDTH
ADJUSTMENT MOTOR
CAL
PCB
CARRY
PCB(1/2)
CENTER MOTOR(L)
BU UP MOTOR(L)
BU UP ENCODER(L)
CN656
CN657
CN658
CN659
CN660
CN028
CN672
CN28
CN2
CN655
9-2B
POWER UNIT
(10/14)
14-2B
5PHASE
DRIVER
CN671CN1
1-2D
FG
5PHASE
DRIVER(2/2)
1-2D
FG
5PHASE
DRIVER(2/2)
CN435
CN436
CN643
CN43
CN42
CN642
CN27CN627
CN630
CN30
CN28
CN628
CN36
CN33CN633
CN636
CN632
CN32
CN26
CN626
CN623
CN23
CN34
CN634
CN31
CN631
CN35
CN635
CN611
FG
11-3A
CN11
LS1-6
CN6
CN4
LS1-4
LS3-3
CN3
6-1B
12-2A
SAFETY PCB
ASM(3/4)
7-4B
CN1
LS3-1
BASE
FEEDER
PCB(4/4)
CN491
CN1
CN2
CN492
CAL S. V
CN669
CAL VACUUM
SENSOR
THERMAL
SENSOR
PCB
(BASE FRAME)
BANK
UP
SENSOR(F)
BANK
UP
SENSOR(R)
1234
5
6
7
8
16
17
15
910
11
12
18
19
13
20
14
21
22
23 24 25 26
27 28 33
31
30
29
32

- 134 -
NOTE( 注記 ) #01....FOR EN EN 用
REF.NO NOTE PART NO D E S C R I P T I O N
品 名
Qty
1 E9431-729-0A0 CENT MOTOR ASM.
CENT モ−タ組
1
2 E9432-729-0A0 BU MOTOR ASM.
BU モ−タ組
1
3 E9433-729-0A0 BU ENC ASM.
BU ENC 組
1
4 E9434-729-0A0 WIDTH ADJUST MOTOR ASM.
自動幅調モ−タ組
1
5 400-02100 CENT MOTOR PWR CABLE ASM
CENT モータ PWR ケーブル組
1
6 400-02173 CENT MOTOR CABLE ASM
CENT モータケーブル組
1
7 400-02174 BU MOTOR CABLE ASM
BU モータケーブル組
1
8
#01
400-02175 BU MOTOR CABLE ASM(EN)
BU モータケーブル組 EN
1
9 400-02095 BU ENC CABLE ASM
BU ENC ケーブル組
1
10 400-02094 AWC ENC CABLE ASM
AWC ENC ケーブル組
1
11 400-02176 AWC MOTOR CABLE ASM
AWC モータケーブル組
1
12
#01
400-02177 AWC MOTOR CABLE ASM(EN)
AWC モータケーブル組 EN
1
13 400-02167 BANK UP(F)SENS ASM
バンクアップ(F)センサ組
1
14 400-02169 BANK UP (R) SENS ASM
バンクアップ(R)センサ組
1
15 400-02093 CENT MOTOR PULSE CABLE ASM
CENT モータ PULSE ケーブル組
1
16 400-02098 BU MOTOR PULSE CABLE ASM
BU モータ PULSE ケーブルク組
1
17
#01
400-02099 BU MOTOR PULSE CABLE ASM
BU モータ PULSE ケーブル組
1
18 400-02096 AWC MOTOR PULSE CABLE ASM
AWC モータ PULSE ケーブル組
1
19
#01
400-02097 AWC MOTOR PULSE CABLE ASM
AWC モータ PULSE ケーブル組
1
20 400-02168 BANK UP(F)CABLE ASM
バンクアップ(F)ケーブル組
1
21 400-02170 BANK UP(R)CABLE ASM
バンクアップ(R)ケーブル組
1
22 400-01947 CARRY PCB ASM.
CARRY 基板組
1
23 400-45438 CENT-PM CTRL CABLE ASM
CENT − PM コントロールケーブル組
1
24 400-02078 CRY SAFE CABLE ASM
キャリーセイフティ接続ケーブル組
1
25 400-02075 CRY BASE CABLE ASM
キャリーベース接続ケーブル組
1
26 400-02081 TEMP VAC CABLE ASM
温度圧力センサケーブル組
1
27 400-02179 CAL BLOCK CABLE ASM
キャルブロック基板ケーブル組
1
28 400-02180 CAL VCUM CABLE ASM
キャルバキュームセンサケーブル組
1
29 E8609-721-0A0 CAL BLOCK CIRCUIT BOARD ASM.
CAL ブロック基板組
1
30 400-02125 CAL VCUM SV ASM
CAL VCUM SV 組
1
31 400-02126 CAL VACUUM SENSOR ASSY
CAL バキュームセンサ組
1
32 E8621-729-0A0 TEMPERATURE SENSOR PWB ASM.
温度センサ基板組
1
33 400-02119 BASE TEMP CABLE ASM
ベース温度ケーブル組
1

- 135 -
68.SYSTEM DIAGRAM (11)
SYSTEM DIAGRAM(11)
XY RELAY PCB(3/5)
FEEDER FLOAT
SENSOR(RR)
(EMISSION)
FEEDER FLOAT
SENSOR(RF)
(RECEIVING)
FEEDER FLOAT
SENSOR(FR)
(RECEIVING)
FEEDER FLOAT
SENSOR(FF)
(EMISSION)
FEEDER DETECT
SENSOR
(EMISSION)
FEEDER DETECT
SENSOR
(RECEIVING)
MAIN AIR
PRESSURE
SENSOR
AUTO WIDTH
ADJUSTMENT
ORIGIN SENSOR
ATC
CLOSE
SENSOR
ATC
OPEN
SENSOR
CARRY
SENSOR
RELAY
PCB (R)
BACK UP
PIN SENSOR
(EMISSION)
FEEDER FLOAT
SENSOR(RR)
(RECEIVING)
FEEDER FLOAT
SENSOR(RF)
(EMISSON)
FEEDER FLOAT
SENSOR(FR)
(EMISSON)
FEEDER FLOAT
SENSOR(FF)
(RECEIVING)
BU
LOCK
SENSOR
BACK UP PIN
SENSOR
(RECEIVING)
BU
ORIGIN
SENSOR(L)
OUT SENSOR
RIGHT
IN SENSOR
LEFT
CARRY
SENSOR
RELAY
PCB (L)
NON-STOP
SIGNAL
LIGHT(R)
NON-STOP
SIGNAL
LIGHT(F)
CN3
(CN39)
CN670 CN612 CN12
CN2
(CN38)
CARRY
PCB(2/2)
WAIT
SENSOR
STOP
SENSOR(L)
C.OUT
SENSOR(L)
TPIN
SENOR(L)
ONLY KE-1070/80
CN437
CN438
CN439
CN440
CN441
CN409L
CN444
CN446
CN442
CN425
CN427
CN428
CN426
CN402L
CN2
CN3
CN403L
CN4
CN404L
CN417L
CN17
CN16
CN416L
CN409L
CN9
CN408L
CN8
CN5
CN405L
CN7
CN407L
CN414L
CN14
CN418L
CN18
CN419L
CN19
CN15
CN415L
CN1 CN671
CN20
CN420L
CN443
CN15
STOPPER
SHAPE X
SHAPE Y
ATC
BU LOCK
S.V.
S.V.
S.V.
CN624
CN24
CN25
CN625
MPTL_F
MPTL_R
ONLY KE-1070/80
CN631CN31
CN21
CN621
CN23
TB
CN37 CN637
10-3D
2-2D
12-1A
CN15
S.V.
CN08
CN429
CN434
CN420R
CN20
CN13CN413R
CN412R
CN12
CN11
CN411R
CN410R
CN10
CN9
CN409R
CN445
CN421
CN1
CN402R
CN2
CN3
CN403R
CN418R
CN18
CN14
CN414R
CN415R
CN15
CN19
CN419R
CN432
CN430
CN431
CN433
ONLY KE-1070/80
ONLY KE-1070/80
LS0-15
1
2
3
4
5
6
7
810
911
12 14
13 15
16 18
17 19
20 22
21
24
23
26
25
27
28
29 30
31
32
33
34
35
37
36 38 40 42
434139
44
45
46
47 48
50
49 51
52 54
53 55
56