KE-1070_KE-1080-Rev03 - 第147页
- 142 - REF.NO NOTE PART NO D E S C R I P T I O N 品 名 Qty 1 401-13588 ENVIRONMENT SYSTEM ASM 環境システム組 1 2 L835E-221-0A0 HDD ACCESS LAMP ASM HDD アクセスランプ組 1 3 400-47492 HDD I/F CABLE ASM HDD インターフェイス ケーブル組 1 4 401-07372 CPU…

- 141 -
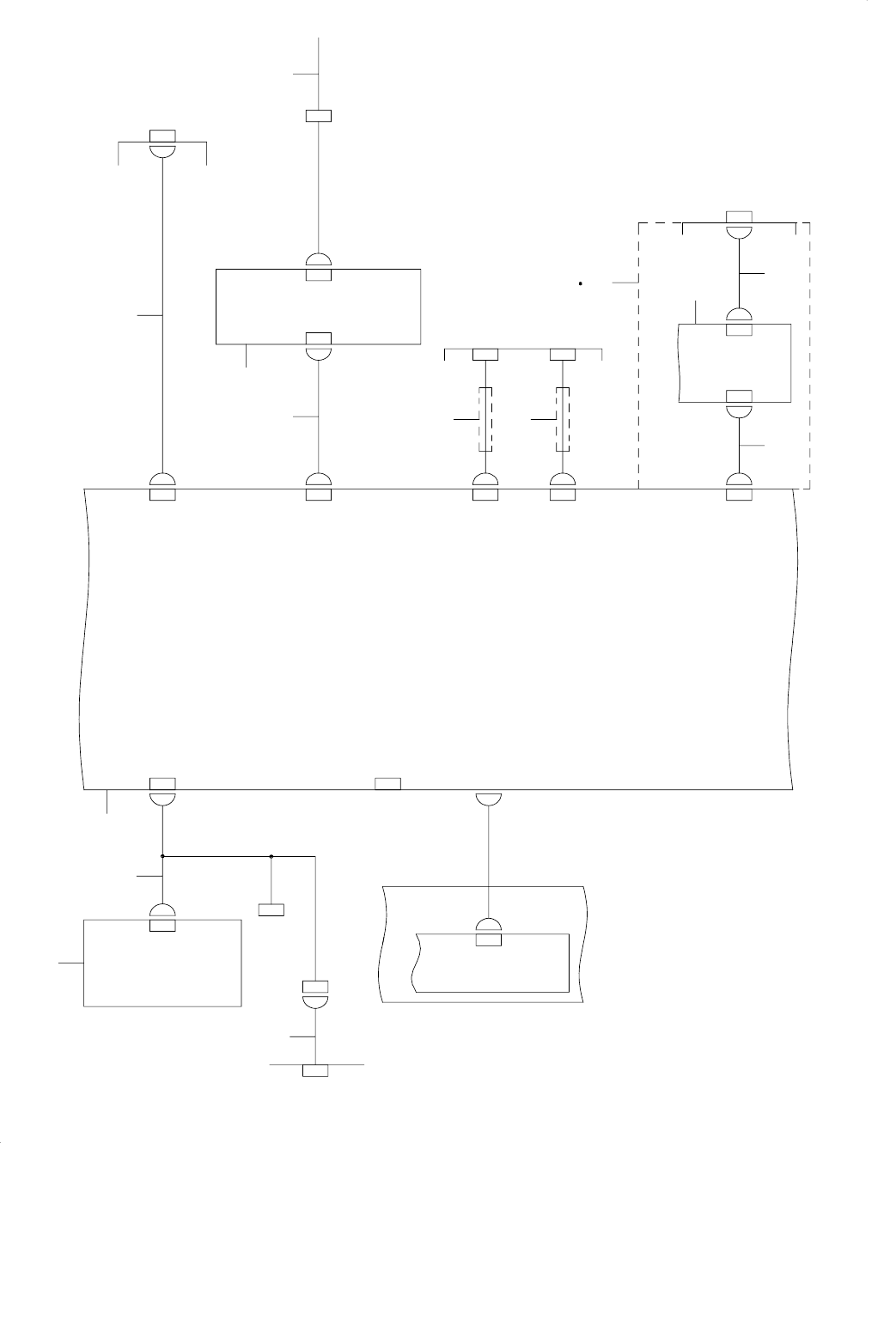
71.SYSTEM DIAGRAM (14)
SYSTEM DIAGRAM(14)
COVER
ACCESS LAMP
HARD DISK
HDD COPY
15-2D
10-2B
1-2C
KE-2080-ST(RFID)
KE-2080-ST(RFID
COPLANARITY)
COVER
IS WIRING
7-4D
LANLAN
HUB
BOX(3/3)
LANLANLANLANLAN
COVER
CH2USB CH2
CH1USB CH1
1-2C
FDD I/F
CPU
BOARD(2/3)
HDD HDD I/F LPT
HDD
FDD
FDD
CN13
COVER
COM1
POWER UNIT(11/13)
1-2D
CABLE
ACCESSORY(2/2)
UPS
16-2A
FDD PWR
2
1
3
4
7
10
8
9
65
15
13
14
11
12

- 142 -
REF.NO NOTE PART NO D E S C R I P T I O N
品 名
Qty
1 401-13588 ENVIRONMENT SYSTEM ASM
環境システム組
1
2 L835E-221-0A0 HDD ACCESS LAMP ASM
HDD アクセスランプ組
1
3 400-47492 HDD I/F CABLE ASM
HDD インターフェイスケーブル組
1
4 401-07372 CPU BOARD
CPU ボード
1
5 400-44522 USB RELAY CABLE
USB 延長ケーブル
1
6 400-44522 USB RELAY CABLE
USB 延長ケーブル
1
7 400-02311 PRINTER I/F CABLE ASM
プリンタ I / F ケーブル組
1
8 400-02321 FDD I/F CABLE ASM
FDDI / F ケーブル組
1
9 E9619-729-000 FDD
FDD
1
10 400-45443 CDD/FDD PWR CABLE ASM
CDD / FDD パワーケーブル組
1
11 400-73931 ST(RFID)
ST(RFID)
1
12 400-73957 ST(RFID COPLANARITY)
ST(RFID コプラナリティ)
1
13 400-73738 RFID LAN CABLE (4.5M) ASM
RFID LAN ケーブル(4.5 M)組
1
14 400-72912 HUB BOX
HUB ボックス
1
15 400-73739 RFID LAN CABLE (4.0M) ASM
RFID LAN ケーブル(4.0 M)組
1

- 143 -
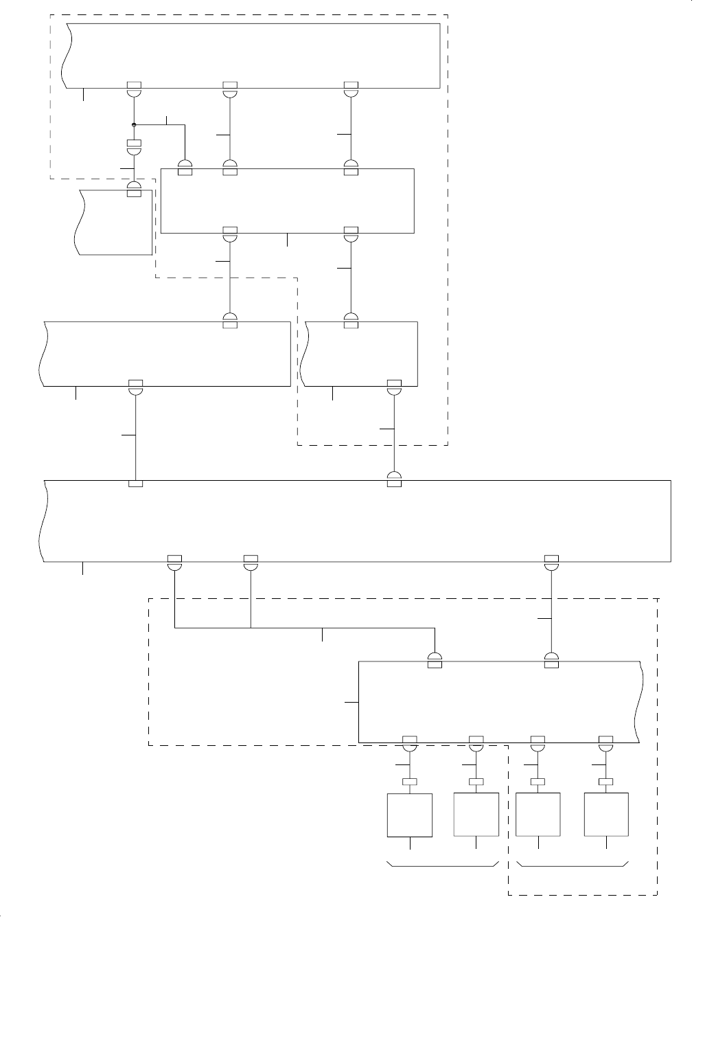
72.SYSTEM DIAGRAM (15)
SYSTEM DIAGRAM(15)
1-5D
1-5C
ONLY KE-1070/80 OPTION
14-3D
RS2
RS1
RS232C
MOUSE
(FRONT)
KB1
MS1
(REAR)
DVI1
VIDEO
RS232C
VIDEO
DVI2
13-3D
CN720
KB2
MS2
EX
KB
KB/MS PC
RS PC
16-5A
/MOUSE SWITCH
KEYBOARD
KEY BOARD
TRACK BALL
KEY BOARD
TRACK BALL
CPU BOARD
FRONT
MONITOR(2/2)
REAR
MONITOR(2/2)
OPERATION
PCB(3/3)
KEYBOARD
/MOUSE
SWITCH
16-2D
COM2
VHG-4P-A
RS-CN5
CN1
CN2
CN3
CN4
RS PC
CPU COM2
RS-B
RS-CN2
RS-A
EXT2
RS-CN5
VHG-4P-B
RS-2
FLCD
RS232C
NOTE1
1
25 6
347 8
9
10
11
12
15
13
14
16
17
18
22
21
23
20
19
24
RS232C CHANGE
PCB ASM
ONLY KE-1070/80 OPTION
CPU COM2 --- RS-PC(KEYBOARD/MOUSE SWITCH)
TOUCH PANEL WHITH REAR MONITOR:
CPU COM2 --- FRONT MONITOR RS232C
TOUCH PANEL:
40027815 CABLE CONNECTION POINT
NOTE1
TOUCH PANEL WHITH REAR MONITOR: