SM481_PLUS_TRM(KEC).pdf - 第149页
Page HANWHA TECHWIN 137 SM481 PLUS AXIO BD#2(6/6) AXIO BD #2 BOARD 03 04 05 06 07 29 30 27 31 37 39 41 21 22 48 49 23 24 25 13 36 38 09 08 03 04 05 06 07 29 30 27 31 37 39 41 21 22 48 49 23 24 25 13 36 38 09 08 SW SERVO …

Page
HANWHA TECHWIN
136
SM481
PLUS
AXIO BD#2(5/6)
NO. Lev. PART NO. PART NAME Q'TY Old No. Supply Supply LT Reference
1 AM03-007531A CABLE ASSY-R5/R4/R3 DRV COMMAN 1 SM481_VM011
2 AM03-007532A CABLE ASSY-R2/R1 DRV COMMAND 1 SM481_VM011-1
3 AM03-021133A CABLE ASSY-FLAT CABLE 1 1 AM03-007150B / AM03-007150C SM481_FL001
4 AM03-007151D CABLE ASSY-FLAT CABLE 2 1 AM03-007151A / AM03-007151C SM481_FL002

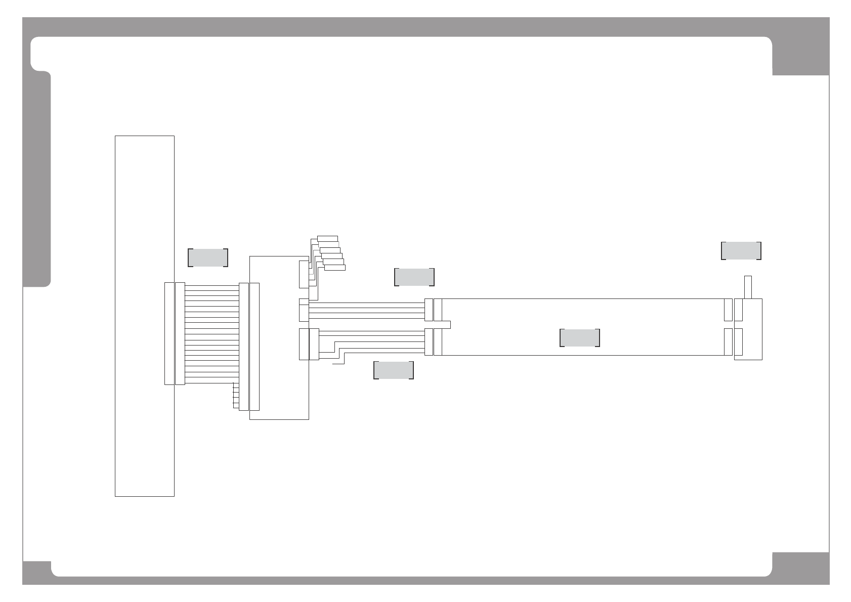
Page
HANWHA TECHWIN
137
SM481
PLUS
AXIO BD#2(6/6)
AXIO BD #2
BOARD
03
04
05
06
07
29
30
27
31
37
39
41
21
22
48
49
23
24
25
13
36
38
09
08
03
04
05
06
07
29
30
27
31
37
39
41
21
22
48
49
23
24
25
13
36
38
09
08
SW SERVO
DRIVER
P. E
W
V
U
01
02
03
04
05
06
X6
L1
L2
L3
r
t
01
03
07
09
27
17
19
21
23
22
24
29
02
04
08
10
14
16
06
01
03
07
09
27
17
19
21
23
22
24
29
02
04
08
10
14
16
06
CN26
SIG
SW
W
V
U
01
02
03
04
05
06
SHIELD
H
G
K
L
J
1
2
3
4
5
MOTOR
SM48_MD020
SM48_MD021
TB1-18B
TB1-20B
TB1-22B
TB1-14B
TB1-16B
PE13
SM48_018
GND PLATE
E
W
V
U
E
3
2
1
4
1
2
3
4
5
SW-PW
SW-EN
2
7
1
6
3
9
5
4
8
SHIELD
SD
SD/
0V
+5V
SM481_VM106
SM481 FL002
#7.8
SM471_MD025
1
2
4
5
3

Page
HANWHA TECHWIN
138
SM481
PLUS
AXIO BD#2(6/6)
NO. Lev. PART NO. PART NAME Q'TY Old No. Supply Supply LT Reference
1 AM03-007052B CABLE_ASSY-SW_DRV_CMD 1 AM03-007052A SM481_VM106
2 AM03-007811A CABLE ASSY-SW_MOTOR_POWER 1 SM48_MD020
3 AM03-007812C CABLE ASSY-SW_MOTOR_ENC 1 AM03-007812A /AM03-007812B SM48_MD021
4 AM03-007151D CABLE ASSY-FLAT CABLE 2 1 AM03-007151A / AM03-007151C SM481_FL002
5 AM03-005611B CABLE ASSY-SWING MOTOR 1 AM03-005611A SM471_MD025