SM481_PLUS_TRM(KEC).pdf - 第193页
Page HANWHA TECHWIN 181 SM481 PLUS Power Block Diagram(6/8) DC POWER(400W) (+) PE06 (-) AC IN 24VDC DC POWER(400W) (-) 24VDC (+) AC IN PE07 DC POWER(800W) (-) 24VDC (+) AC IN DC POWER(800W) (-) 24VDC (+) AC IN PE06-1 PE0…

Page
HANWHA TECHWIN
180
SM481
PLUS
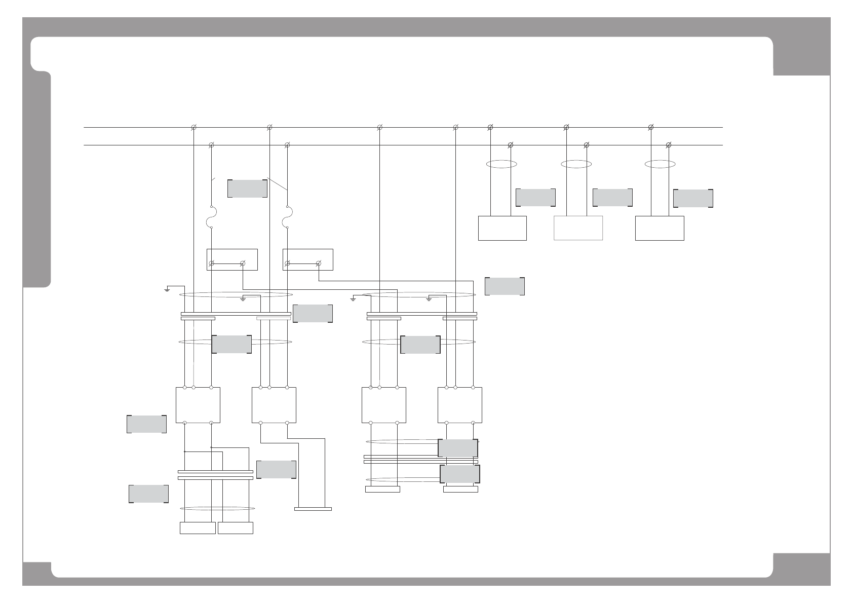
Power Block Diagram(5/8)
NO. Lev. PART NO. PART NAME Q'TY Old No. Supply Supply LT Reference
1 AM03-006903A CABLE ASSY-CONTROL_RACK_PWR 1 SM48_PW145
2 AM03-006963A CABLE ASSY-SACO_+24V_RELAY 1 SM48_PW044
3 AM03-006904A CABLE ASSY-CONTROL_RACK_PWR-EXT 1 SM48_PW145-1
4 AM03-017244B CABLE ASSY-FRONT_MONITOR_PW_12V 1 AM03-006894A / AM03-017244A SM48_PW021
5 AM03-017245B CABLE ASSY-REAR_MONITOR_PW_12V;B 1 AM03-006895A / AM03-017245A SM48_PW022
6 AM03-005488A CABLE ASSY-FAN_POWER 1 SM471_PW112
7 AM03-006900A CABLE ASSY-SERVO_FAN_POWER 1 SM48_PW113

Page
HANWHA TECHWIN
181
SM481
PLUS
Power Block Diagram(6/8)
DC POWER(400W)
(+)
PE06
(-)
AC IN
24VDC
DC POWER(400W)
(-)
24VDC
(+)
AC IN
PE07
DC POWER(800W)
(-)
24VDC
(+)
AC IN
DC POWER(800W)
(-)
24VDC
(+)
AC IN
PE06-1 PE07-1
1L2
1L1
AC220V
FROM CP1
USB_HUB
SM471_PW068
MONITOR
DISTRIBUTE
SM471_PW067
1L21L1
-FUSE1 (AC250V,10A)
SC-CN1
+24V 24G +24VM 24G
-FUSE2 (AC250V,10A)
1L1 1L2
-PS2
24G
-PS3
+24VM
-PS1
SM48_PW111
T1L
56
(CONN)
89710
SM48_PW201
SM48C_PW112
T2L
2
(CONN)
1
SM48N_PW103
+24VM
3
SM48N_PW202
SM48_PW111-2
T2L
(CONN)
SC-CN2
SM48C_PW112
SM481_PW027
-PS4
Z-DRV-PWR
T2L
56
(CONN)
89710
SM48_PW112
SM48N_PW202
4
RELAY#3
RELAY#5
REALY#10
SM48N_PW005
1D
9D
8C
3C
4A
F1A
C
9C
C
10C
4B 5B5A
F1B
F2A
F2B
4C
9A
1
11 12
13
7
8
2
3
4
5
6
9
10

Page
HANWHA TECHWIN
182
SM481
PLUS
Power Block Diagram(6/8)
NO. Lev. PART NO. PART NAME Q'TY Old No. Supply Supply LT Reference
1 AM03-007057A CABLE ASSY-TB1_FS1_FS2 1 SM48_PW111-2
2 AM03-006906A CABLE ASSY-PS1_PS2_PW_T1L 1 SM48_PW201
3 AM03-006899A CABLE ASSY-PS1_2_AC_POWER_T1L 1 SM48_PW111
4 AM03-014497B CABLE ASSY-PS_DC_POWER_T2L_EXT 1 SM48_PW120
5 AM03-006906A CABLE ASSY-PS1_PS2_PW_T1L 1 SM48_PW201
6 AM03-007054A CABLE_ASSY-Z_DRV_PW 1 SM481_PW027
7 AM03-006956A CABLE ASSY-PS3_PS4_PW_T2L 1 SM48N_PW202
8 AM03-006955A CABLE ASSY-PS3_4_AC_POWER_T2L 1 SM48_PW112
9 AM03-006902A CABLE ASSY-PS3_4_DC_POWER_T2L 1 SM48N_PW103
10 AM03-006956A CABLE ASSY-PS3_PS4_PW_T2L 1 SM48N_PW202
11 AM03-006954A CABLE ASSY-AC_RELAY_ POWER 1 SM48N_PW005
12 AM03-005702A CABLE ASSY-MON_DISTRIB_ADAPTOR 1 SM471_PW068
13 AM03-005519A CABLE ASSY-USB_HUB_ADAPTOR 1 SM471_PW067