P-187-001 - 第137页
MODEL TCM-X300 0306-001 Key No. P AR T No. P AR T NAME Q’ ty REMARKS NOTE 135 JD-6 501 630 093 5875 BR AC KE T 1 812JD-010-501 50 2 630 059 6762 P ULLEY ,TIMING 1 8 1 2 J D - 010-502 503 630 008 1053 SE T SC RE W 2 812JD…

MODEL TCM-X300
0306-001
134
XY ࠹ࡉ࡞ㇱ XY TABLE SECTION
Fig. JD-6 XY ࠪࡘ࠻㚟േㇱ XY Chute Width Control Driver
505
504
514
509
506
515
503
515
503
508
510
512
501
See Fig.JD-4
Key No.306
See Fig.JD-4
Key No.307
502

MODEL TCM-X300
0306-001
Key No. PART No. PART NAME Q’ty REMARKS
NOTE
135
JD-6
501 630 093 5875 BRACKET 1 812JD-010-501
502 630 059 6762 PULLEY,TIMING 1 812JD-010-502
503 630 008 1053 SET SCREW 2 812JD-010-503
504 630 092 9805 ASSY,MOTOR,STEPPING 1 MPM14(CHW) 812JD-010-504
505 630 093 7015 BELT,TIMING 1 812JD-010-505
506 630 000 7626 BOLT,HEX-SCT 3 812JD-010-506
508 630 000 7756 BOLT,HEX-SCT 2 812JD-010-508
509 411 141 2905 WASHER SPR 4 3 812JD-010-509
510 411 141 6705 WASHER SPR 5 2 812JD-010-510
512 411 141 4107 WASHER V 5X10X1 2 812JD-010-512
514 411 141 5906 WASHER F 4X8X0.8 3 812JD-010-514
515 630 061 1434 SHEET 2 812JD-010-515

MODEL TCM-X300
0306-001
136
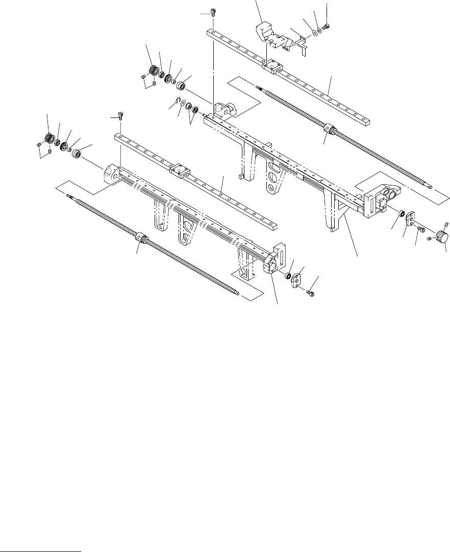
XY ࠹ࡉ࡞ㇱ XY TABLE SECTION
Fig. JD-7 XY ࠪࡘ࠻ᄌᦝㇱ XY Chute Width Changer
See Fig.JD-4
Key No.303
See Fig.JD-4
Key No.307
See Fig.JD-4
Key No.306
613
625
617
616
611
612
623
622
622
635
637
625
632
618
615
624
609
626
624
636
616
617
637
611
612
623
609
626
614
633
630
625