SM321 SERVICE MANUAL - 第287页
Flat Cable 作业指南 9-9 9.4.6. Fly Camera Power Cable (No. 6) 必须使用正版连接器 底部 Bracke t 顶部 Bracket ( HEAD 处 ) ( 面板 连接用螺母适用 ) ( 面板 连接用螺母 适用 ) 底部 Bracket FL Y _ P W 顶 部 Bracket FL Y _ P W TWIST PAIRED线 Shield 线在 case 锡焊 3 列 3 列 项目…

Samsung Component Placer SM321 Service Manual
9-8
BURNDY TERMINAL 作业说明
케이블의 외피를 11mm 정도
절단하고 실드를 정리한다.
남은 내피 4mm 정도에 쿠션
튜브를 끼운다.(실드주의)
내피를 7mm 정도 절단하고
실드를 정리한다.
압착 Tool에 K42소켓을 끼
운다.
압착Tool에내선핀을끼운
다.
실드선을 5mm로 절단한 뒤
퍼지지 않게 정리한다.
핀에 케이블 내선과 쿠션튜브
를 밀착시켜 압착한다.
압착 부위에 정확하게 압착이
되었는지 확인한다.
PIPE터미널을 먼저 끼운 뒤
핀 터미널을 끼운다.
("딸깍"하는 느낌이 난다)
PIPE 터미널의 끝단이 전체
길이 24mm되게 한다.
(실드선을 터미널 밑으로)
압착1
압착2
압착된 핀 상태를 확인하고,
커넥터에 삽입한다.
PIPE 압착TOOL로 그림과
같이 끝부터 2군데 압착한다.
确认压榨的pin状态,插
入到连接器。
用pipe压榨tool如下图从
末端压榨2处。
pipe terminal的末端总长
度成为24mm。(屏蔽线
在terminal底下)
屏蔽线切断成5mm后,整
理好不让散开。
先夹pipe terminal,后夹
pin terminal.(能感觉到“吱
嘎”一下)
确认是否准确压榨到压榨
部位。
把电缆内线和cushion tub
e紧贴在pin进行压榨。
内线pin夹到压榨tool。
把k42插座夹到压榨
tool。
剩下的内皮4mm处夹cushi
on tube(注 意屏蔽)
内皮切断7mm左右整理屏
蔽。
切断电缆外皮11mm左右
整理屏蔽。
压榨2
压榨1

Flat Cable
作业指南
9-9
9.4.6. Fly Camera Power Cable (No. 6)
必须使用正版连接器
底部
Bracke
t
顶部
Bracket
(
HEAD
处
)
(
面板 连接用螺母适用
)
(面板 连接用螺母
适用)
底部 Bracket FLY
_
P
W
顶
部 Bracket FLY
_
P
W
TWIST PAIRED线
Shield线在case锡焊
3列
3列
项目 详细内容
位置
Y Frame Bracket
Maker DDK
Pin
15Pin 3列 (Male)
连接器
D SUB-CON
引擎罩
17JE-09H-1C
购买处
DDK Korea
价格
作业
工具
规格
-一般烙铁
工具
购买
供应处 : 一般工具
价格 : 2~3 万元
其它 利用收缩管防止pin间干扰
项目 详细内容
位置
Head Bracket
Maker DDK
Pin
15Pin 3列 (Male)
连接器
D SUB-CON
引擎罩
17JE-09H-1C
购买处
DDK Korea
价格
作业
工具
规格
-一般烙铁
工具
购买
供应处 : 一般工具
价格 : 2~3 万元
其它 利用收缩管防止pin间干扰

Samsung Component Placer SM321 Service Manual
9-10
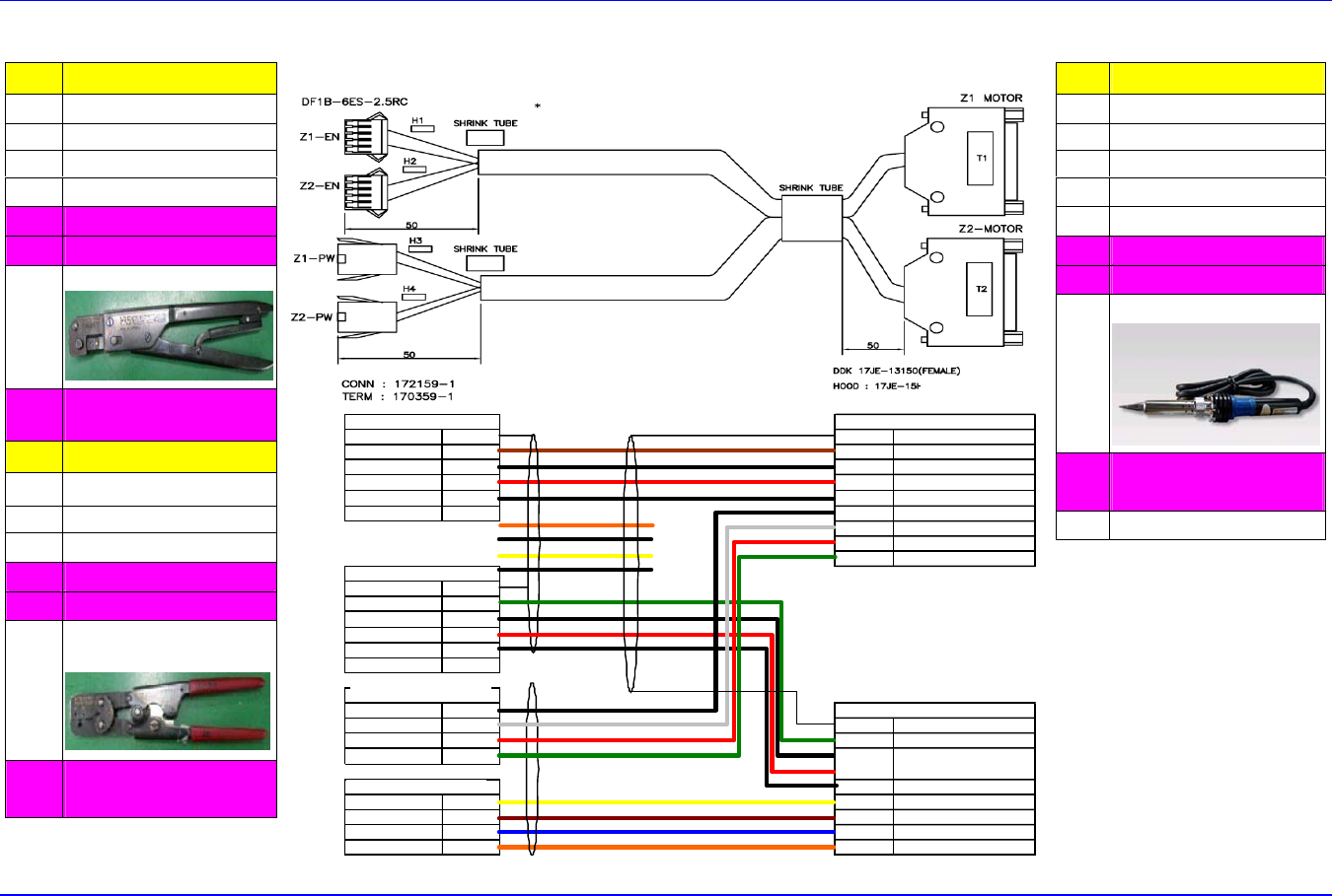
9.4.7. Z1, Z2 Encoder Cable (No. 7) / Z1, Z2 Power Cable (No. 8)
FG 05 05 F G
SD 03 06 S D
/S D 04 13 /S D
+5V 01 08 +5V
0V 02 15 0V
06 01 U
09 V
02 W
10 E
FG 05
SD 03
/S D 04
+5V 01
0V 02
0V 06
U01
V02 05 F G
W03 06 S D
E04 13 /S D
08 +5V
15 0V
U01 01 U
V02 09 V
W03 02 W
E04 10 E
하부브라켓 Z2-PW
DSUB-15PIN(Z 1 MO TO R)
DSUB-15PIN(Z 2 MO TO R)
하부브라켓 Z1-PW
하부브라켓 Z1-EN
하부브라켓 Z2-EN
Shield
Shield
Shield
Shield
White
底部
BRAC
K
ET
顶部 BRACKET
(
HEAD处
)
请务必使用正版连接器
(
连接用螺母适用
)
底部
BRACKET Z1-EN
底部
BRACKET Z2-EN
底部
BRACKET Z1-PW
底部
BRACKET Z2-PW
项目 详细内容
位置
Head Bracket
Maker DDK
Pin 15Pin (Female)
连接器
17JE-13150
引擎罩
17JE-15H-1C
购买处
DDK Korea
价格
作业
工具
规格
-一般烙铁
工具
购买
供应处 : 一般工具
价格 : 2~3 万元
其它 利用收缩管防止pin间干扰
项目 Z1,2-PW 详细内容
Maker AMP
Pin 170359-1
连接器
172159-1
购买处 TYCO国内代理店
价格
作业
工具
规格
-HTR 2445A
11-01-0026
工具
购买
供应处 : TYCO国内代理店
价格 :
项目 Z1,2-EN 详细内容
位置
Y Frame Bracket
Maker Hirose
Pin DF1B-2428SCF
连接器
DF1B-6ES-2.5RC
购买处
Hirose Korea
价格
作业
工具
规格
-DF1B-TA2428SCH
工具
购买
供应处 : Hirose Korea
价格 :