SM321 SERVICE MANUAL - 第290页
Samsung Component Placer SM321 Service Manual 9-12 9.4.9. Mirror Swing Motor Encoder Cable (No. 1 1)/ Mirror Swing Motor Power Cable (No. 12) 请务必使用正版连接器 ( 连接用螺母适用 ) 底部 BRACKET SW -EN 底部 BRACKET 顶部 BRACKET ( HEAD 处 ) 底部 B…

Flat Cable
作业指南
9-11
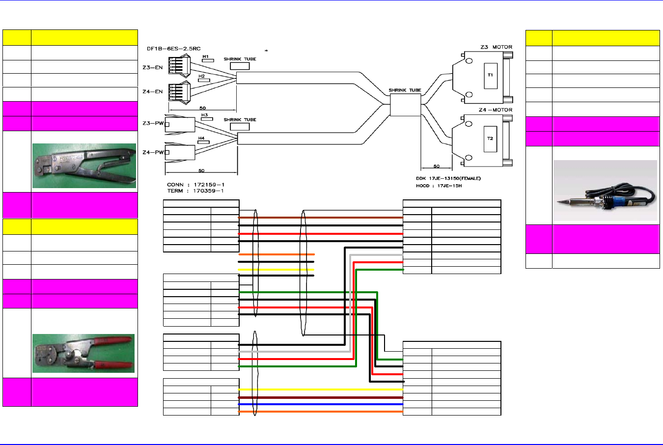
9.4.8. Z3, Z4 Encoder Cable (No. 9)/ Z3, Z4 Power Cable (No. 10)
FG 05 05 F G
SD 03 06 S D
/S D 04 13 /S D
+5V 01 08 +5V
0V 02 15 0V
06 01 U
09 V
02 W
10 E
FG 05
SD 03
/S D 04
+5V 01
0V 02
0V 06
U01
V02 05 F G
W03 06 S D
E04 13 /S D
08 +5V
15 0V
U01 01 U
V02 09 V
W03 02 W
E04 10 E
하부브라켓 Z4-PW
DSUB-15PIN(Z 3 MO TO R)
DSUB-15PIN(Z 4 MO TO R)
하부브라켓 Z3-PW
하부브라켓 Z3-EN
하부브라켓 Z4-EN
Shield
Shield
Shield
Shield
White
请务必使用正版连接器
(
连接用螺母适用
)
底部
BRACKET Z3-EN
底部
BRACKET Z4-EN
底部
BRACKET Z3-PW
底部
BRACKET Z4-PW
底部
BRACKET
顶部 BRACKET
(
HEAD处
)
项目 详细内容
位置
Head Bracket
Maker DDK
Pin 15Pin (Female)
连接器
17JE-13150
引擎罩
17JE-15H-1C
购买处
DDK Korea
价格
作业
工具
规格
-一般烙铁
工具
购买
供应处 : 一般工具
价格 : 2~3 万元
其它 利用收缩管防止pin间干扰
项目 Z3,4-PW 详细内容
Maker AMP
Pin 170359-1
连接器
172159-1
购买处 TYCO国内代理店
价格
作业
工具
规格
-HTR 2445A
11-01-0026
工具
购买
供应处 : TYCO国内代理店
价格 :
项目 Z3,4-EN 详细内容
位置
Y Frame Bracket
Maker Hirose
Pin DF1B-2428SCF
连接器
DF1B-6ES-2.5RC
购买处
Hirose Korea
价格
作业
工具
规格
-DF1B-TA2428SCH
工具
购买
供应处 : Hirose Korea
价格 :

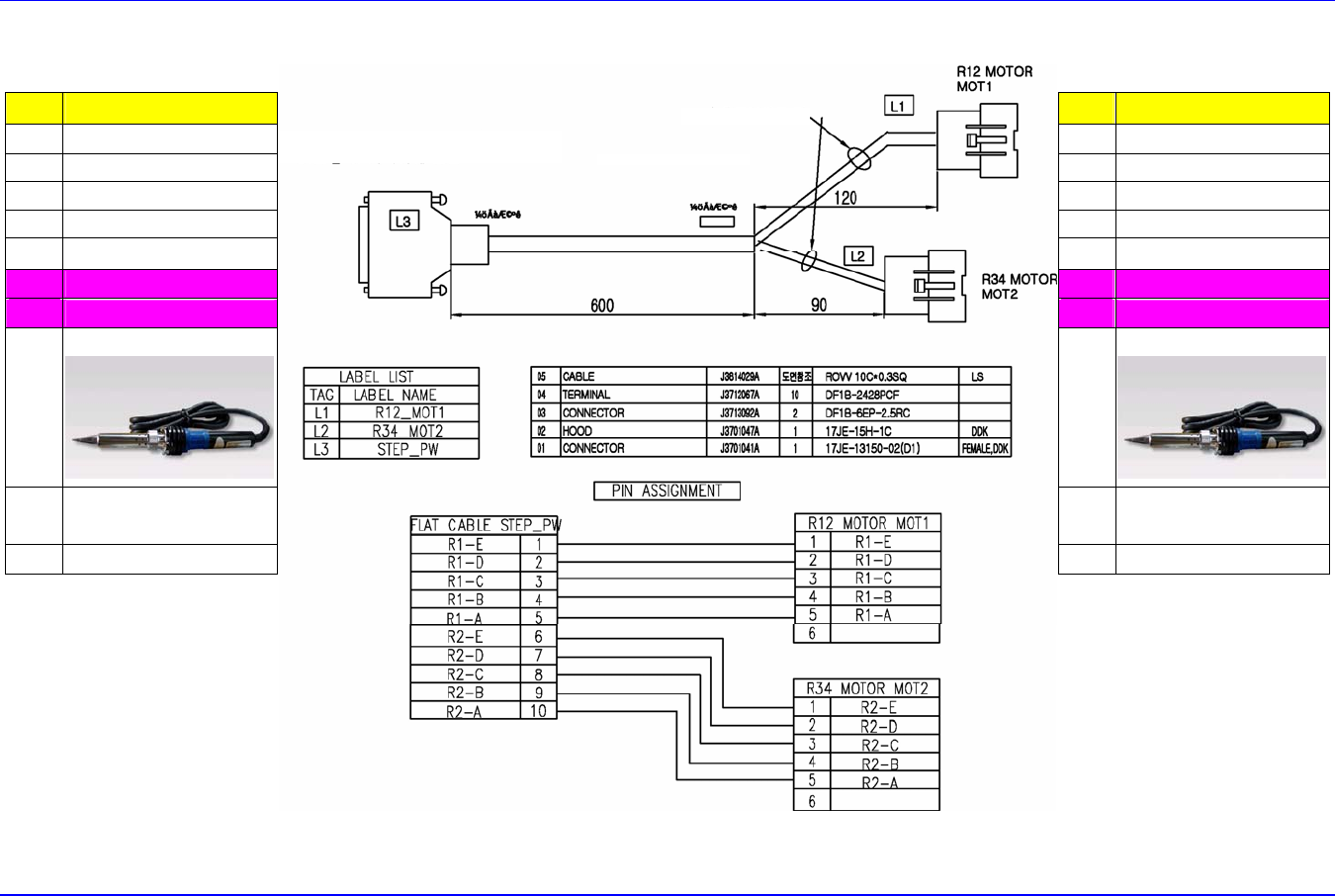
Samsung Component Placer SM321 Service Manual
9-12
9.4.9. Mirror Swing Motor Encoder Cable (No. 11)/ Mirror Swing Motor Power Cable (No. 12)
请务必使用正版连接器
(
连接用螺母适用
)
底部
BRACKET SW-EN
底部
BRACKET
顶部BRACKET
(
HEAD处
)
底部
BRACKET
顶部 BRACKET
底部
BRACKET SW-EN
TWIST PAIRED线
项目 详细内容
位置
Head Bracket
Maker DDK
Pin 15Pin (Female)
连接器
17JE-13150
引擎罩
17JE-15H-1C
购买处
DDK Korea
价格
作业
工具
规格
-一般烙铁
工具
购买
供应处 : 一般工具
价格 : 2~3 万元
其它 利用收缩管防止pin间干扰
项目 Z5,6-PW 详细内容
Maker AMP
Pin 170359-1
连接器
172159-1
购买处 TYCO国内代理店
价格
作业
工具
规格
-HTR 2445A
11-01-0026
工具
购买
供应处 : TYCO国内代理店
价格 :
项目 Z5,6-EN 详细内容
位置
Y Frame Bracket
Maker Hirose
Pin DF1B-2428SCF
连接器
DF1B-6ES-2.5RC
购买处
Hirose Korea
价格
作业
工具
规格
-DF1B-TA2428SCH
工具
购买
供应处 : Hirose Korea
价格 :

Flat Cable
作业指南
9-13
9.4.10. R Axis Step Motor Power Cable (No. 13)
项目 详细内容
位置
Y Frame Bracket
Maker DDK
连接器
D SUB-CON
CONN 17JE-23150-02 (D1)
引擎罩
17JE-15H-1C
购买处
DDK Korea
价格
作业
工具
规格
-一般烙铁
工具
购买
供应处 : 一般工具
价格 : 2~3 万元
其它 利用收缩管防止pin间干扰
项目 详细内容
位置
Head Bracket
Maker DDK
连接器
D SUB-CON
CONN 17JE-23150-02 (D1)
引擎罩
17JE-15H-1C
购买处
DDK Korea
价格
作业
工具
规格
-一般烙铁
工具
购买
供应处 : 一般工具
价格 : 2~3 万元
其它 利用收缩管防止pin间干扰
Connect to the connector of the STEP_P
W
in the flat cable u
pp
er bracke
t
Shrink Tube