HM-Series_TRM(Ver2.2_CS20.11) - 第166页
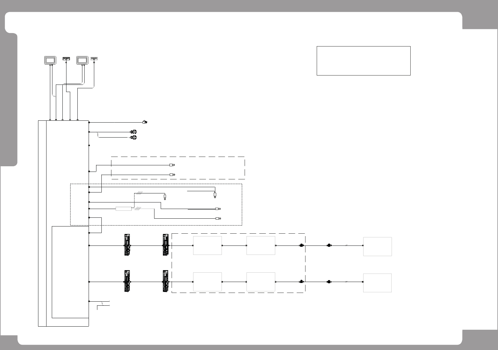
Page ohu~oh 164 HM520 / HM520h Harness Wiring Diagram (1/8) - HM520h RACK P AR T(I) CPCI 6U RACK USB-23 VGA1 SBC <FRONT> <REAR> AM03-010986D R POWER P ANEL LAN VGA VGA R-PW-P ANEL VGA2 LAN1 SM51 1_VM11 1 COM1…

Page
ohu~oh
163
HM520 /
HM520h

Page
ohu~oh
164
HM520 /
HM520h
Harness Wiring Diagram (1/8) - HM520h
RACK PART(I)
CPCI 6U RACK
USB-23
VGA1
SBC
<FRONT>
<REAR>
AM03-010986D
R POWER PANEL LAN
VGA
VGA
R-PW-PANEL
VGA2
LAN1
SM511_VM111
COM1/2
NXD_PC-001
NXD_PC-002
NXD_PC-003
NXD_PC-005
AM03-025534C
AM03-025535C
AM03-034894A
AM03-025539B
USB-24
F BARCODE READER
R BARCODE READER
NXD_IT-001
AM03-025536B
SMC
ETHERCAT (F)
P8-CH1
FY
NXD_VM-001
NXD_VM-001-1
NXD_VM-001-2
P8-CH2
AM03-025542B
AM03-025543B
F NXD_FL-001 #3
AM03-025544B
USB-11
USB3.0
F FIX.CAM
F FID
USB HUB
R FIX.CAM
R FID.CAM
NXD_VM-005
NXD_VM-006
CAM
NXD_VM-003 AM03-037215A
AM03-038232A
NXD_PC-004
AM03-025537B
COM3
COM4
COM1
COM2
USB-12
USB-13
COM5/6
COM3/4
NXD_FL-003-1 #2
AM03-038045A
USB-21
USB-22
AM03-038231A
NXD_FL-003-1 #2
AM03-038045A
CN6A
FX
CN6B
CN6A
CN6B
F HS BASE
BD
CN7(IN)
RY
NXD_VM-002
NXD_VM-002-1
NXD_VM-002-2
AM03-025557B
AM03-025558B
R NXD_FL-001 #3
AM03-025560B
CN6A
RX
CN6B
CN6A
CN6B
R HS BASE
BD
CN7(IN)
ETHERCAT (R)
AM03-028964A
AM03-028964A
TRIGGER (REFER TO NCIO BD)
TRIGGER (REFER TO NCIO BD)
CAMERA SIGNAL
CAMERA SIGNAL
ETHERNET
COUPLER
EP05-002465
ETHERNET
COUPLER
EP05-002465
P4
LAN2
P7
NXD_PC-009
AM03-029049B
HS
RY2-12(FROM SAFETY RELAY OUTPUT)
NxD_SF_013
AM03-029294A
TB3-10C(GND)
CUNETIO CN36
F POLARITY CHECK CAM
R POLARITY CHECK CAM
NXD_PCC_005
AM03-038234A
NXD_PCC_004
AM03-038233A
NXD_ARC_042
AM03-037582A
F ARC AMP #1
(HS BASE BD)
R ARC AMP #1
(HS BASE BD)
NXD_ARC_003
AM03-038161A
NXD_ARC_003
AM03-038161A
F ARC AMP #2
(HS BASE BD)
R ARC AMP #2
(HS BASE BD)
NXD_ARC_043
AM03-038225A
ETHERNET
COUPLER
EP05-002465
ETHERNET
COUPLER
EP05-002465
ARC MODULE
NXD_ARC_004
AM03-038162A
NXD_ARC_002
AM03-038160A
PCC MODULE

Page
ohu~oh
165
HM520 /
HM520h
Harness Wiring Diagram (2/8) - HM520h
CPCI 6U RACK
NCIO
FY
ENCODER
FAN
RACK FAN
CUNET IO-CN18
NXD_VM007
NXD_VM007-1
ENCODER
AM03-034933A
AM03-025899A
CN4
CN5
NXD_VM008
AM03-025611B
CN2
NXD_VM008-1
NXD_VM008-2
AM03-025612B
AM03-025563B
F FIX.CAM
R FIX.CAM
TRIGGER
TRIGGER
RACK PART(2)
RY
CN1
CN1
SILL
CN8
(V FEEDER)
F FIXED FDBASE
FEEDER #1~#4
CUNET_CH1
CN9
FEEDER #1~#4
CUNET_CH1
CN10
CAN_CH2
CN11
CUNET IO
BD
CN3
NXD_CI002
AM03-025871A
CUNET_CH2
CAN_CH1
CUNET CH1
CAN CH1
CUNET CH1
CAN CH2
CUNET CH2
CN1
CN3
CN8
NXD_VM-009
AM03-034956A
RS422
RS422
CN4
CN9
조명
R FIX CAMERA
NXD_VM-014
AM03-034958A
NXD_VM-015
AM03-034903A
NXD_PW-043-1
AM03-034955A
NXD_PW-043
AM03-025750A
REAR ELEC PANEL TB #3 2D/7D
FX
CN1
HILL 24V
X HOME/SVS TRIGGER
RS422
RS422
RS422/HILL 24V
RS422/HILL 24V/SVS TRIGGER
X HOME
NXD_FL001 #4
AM03-028964A
NXD_FL002 #2
AM03-028965A
SVS TRIGGER
RS422/HILL 24V
F X HOME
NXD_HSBASE_008
AM03-025897B
F HILL
BD
CN1
CN6
24V
RS422
X HOME/SVS TRIGGER
NXD_HSBASE_005
AM03-025491B
F SVS.CAM
NXD_PW-045-1
AM03-034957A
NXD_PW-045
AM03-025756A
REAR ELEC PANEL TB #3 3B/8B
RX
CN1
HILL 24V
X HOME/SVS TRIGGER
RS422
RS422/HILL 24V
RS422/HILL 24V/SVS TRIGGER
X HOME
NXD_FL001 #4
AM03-028964A
NXD_FL002 #2
AM03-028965A
SVS TRIGGER
RS422/HILL 24V
R X HOME
NXD_HSBASE_008
AM03-025897B
R HILL
BD
CN1
CN6
24V
RS422
X HOME/SVS TRIGGER
NXD_HSBASE_005
AM03-025491B
R SVS.CAM
CN5
CN10
조명
F FIX CAMERA
AM03-025882B
NxD_CI019
CN7
CN6
CN7
RING
RING
RING SERIAL BD
RING_R
RING_S
to EXIT-SHUTTLE CONVEYOR RS232
to ENTRY-SHUTTLE CONVEYOR RS232
RS485_1
RS485_2
SPARE
CN24P
NXD_RSB_004
AM03-029275A
NXD_RSB_003
AM03-029272A
REAR ELEC PANEL TB #3 1D/6D
F-RS485-EXT
R-RS485-EXT
NXD_RSB_002
AM03-029273A
NXD_RSB_003
AM03-029274A
NXD_RSB_006
AM03-029310A
NXD_RSB_001
AM03-029271A
CNDAM1
CNDAM2
to NXD_FD-001
to NXD_FD-002
(FLUX)
(SPARE)
EXIT-S.CONV
ENTRY-S.CONV
NXD_SCONV_001
AM03-029340A
SMEMA/TRAY CONN BRK
NXD_SCONV_001
AM03-029340A
(EXIT S.CONV)
(ENTRY S.CONV)
R FIXED FDBASE
F HILL
BD
R HILL
BD
CN6 CN7 CN6 CN7
NXD_PCC_010
AM03-032179A
NXD_PCC_011
AM03-032180A
CN1 CN1
NXD_FIXFD_001-1
AM03-029464A
NXD_FIXFD_002-1
AM03-029465A
PCC MODULE
CN2CN3
NXD_PCC_009
AM03-032175A
NXD_PCC_008
AM03-032173A
CN2CN3
F PCC COAXIAL
F PCC OUTER
R PCC COAXIAL
R PCC OUTER
NXD_PCC_006
AM03-032176A
NXD_PCC_007
AM03-032177A