HM-Series_TRM(Ver2.2_CS20.11) - 第201页
Page ohu~oh 199 HM520 / HM520h MF Head (4/5) NO. P A RT NO. P ART NA ME Q'TY Old No. Supply Supply L T Reference 1 AM0 3-025481A CABLE ASSY -Z5 MOTOR CABLE ASS Y 1 2 AM0 3-025470A CABLE ASSY -Z3 MOTOR CABLE ASS Y 1 …

Page
ohu~oh
198
HM520 /
HM520h
MF Head (4/5)
1
2
3
4
5
6
7
8
BOARD
MF BASE
BOARD
MF BASE
10P
CN9
CN9
10P
CN10
CN10
NXD_MFHD_004(AM03-025471A)
T1 MOTOR
10P
CN7
CN7
10P
CN8
10P
CN9
10P
CN10
CN10
V
W
U
PE
SHIELD(FG)
NXD_MFHD_017(AM03-025483A)
+5V
GND
ENCA_B+_A3
T2 MOTOR
ENCA_B-_A3
10P
CN7
10P
CN8
TOP
BOTTOM
V
W
U
PE
SHIELD(FG)
NXD_MFHD_002(AM03-025469A)
+5V
GND
ENCA_B+_A3
Z2 MOTOR
ENCA_B-_A3
NXD_MFHD_003(AM03-025470A)
Z3 MOTOR
NXD_MFHD_001(AM03-025468A)
Z1 MOTOR
NXD_MFHD_015(AM03-025481A)
Z5 MOTOR
V
W
U
PE
SHIELD(FG)
NXD_MFHD_014(AM03-025480A)
+5V
GND
ENCA_B+_A2
Z4 MOTOR
ENCA_B-_A2
V
W
U
PE
SHIELD(FG)
NXD_MFHD_016(AM03-025482A)
+5V
GND
ENCA_B+_A2
Z6 MOTOR
ENCA_B-_A2
Ver1.1
Ver1.1
A1
B1
A2
B2
A3
B3
A1
B1
A2
B2
A3
B3
V
W
U
PE
SHIELD(FG)
A4
B4
A5
B5
A4
B4
A5
B5
+5V
GND
ENCA_B+_A3
ENCA_B-_A3
A1
B1
A2
B2
A3
B3
A1
B1
A2
B2
A3
B3
V
W
U
PE
SHIELD(FG)
A4
B4
A5
B5
A4
B4
A5
B5
+5V
GND
ENCA_B+_A3
ENCA_B-_A3
A1
B1
A2
B2
A3
B3
A1
B1
A2
B2
A3
B3
V
W
U
PE
SHIELD(FG)
A4
B4
A5
B5
A4
B4
A5
B5
+5V
GND
ENCA_B+_A3
ENCA_B-_A3
A1
B1
A2
B2
A3
B3
A1
B1
A2
B2
A3
B3
V
W
U
PE
SHIELD(FG)
A4
B4
A5
B5
A4
B4
A5
B5
+5V
GND
ENCA_B+_A3
ENCA_B-_A3
CN9
CN10
CN7
A1
B1
A2
B2
A3
B3
A1
B1
A2
B2
A3
B3
A4
B4
A5
B5
A4
B4
A5
B5
A1
B1
A2
B2
A3
B3
A1
B1
A2
B2
A3
B3
A4
B4
A5
B5
A4
B4
A5
B5
A1
B1
A2
B2
A3
B3
A1
B1
A2
B2
A3
B3
A4
B4
A5
B5
A4
B4
A5
B5
A1
B1
A2
B2
A3
B3
A1
B1
A2
B2
A3
B3
A4
B4
A5
B5
A4
B4
A5
B5

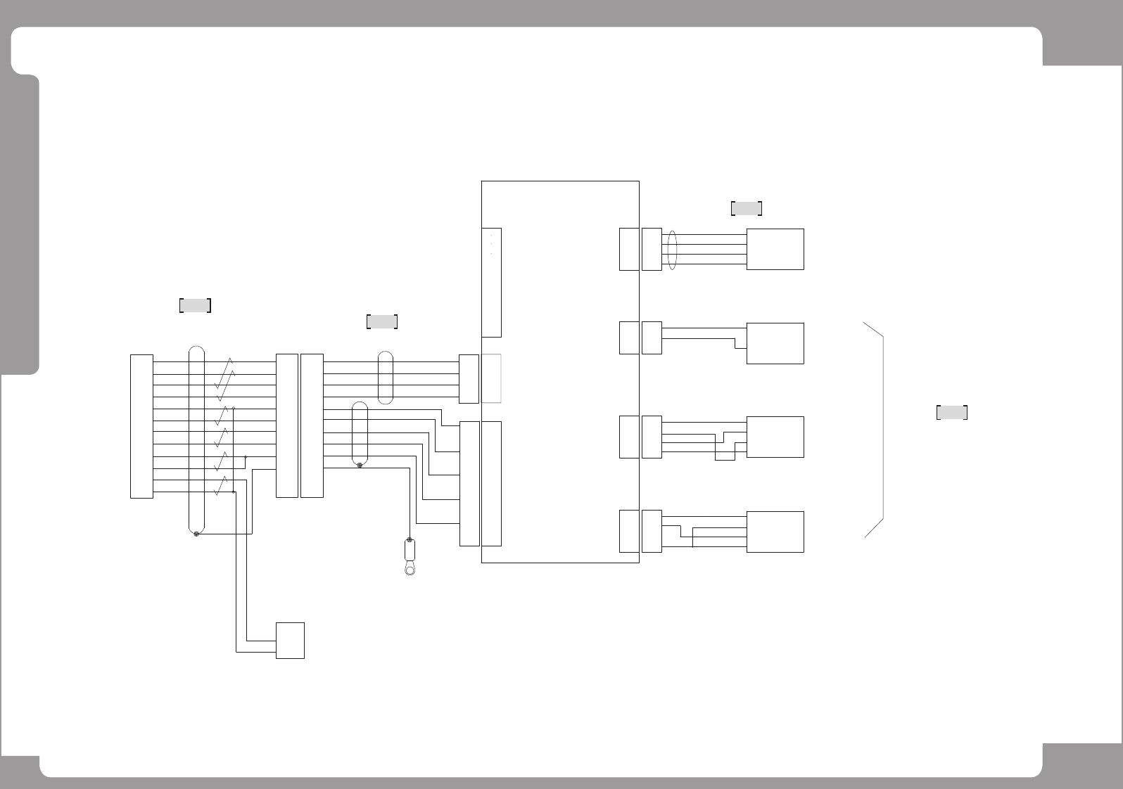
Page
ohu~oh
199
HM520 /
HM520h
MF Head (4/5)
NO. PART NO. PART NAME Q'TY Old No. Supply Supply LT Reference
1 AM03-025481A CABLE ASSY-Z5 MOTOR CABLE ASSY 1
2 AM03-025470A CABLE ASSY-Z3 MOTOR CABLE ASSY 1
3 AM03-025468A CABLE ASSY-Z1 MOTOR CABLE ASSY 1
4 AM03-025471A CABLE ASSY-T1 MOTOR CABLE ASSY 1
5 AM03-025482A CABLE ASSY-Z6 MOTOR CABLE ASSY 1
6 AM03-025480A CABLE ASSY-Z4 MOTOR CABLE ASSY 1
7 AM03-025469A CABLE ASSY-Z2 MOTOR CABLE ASSY 1
8 AM03-025483A CABLE ASSY-T2 MOTOR CABLE ASSY 1

Page
ohu~oh
200
HM520 /
HM520h
MF Head (5/5)
1
2
3
4
HILL BOARD(Ver1.2)
RXD+
RXD-
TXD+
TXD-
N.C
N.C
N.C
N.C
SIGNAL GND
N.C
CN7
10P
1
3
5
7
2
4
6
8
9
10
CN5
4P
CN5
24V
SEN IN
GND
NXD_HSBASE_003(AM03-029337A)
HEIGHT SENSOR
HS_OUT
CN3
4P
CN3
CN4
4P
CN4
CN2
3P
CN2
24V
ILL1
-
3
1
2
4
3
1
2
4
3
1
2
3
1
2
3
1
2
4
3
1
2
4
3
1
2
3
1
2
A4
B4
B3
B2
B1
A6
A5
A3
A2
B5
A1
B6
R-FL-RS422
RED
ORG
BLU
GRN
WHITE
YEL
GRAY
BLK
BRN
SKY
VIOLET
SCARLET
A6
B6
B5
B4
B3
B2
B1
A5
A2
A3
A1
A4
A6
B6
B5
B4
B3
B2
B1
A5
A2
A3
A1
A4
24V
24V
GND
GND
RXD+
RXD-
TXD+
TXD-
GND
N.C
1
2
3
SVS-TRIG
VCC
TRIG
GND
SHIELD
HILL-EXT
NXD_FL-001 #4
(AM03-028964A(HS, MF Option))
(AM03-029742A(HS-LED Option))
NXD_HSBASE-008
(AM03-025897C)
24V
24V
FG
SHIELD
RXD+
RXD-
TXD+
TXD-
MF OUTER
MF SVS
NXD_HDBASE_006(AM03-025790A)
MF COAXIAL
3
1
2
4
3
1
2
4
3
1
2
4
COAXIAL
+24V
N.C
N.C
+24V
+24V
OUTER(RD)
OUTER(BU)
+24V
+24V
SVS1
SVS2
44
24V
24V
ILL5(MF)
ILL4(HS)
24V
24V
ILL3
ILL2
MF HEAD - N.C
MF HEAD - N.C
3
4
2
1
CN1
3
4
2
1
24V
24V
GND
GND
1
2
3
4
6
7
8
5
9
10
1
2
3
4
6
7
8
5
9
10
CN6
RXD+
RXD-
GND
4P
10P