HM-Series_TRM(Ver2.2_CS20.11) - 第243页
Page ohu~oh 241 HM520 / HM520h Conveyor Interface Board (8/9) NO. P A RT NO. P ART NA ME Q'TY Old No. Supply Supply L T Reference 1 AM03-025861A CABLE ASS Y -STEP1 BD CUNET CABLE 1 2 AM0 3-025860A CABLE ASSY - STEP1…

Page
ohu~oh
240
HM520 /
HM520h
Conveyor Interface Board (8/9)
1
2
3
4
6
5
8
7
12
9
10
11
13
14
2
1
4
3
4
1
3
2
2
1
CN2
CN3
CONV WIDTH
1
2
3
6
4
8
9
7
1
2
3
6
4
8
9
7
10
5
NXD_PW017
1POUT+
1POUT-
1PDIR-
2POUT+
2PDIR+
2PDIR-
2POUT-
1PDIR+
CUNET STEP
BOARD#1
AM03-025678A
24G
24V
CN1
B/
B
A/
A
2B
2A
1A
1B
4
1
3
2
1
4
3
6
1
4
3
6
RW MOTOR(2S56Q-P01842SR2)
TB2-18D
TB2-17D
NXD_CV002
AM03-025797A
2
1
B/
B
A/
A
2B
2A
1B
1A
4
2
3
1
1
4
3
6
1
4
3
6
FW MOTOR(2S56Q-P01842SR2)
NXD_CV001
AM03-025798A
A2
B2
A3
B3
A2
B2
A3
B3
A1
B1
A4
B4
A1
B1
A4
B4
A2
B2
A3
B3
A2
B2
A3
B3
A1
B1
A4
B4
A1
B1
A4
B4
NXD_CV014
AM03-025812A
WID-CN4
CN6P
8P
CN6S
CN5P
8P
CN5S
CN4
10
5
STEP#1
A1
B1
A2
B2
A1
B1
A2
B2
CN1P
4P
CN1S
AM03-025861A
A1
B1
A2
B2
A1
B1
A2
B2
CUNET IO B/D
CUNET-CN4
CUNET_H
CUNET_L
GND
GND
A1
B1
A2
B2
A1
B1
A2
B2
CN2P
4P
CN2S
NXD_CV036
AM03-025860A
A1
B1
A2
B2
A1
B1
A2
B2
CUNET STEP
STEP2-CN1
CUNET_H
CUNET_L
GND
GND
BOARD #2
1
2
1
2
CN3P
2P
CN3S
NXD_CV013
AM03-025807A
TB3-1C
TB3-6C
24V
24GND
1
2
3
4
24V
24GND
FEEDER SETTING UNIT
24V
-
GND
6
7~12
5
13
14
1~4
NXD_FSU003
AM03-027585A
REFER TO POWER BLOCK DIAGRAM
1
2
1
2
CN4P
2P
CN4S
NXD_CV013-1
AM03-025811A
24V
24GND
1
2
STEP2-CN3
1
2
-
1
2
3
4
1
2
3
4
1
2
3
4
5
6
7
8
5
6
7
8
CN7P
10P
CN7S
B2
A2
B1
A1
NXD_CV016
AM03-025999A
F_WH_EXT
9
10
9
10
B2
A2
B1
A1
B2
A2
B1
A1
B2
A2
B1
A1
R_WH_EXT
FW_HOME
GND
+24V
RW_HOME
GND
+24V
2
3
1
2
3
1
NXD_CI020
AM03-025884B
KPS-M21
+24V
SIG
GND
NXD_CV025
AM03-025823A
2
3
1
2
3
1
NXD_CI021
AM03-025883B
KPS-M21
+24V
SIG
GND
NXD_CV026
AM03-025825A
+24V
AX0_ORG
GND
+24V
AX1_ORG
GND
FHOME_EXT
RHOME_EXT
REFER TO POWER BLOCK DIAGRAM
WID-CN1
F-FSU-PW
STEP DRIVER

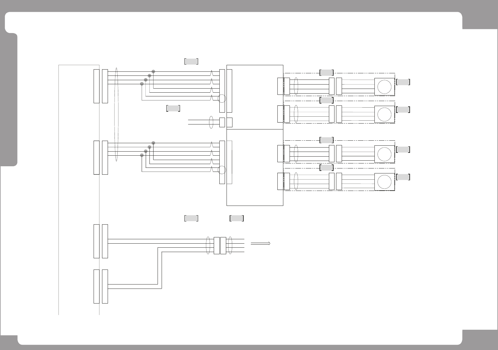
Page
ohu~oh
241
HM520 /
HM520h
Conveyor Interface Board (8/9)
NO. PART NO. PART NAME Q'TY Old No. Supply Supply LT Reference
1 AM03-025861A CABLE ASSY-STEP1 BD CUNET CABLE 1
2 AM03-025860A CABLE ASSY-STEP1_2 BD CUNET CABLE 1
3 AM03-025811A CABLE ASSY-CUNET STEP BD JUMPER CABLE 1
4 AM03-025807A CABLE ASSY-CUNET STEP BD PWR CABLE 1
5 AM03-027585A CABLE ASSY-FDR SETTING UNIT CABLE 1
6 AM03-025999A CABLE ASSY-CONV WH_HOME EXT CABLE 1
7 AM03-025884B CABLE ASSY-F WIDTH H EXT CABLE 1
8 AM03-025823A CABLE ASSY-F CONV WID HOME SNS CABLE 1
9 AM03-025825A CABLE ASSY-R CONV WID HOME SNS CABLE 1
10 AM03-025812A CABLE ASSY-STEP BD1 TO DRV CABLE 1
11 AM03-025678A CABLE ASSY-TB2_WIDTH STEP DRV 24V 1
AM03-034825A CABLE ASSY-TB2_WIDTH STEP DRV 24V 1 HM520h Option
12 AM03-025883B CABLE ASSY-R WIDTH H EXT CABLE 1
13 AM03-025797A CABLE ASSY-R CONV WID MOTOR CABLE 1
14 AM03-025798A CABLE ASSY-F CONV WID MOTOR CABLE 1

Page
ohu~oh
242
HM520 /
HM520h
Conveyor Interface Board (9/9)
1
3
7 8
9
F BELT STEP DRIVER
1
2
3
6
4
8
9
7
1
2
3
6
4
8
9
7
1POUT+
1POUT-
1PDIR-
2POUT+
2PDIR+
2PDIR-
2POUT-
1PDIR+
10
5
R BELT STEP DRIVER
1
2
3
6
4
8
9
7
CN4
1
2
3
6
4
8
9
7
10
5
1POUT+
1POUT-
1PDIR-
2POUT+
2PDIR+
2PDIR-
2POUT-
1PDIR+
CUNET STEP
BOARD#2
4
3
4
2
3
1
CN2
CN3
B/
B
A/
A
2B
2A
1B
1A
4
2
3
1
1
4
3
6
1
4
3
6
FX-BELT MOTOR(2S56Q-P01842SR2)
EP08-900073
9
FX-BELT MOTOR(2S56Q-P01842SR2)
EP08-900073
9
FX-BELT MOTOR(2S56Q-P01842SR2)
EP08-900073
9
FX-BELT MOTOR(2S56Q-P01842SR2)
EP08-900073
2
1
B/
B
A/
A
2B
2A
1B
1A
4
2
3
1
1
4
3
6
1
4
3
6
4
3
4
2
3
1
CN2
CN3
B/
B
A/
A
2B
2A
1B
1A
4
2
3
1
1
4
3
6
1
4
3
6
2
1
B/
B
A/
A
2B
2A
1B
1A
4
2
3
1
1
4
3
6
1
4
3
6
CN4
NXD_CV015
AM03-025813A
A2
B2
A3
B3
A2
B2
A3
B3
A1
B1
A4
B4
A1
B1
A4
B4
FB-CN4
RB-CN4
CN6P
A2
B2
A3
B3
A2
B2
A3
B3
A1
B1
A4
B4
A1
B1
A4
B4
8P
CN6S
CN5P
8P
CN5S
10
5
10
5
1
2
3
4
1
2
3
4
5
6
7
8
5
6
7
8
CN8P
8P
CN8S
STEP#2
4
2
3
1
4
2
3
1
1
2
3
4
1
2
3
4
5
6
7
8
5
6
7
8
CN9P
8P
CN9S
NXD_CV043
AM03-027561A
WORK2_STEP_EXT
REFER TO CUNET IO BLOCK DIAGRAM
#AX0_DI3(MINUS STOP SENSOR)
GND
#AX1_DI3(MINUS STOP SENSOR)
GND
NXD_CI019
AM03-025882B
WORK2_STEP_EXT
2
1
TB2-18B
MC1-14
2
1
CN1
24G
24V
NXD_PW016
AM03-025677A
CB-CN1
2
NXD_CV003
AM03-025800A
4
NXD_CV004
AM03-025801A
5
NXD_CV006
AM03-025796A
6
NXD_CV005
AM03-025803A