YSM20_KLW-100_cwd.pdf - 第15页

Confidential & P roprietary P A GE I/O CONVEYOR BOARD ASSY P021 J0304 CN5 DI4,5,6 CN5 CV ST2 CV ST3 CV ST1 CV ST4 CV ST5 CN8 DI7,8 CN8 J0306 CV PUSH7/8 CV PUSH5/6 CV PUSH3/4 CV PUSH1/2 W1-AXI S R CV PUSH CV PUSH J032…

100%1 / 40
Confidential & Proprietary
PAGE
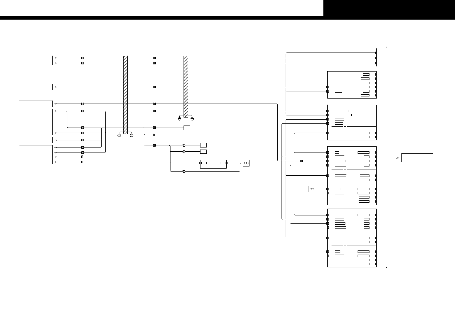
I/O CONVEYOR BOARD ASSY P021
CN1
DIP SW(S1)
CN3+24V PITCH UP
PITCH UP SW
CN4PITCH DWN
PITCH DOWN SW
CN5PITCH SET
PITCH SET SW
CN2 LED OUT FEEDERCN6FDRCN1LED IN
R FDR ST
CN1
CN1 CN2
CN3
CN4
CN5
PITCH LED BOARD ASSY
J1011
J1012
J1013
J1014
J1015
J1016
SB46
SB47
SB48
FDR ST BOARD ASSY P143
P144
REAR FEEDER SET STATION(OPTION)
CN44+24V47,+24V48
CN44
CN1
DIP SW(S1)
CN3+24V PITCH UP
PITCH UP SW
CN4PITCH DWN
PITCH DOWN SW
CN5PITCH SET
PITCH SET SW
CN2 LED OUT FEEDERCN6FDRCN1LED IN
F FDR ST
CN1
CN1 CN2
CN3
CN4
CN5
J1001
J1002
J1003
J1004
J1005
J1006
SB41
SB42
SB43
PITCH LED BOARD ASSY
J0058
FDR ST BOARD ASSY P141
P142
FRONT FEEDER SET STATION(OPTION)
NF11
POWER CIRCUIT
See Page 2
J0014
CN14
J0311I/O CONVEYOR -2-
See Page 9
SP+24V
GS31
POWER CIRCUIT
See Page 2
J0072
EMG1 CN38
CN38 J0254
CN45DI30,31,DO14
CN45 J0952 F DIP ST
R DIP ST
I/O CONVEYOR -3-
See Page 10
J0252
CN33
CN33
EMG5
SERVO CONTROL BOX -1-
See Page 4CONVERTER
REMOTE IF
CONTROL BOX -3-
See Page 6
CV C/R
CONVEYOR C/R
See Page 7
Y OT1
Y-AXIS OVER TRAVEL 1
SQ021
N0100541
Y OT2
Y-AXIS OVER TRAVEL 2
SQ022
N0100542
AMF CN34
CN34 J0356 AMF1
AMF2
T01000D5
T01000D6
CN37EMG4
CN35 J0253
EMG3 CN36
EMG2 CN35 F1/F2/R1/R2
FDR EMG
FEEDER HOLDER
FES32,ATS/FIX70
See Page 16-20
See Page 12
I/O CONVEYOR -5-
CN39
CN39
+24V39
J0321 CONTROL BOX -1-
SRV BK+24V
See Page 4
+24V42
CN41
CN41
J0056
CV C/R DC24V
CONVEYOR C/R
CN40
CN40
+24V40,+24V41
J0322
See Page 5
See Page 7
CONTROL BOX -2-
CAMERA DC24V
CN42 J0059
CN42+24V43,+24V44
HEAD B DC24V
CN43+24V45,+24V46
CN43 J0057 HA+24V
HEAD
See Page 13
EMG6 CN31
CN31 J0251
CN32EMG7
HA EMG
J0266
HB EMG
HB SEN
HA SEN
J0267
HEAD
See Page 13
I/O A
J0109CONTROL BOX -3-
See Page 8
CN19
CN19 DC24V IN
CN2
CN2 COM2
CN1
COM1
DIP SW(SW1)
OFF
ON
1 2
CN1
ANC CTRL BOARD ASSY P160
CN11
DI08
CN3DI00
CN3 OP
CN4DI01
CN4 CL
CN17
CN17DO00
J0393
CN11
ANC OP
J0394
J0376
F-ANC+24V
I/O F-ANC
I/O F-ANC
J0392
J0391
FRONT ANC UNIT(OPTION)
KM10 A1 +24V
KM10 A2 0V
KM10T11 SAFE0
KM10T12 SAFE1
KM10 T31 FB0
KM10 T32 FB3
KM10T23 SAFE1
KM10 13 +24V
KM10 23 +24V
KM10 33 +24V
KM10 43 +24V
KM11/KM11A
KM11 A2 0V
KM11 22 FB2
KM11 54 KMON
KM11 62 FB2
KM11 21 FB1
KM11 53 +24V
KM11 61 FB1
KM11 A1 +24B
U52
V52
W52
U54
V54
W54
KM10 14 +24B
KM10 24 SRVON
KM10 34 +24E
KM10 44 +24C
AC230V
CONTROL BOX POWER CIRCUIT
See Page 2
J0015
CN14
J0311 I/O CONVEYOR -2-
J0255
See Page 9
+48V
KM12 21 FB2
KM12 61 FB2
KM12 53 +24V
KM12/KM12A
+48VA
KM12 54 KMON
KM12 62 FB3
KM12 A2 0V
KM12 22 FB3 J0257
KM12 A1 +24C
QF52
QF51
QF53
POWER CIRCUIT
See Page 2
J0073
R-ANC+24V
J0256
S11
S12
PUSH UP PIN NOZZLE(OPTION)
N0100951
SQ153
N0100954
DETECT
N0100950
NOZZLE STATION
OPENSQ151
NOZZLE STATION
CLOSESQ152
YV041
T0100280
NOZZLE STATION
OPEN
ANC OP
F NZL AMP PUSH UP PIN NOZZLE
OFF
ON
1 2
OFF
ON
1 2
21 22
73 74
83 84
53 54
A1 A2
1/L1
3/L2
5/L3
2/T1
4/T2
6/T3
61 62
Control
Circuit
13
23
33
43
53
61
14
24
34
44
54
Off
Delay
Timer
K1K2
K3K4
62
*OFF-delay time setting switch
Set time 0.5sec
DC
LOGIC
AC
A1
A2
T11
T12
KM10
B
PE
A
T21
T22
T23
T31
T32
1
2
3
4
5
6
7
21 22
73 74
83 84
53 54
A1 A2
1/L1
3/L2
5/L3
2/T1
4/T2
6/T3
61 62
CC.V3
11
I/O CONVEYOR -4-
YSM20-1
Confidential & Proprietary
PAGE
I/O CONVEYOR BOARD ASSY P021
J0304CN5
DI4,5,6 CN5
CV ST2
CV ST3
CV ST1
CV ST4
CV ST5
CN8
DI7,8 CN8
J0306 CV PUSH7/8
CV PUSH5/6
CV PUSH3/4
CV PUSH1/2
W1-AXIS R
CV PUSH
CV PUSH J0329
J0326
W1-AXIS L
J0672
PUSH1
PUSH2
PUSH1
PUSH2
PUSH1-1
PUSH1-2
PUSH2-1
PUSH2-2
SQ061
SQ062
SQ065
SQ066
CONVEYOR1 PUSH SAFETY CLAMP1-1
N01003F2
CONVEYOR1 PUSH SAFETY CLAMP1-2
N01003F3
N01003F6
N01003F7
CONVEYOR1 PUSH SAFETY CLAMP2-1
CONVEYOR1 PUSH SAFETY CLAMP2-2
24E OUT1 CN17
NEXT
CN11 J0308(R>L) or J0309(L>R)
CN11
PREVIOUS
CN12
CN12
E21
J0310 NEXT
A-GATE2
J0341
J0342
INTERFACE PANEL
INTERFACE PANEL
PREV
A-GATE2
E26
E25
1TURN
1TURN
NEXT INTERFACE
PREVIOUS INTERFACE
PCB's transportation R>L
BA IN :N0100416 / UR IN :N0100417
BUSY IN:N0100410 / LR IN :N0100411
LE IN :N0100412
BA OUT :T0100031 / UR OUT:T0100030
LE OUT :T0100036
BUSY OUT:T0100035 / LR OUT:T0100034
A-GATE2
PREVJ0342
J0341
INTERFACE PANEL
INTERFACE PANEL
A-GATE2
NEXT
E25
E26
1TURN
1TURN
PREVIOUS INTERFACE
NEXT INTERFACE
PCB's transportation L>R
LE IN :N0100412
BUSY IN:N0100410 / LR IN :N0100411
BA IN :N0100416 / UR IN :N0100417
BA OUT :T0100031 / UR OUT:T0100030
BUSY OUT:T0100035 / LR OUT:T0100034
LE OUT :T0100036
J0352CN10
DO1,2 CN10
CLAMP3
YV007
CONVEYOR1 CLAMP1-2
T0100023
CLAMP1
YV006
CONVEYOR1 CLAMP1-1
T0100022
YV001
CV ST1
T0100015
CONVEYOR1 STOPPER1
CV ST2
CV ST3
CV ST4
YV002
T0100016
CONVEYOR1 STOPPER2
YV003
T0100017
CONVEYOR1 STOPPER3
YV004
T0100020
CONVEYOR1 STOPPER4
(R>L,Standard)
(L>R,Standard)
CV ST5
YV005
CONVEYOR1 STOPPER5
T0100021
HL11
RUN(GREEN)
ERROR(YELLOW/BLUE)
BUZZER
HL11
T0100052
T0100053
T0100054
T0100060
EMERGENCY STOP(RED/WHITE)
SIGNAL TOWER
J0353CN19
CN19SIG.TOWER
F1/F2/R1/R2
FDR EMG
CN35 J0253
EMG2 CN35
FEEDER HOLDER
FES32,ATS/FIX70
See Page 16-20
J0315CN22
CN22DI14,15
SQ002
HB AIR
Y-AXIS ORIGIN 2
N0100467
HEAD B AIR PRESSURE
SP12
N0100465
SQ008
PUB-AXIS ORIGIN
N0100473
SQ041
L1 L SEN
(Ext.Conv.op.)
L1 L SEN
J0443
PUB ORG
Y ORG2
UA ORG
UB ORG
SQ042
(Ext.Conv.op.)
J0441
L1 R SEN L1 R SEN
CONVEYOR1 RIGHT SENSOR
N0100474
N0100475
CONVEYOR1 LEFT SENSOR
(R>L,ENTRANCE)
(L>R,EXIT)
(L>R,ENTRANCE)
(R>L,EXIT)
PUA ORG
J0386
HA AIR
Y ORG1
J0371
Y ORG2
FRONT COVER SW
FRONT EMG SW
SB31
SQ101
FRONT2 SIDE
EMG DI:N01004F2
EMG DI:N01004F4
F EMG SW
F COVER
CN30
J0951
F COVER OP
I/O CONVEYOR -4-
REAR EMG SW
SB32
REAR2 SIDE
REAR COVER SW
SQ102
EMG DI:N01004F3
EMG DI:N01004F5
R EMG SW
REAR COVER SPEC.
REAR FIXED COVER SPEC.
COVER
J0291
COVER OP J0274
J0272
J0271
J0273
R COVER
CN30
J0951I/O CONVEYOR -4-
(R>L,L810 Conv.op.)
(L>R,L810 Conv.op.)
CV ST6
CLAMP2
CLAMP4
CV ST7
CV ST8
CV ST9
CV ST10
CV ST6
CV ST7
CV ST8
CV ST9
CV ST10
SQ048
N01003D2
CONVEYOR1 STOPPER UP3
SQ047
N01003D1
SQ046
N01003D0
CONVEYOR1 STOPPER UP1
SQ049
N01003D3
CONVEYOR1 STOPPER UP2
CONVEYOR1 STOPPER UP4
SQ050
CONVEYOR1 STOPPER UP5
N01003D4
(R>L,Standard)
(L>R,Standard)
(R>L,L810 Conv.op.)
(L>R,L810 Conv.op.)
J0445
CV ST1
(L>R,Ext.Conv.op.)
CV ST5
J0445
(R>L,Ext.Conv.op.)
COVER
See Page 11
See Page 11
L1 NEXT/PREV
L2 NEXT/PREV
L2 NXT/PRV L
L2 NXT/PRV R
L1 NXT/PRV R
L1 NXT/PRV L
PREV
NEXT PREV
NEXT
P
CC.V3
12
I/O CONVEYOR -5-
YSM20-1
Confidential & Proprietary
PAGE
CN2 48V/24V/EMG
CN4
HP CN4
CAMERA SEL POW
HP CN2
HP CN1
48V POW
IC POW
CN1
CN3
CN6 DO IN
HI CN6
CN7
CN8DO1
DO0
CN7 DO
CN6 S-POWER
OPTION IF
ETHER INCN8A
ETHER OUTCN8B
VAC
DI2
DI1
MOTOR 1MOTOR POW
MOTOR 2
INC ENC 1
INC ENC 2
BATTERYCN8
CN5
SER ENC1
SER ENC2
CN5 FAN
HS2 CN7
HD2 CN5
CN7 DO
CN6 S-POWER
CN1OPTION IF
ETHER INCN8A
ETHER OUTCN8B
HS1 CN7
MOTOR 1MOTOR POW
MOTOR 2
INC ENC 1
INC ENC 2BATTERYCN8
CN5
SER ENC1
SER ENC2
CN5 FAN
HD1 CN5
CN4
CN4
CN3
CN2
CN1
CN1
CN4
CN4
CN3
CN2
CN1
CN1
CN3
CN5
CN2
CN1
J0251
CN31
J0303I/O CONVEYOR -1-
CN4
J0057
CN43
X OT1
X ORG
X FAN POW
NPN CN1CN2 PNP
X FAN SIG
PNP CHANGER BRD ASSY
J0382
H POW/EMG
SEN/FAN
X OT2
DI2
CN3DI1
CN2VAC
CN5
CONTROL BOX -3-
LAN
CN11 DC24V
CSEL CN11
CAMOUT
CN5 CAMOUT
CN4CAM1
CN7LIGHT1
CN6CAM2
CN9LIGHT2
CAM3
LIGHT3
CN8
CN10
CONTROL BOX -2-
SCM
SC+24V
SCP
CONTROL BOX -1-
J0153
SCM
SCP
FLEXIBLE FLEXIBLE
XB MOTOR
HB PANEL
HEAD B I/O UNIT ASSY
HEAD B SERVO UNIT ASSY-1
HEAD B SERVO UNIT ASSY-2
SERVO3 M3
SERVO3 ENCODER2
J0116
VIS1 CAM4
J0703
I/F LAN2
J0186
J0053
J0077
QF45/XT41
QF52/XT31
J0670
J0671
J0163
J0131
J0187
J0078
J0164
J0132
J0704
J0188
J0079
Y SAFE
XB-AXIS OVER TRAVEL 2
SQ025
SQ004
XB-AXIS OVER TRAVEL 1
XB-AXIS ORIGIN
J0189
J0190
HSB1 CN6
HSB2 CN6
HPB CN3
I/O CONVEYOR -4-
J0259
J0462
J0463
J0464
J0465
N01003C1
N01003C0
N0100546
N0100547
LAN
FAN 43
FAN 22
SQ026
HEAD B CAMERA SELECTOR P051
POW BOARD ASSY P052
ENC BOARD ASSY P059
DRV BOARD ASSY P058
SRV BOARD ASSY P057
ENC BOARD ASSY P056
DRV BOARD ASSY P055
SRV BOARD ASSY P054
I/O BOARD ASSY P053
P060
HM HEAD
FM HEAD
HEAD FAN
J0461
SCBM
SCBP
HB LAN
HB EMG
HB SEN
HB+24V
HB FAN DI
HB FAN POW
HB+48V
HB CAM
See Page 11
See Page 6
See Page 5
See Page 4
DUCT Y DUCT X
See Page 14
See Page 15
J0052
J0074 HA+48V
HA FAN POW
QF44/XT41
QF51/XT31
POWER CIRCUIT
See Page 2
See Page 8
HEAD SELECT
X FAN
FAN
HE CN5
CC.V3
13
HEAD
YSM20-1