SM481_TechnicalReference(Eng_Ver1[1].1) - 第123页
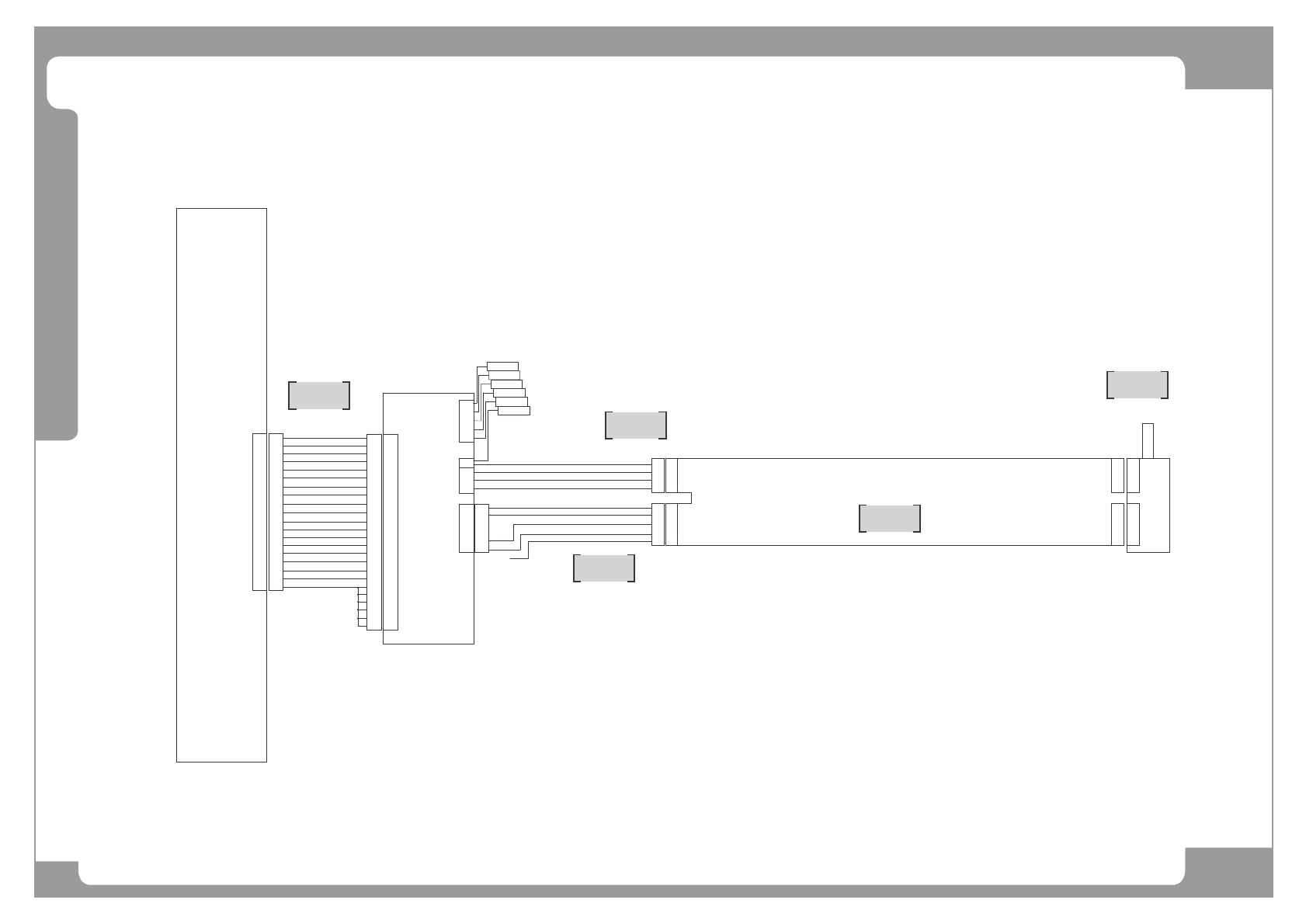
Page SAMSUNG TECHWIN 11 3 SM481 AXIO BD#2(5/6) NO. Lev . P ART NO. P ART NAME Q'TY Old No. Supply Supply L T Reference 1 AM03-0075 31A C ABLE ASSY -R5/R4 /R3 DRV COMMAND 1 SM481_VM0 1 1 2 AM03-007532 A CABL E ASSY -…

Page
SAMSUNG TECHWIN
112
SM481
AXIO BD#2(5/6)
AXIO BD #2
BOARD
CN21
01
03
07
09
01
03
07
09
FRONT R DRIVER
01
02
03
04
08
01
02
03
04
08
R5 CN1
MODULE
CN22
01
03
07
09
01
03
07
09
01
02
03
04
08
01
02
03
04
08
R4 CN1
CN23
01
03
07
09
01
03
07
09
01
02
03
04
08
01
02
03
04
08
R3 CN1
CN24
01
03
07
09
01
03
07
09
01
02
03
04
08
01
02
03
04
08
R2 CN1
CN25
01
03
07
09
01
03
07
09
01
02
03
04
08
01
02
03
04
08
R1 CN1
A1
A2
A3
A4
A5
A6
A7
A8
A9
A10
B1
B2
B3
B4
B5
FRONT MOTOR
I/F BOARD
05
04
03
02
01
05
04
03
02
01
05
04
03
02
01
05
04
03
02
01
05
04
03
02
01
05
04
03
02
01
05
04
03
02
01
05
04
03
02
01
05
04
03
02
01
05
04
03
02
01
CN21
CN22
R5 PW
R4 PW
R3 PW
R2 PW
R1 PW
A1
A2
A3
A4
A5
A6
A7
A8
A9
A10
B1
B2
B3
B4
B5
A1
A2
A3
A4
A5
B1
B2
B3
B4
B5
A1
A2
A3
A4
A5
B1
B2
B3
B4
B5
SM481_VM011
SM481_VM011-1
SM481_FL001
#9.10
SM481_FL002
#9
1
3
2
2
4

Page
SAMSUNG TECHWIN
113
SM481
AXIO BD#2(5/6)
NO. Lev. PART NO. PART NAME Q'TY Old No. Supply Supply LT Reference
1 AM03-007531A CABLE ASSY-R5/R4/R3 DRV COMMAND 1 SM481_VM011
2 AM03-007532A CABLE ASSY-R2/R1 DRV COMMAND 1 SM481_VM011-1
3 AM03-007150A FLAT_CABLE_ASSY 1 SM481_FL001
4 AM03-007151A FLAT_CABLE_ASSY 1 SM481_FL002

Page
SAMSUNG TECHWIN
114
SM481
AXIO BD#2(6/6)
AXIO BD #2
BOARD
03
04
05
06
07
29
30
27
31
37
39
41
21
22
48
49
23
24
25
13
36
38
09
08
03
04
05
06
07
29
30
27
31
37
39
41
21
22
48
49
23
24
25
13
36
38
09
08
SW SERVO
DRIVER
P. E
W
V
U
01
02
03
04
05
06
X6
L1
L2
L3
r
t
01
03
07
09
27
17
19
21
23
22
24
29
02
04
08
10
14
16
06
01
03
07
09
27
17
19
21
23
22
24
29
02
04
08
10
14
16
06
CN26
SIG
SW
W
V
U
01
02
03
04
05
06
SHIELD
H
G
K
L
J
1
2
3
4
5
MOTOR
SM48_MD020
SM48_MD021
TB1-18B
TB1-20B
TB1-22B
TB1-14B
TB1-16B
PE13
SM48_018
GND PLATE
E
W
V
U
E
3
2
1
4
1
2
3
4
5
SW-PW
SW-EN
2
7
1
6
3
9
5
4
8
SHIELD
SD
SD/
0V
+5V
SM481_VM106
SM481 FL002
#7.8
SM471_MD025
1
2
4
5
3