SM481_TechnicalReference(Eng_Ver1[1].1) - 第140页
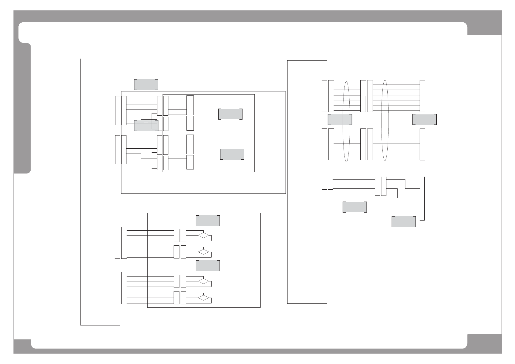
Page SAMSUNG TECHWIN 130 SM481 Conveyor IF B/D(5/5) 6P CN24P 6 4 4 6 2 5 33 2 5 CN24S 1 6 1 6 6P CN23P 2 5 4 2 5 4 CN23S 3 1 3 1 CONVEYOR I/F BOARD KEYP AD USED GND +12V RXD TXD EMG_IN 5 6 4 6 5 4 CONVEYOR I/F BOARD CN27…

Page
SAMSUNG TECHWIN
129
SM481
Conveyor IF B/D(4/5)
NO. Lev. PART NO. PART NAME Q'TY Old No. Supply Supply LT Reference
1 AM03-003543A CABLE ASSY-CONV_SW_INPUT1_2 1 SM421_CV113
2 AM03-003541A CABLE ASSY-INLINE_IN-OUT_CVIF 1 SM421_CV106-1
3 AM03-003542A CABLE ASSY-INLINE_IN-OUT 1 SM421_CV106-2

Page
SAMSUNG TECHWIN
130
SM481
Conveyor IF B/D(5/5)
6P
CN24P
6
4
4
6
2
5
33
2
5
CN24S
1
6
1
6
6P
CN23P
2
5
4
2
5
4
CN23S
3
1
3
1
CONVEYOR
I/F BOARD
KEYPAD USED
GND
+12V
RXD
TXD
EMG_IN
5
6
4
6
5
4
CONVEYOR
I/F BOARD
CN27S
CN26S
CN27P
6P
2
3
11
2
3
5
6
6
5
CN26P
6P
2
3
4
2
3
4
11
KEYPAD USED
EMG_IN
+12V
GND
TXD
RXD
OPTION!
CN-FDOCK2
CN-FDOCK1
24G
FDOCK2
+24V
24G
FDOCK1
+24V
3
2
2
3
1
2
1
3
3
2
11
EE-SPY312
EE-SPY312
FRONT DOCKING SENSOR 2
FRONT DOCKING SENSOR 1
CN-RDOCK1
CN-RDOCK2
RDOCK2
RDOCK1
+24V
24G
+24V
24G
EE-SPY312
EE-SPY312
REAR DOCKING SENSOR 2
REAR DOCKING SENSOR 1
11
2
3
3
1
2
1
3
2
2
3
DOCKING CART OPTION
SM33_CV019
SM33_CV020
A2
B1
A1
A3
B2
B3
A2
B1
A1
A3
B2
B3
A2
B1
A1
A3
B2
B3
A6
B5
A5
A7
B6
B7
A5
B4
A4
A6
B5
B6
A9
B8
A8
A10
B9
B10
SM48_SC201
SM48_CV132
SC-J1R-3
SC-J1R-4
CN28S
33
CN28P
3P
2
1
2
1
PC RACK RS232 PORT
2
3
1
SM471_PC003-1
CN35
SAFETY CONTROL B/D
CN33
SAFETY CONTROL B/D
4
2
3
1
4
2
3
1
4
6
7
5
8
9
SM471_PC003
COM1
6P
CN21P
4
6
6
4
3
5
2
5
2
3
CN21S
11
3
1
2
4
4
3
1
2
RECEIVER
FRONT ARER SENSOR
+24V
FASEN
24G
3
1
2
2
3
1
+24V
24G
FRONT AREA SENSOR
EMMITER
FASEN
SYNC
SYNC
+24V
24G
+24V
24G
3
1
2
3
1
2
4
2
33
24G
+24V
2
3
1
24G
4
3
2
5
2
5
4
6
6
4
RASEN
+24V
1
11
CN22S
CN22P
6P
REAR ARER SENSOR
SYNC
SYNC
+24V
24G
24G
EMMITER
REAR AREA SENSOR
RECEIVER
+24V
RASEN
SM421_CV115
SM421_CV117
SM33_CV016
SM421_CV018
1
2
2
3
7
S
S
8
9
10
4
5
6

Page
SAMSUNG TECHWIN
131
SM481
Conveyor IF B/D(5/5)
NO. Lev. PART NO. PART NAME Q'TY Old No. Supply Supply LT Reference
1 AM03-003597A CABLE ASSY-FRONT_AREA_SENSOR_EXT 1 SM421_CV115
2 AM03-003598A CABLE ASSY-REAR_AREA_SENSOR_EXT 1 SM421_CV117
3 J90831139A FRONT_AREA_SENSOR_CABLE_ASSY SM33-CV016 1 SM33_CV016
4 J90831759A REAR_AREA_SENSOR_CABLE_ASSY SM421-CV018 1 SM421_CV018
5 J90831142A F_DOCKING_CART_SNS_CABLE_ASSY SM33-CV019 1 SM33_CV019
6 J90831143A R_DOCKING_CART_SNS_CABLE_ASSY SM33-CV020 1 SM33_CV020
7 AM03-006883A CABLE ASSY-T_BOX_HOST_J1R 1 SM48_CV132
8 AM03-006967A CABLE ASSY-BD_PW_SC_T-BOX_J1R 1 SM48_SC201
9 AM03-005705A CABLE ASSY-RS232_SERIAL-EXT 1 SM471_PC003-1
10 AM03-005704A CABLE ASSY-RS232_SERIAL 1 SM471_PC003