SM481_TechnicalReference(Eng_Ver1[1].1) - 第142页
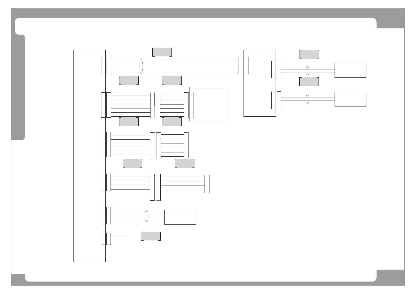
Page SAMSUNG TECHWIN 132 SM481 Front Feeder IF B/D(1/2) SM481_CA104 SM481 FL002 #10 CN1 1P 34P FRONT FEEDER I/F BOARD FRONT FEEDER INPUT EXT B/D +24V GND GND +24V /IO_RESET +24G +12G +12V CAN_H CAN_L CAN_H CAN_L /IO_RESE…

Page
SAMSUNG TECHWIN
131
SM481
Conveyor IF B/D(5/5)
NO. Lev. PART NO. PART NAME Q'TY Old No. Supply Supply LT Reference
1 AM03-003597A CABLE ASSY-FRONT_AREA_SENSOR_EXT 1 SM421_CV115
2 AM03-003598A CABLE ASSY-REAR_AREA_SENSOR_EXT 1 SM421_CV117
3 J90831139A FRONT_AREA_SENSOR_CABLE_ASSY SM33-CV016 1 SM33_CV016
4 J90831759A REAR_AREA_SENSOR_CABLE_ASSY SM421-CV018 1 SM421_CV018
5 J90831142A F_DOCKING_CART_SNS_CABLE_ASSY SM33-CV019 1 SM33_CV019
6 J90831143A R_DOCKING_CART_SNS_CABLE_ASSY SM33-CV020 1 SM33_CV020
7 AM03-006883A CABLE ASSY-T_BOX_HOST_J1R 1 SM48_CV132
8 AM03-006967A CABLE ASSY-BD_PW_SC_T-BOX_J1R 1 SM48_SC201
9 AM03-005705A CABLE ASSY-RS232_SERIAL-EXT 1 SM471_PC003-1
10 AM03-005704A CABLE ASSY-RS232_SERIAL 1 SM471_PC003

Page
SAMSUNG TECHWIN
132
SM481
Front Feeder IF B/D(1/2)
SM481_CA104
SM481 FL002
#10
CN11P
34P
FRONT FEEDER I/F
BOARD
FRONT FEEDER
INPUT EXT B/D
+24V
GND
GND
+24V
/IO_RESET
+24G
+12G
+12V
CAN_H
CAN_L
CAN_H
CAN_L
/IO_RESET
+24G
+12G
+12V
4
5
6
4
5
6
4P
CN4P
6P
CN3P
B1
B2
B3
4
5
6
2
A2
3
A3
CN3S
1
A1
6P
CN2P
3
3
CN2S
1
2
1
2
FIX ILL B/D
J2
4
1
4
1
CN4S
22
33
11
34
~
34
~
CN11S
11
34
~
34
~
CN1PCN11S
34P
SM41_FD005
60 60
1
60P
~
CN3P
1
~
CN3S
11
60
60P
~
60
~
CN2P
CN2S
FEEDER #30~#58
RIGHT B/D
FRONT FEEDER BASE
SM_FD007
FEEDER #1~#29
FRONT FEEDER BASE
LEFT B/D
SM_FD006
FEEDER INPUT(#1~#58)
FEEDER INPUT(#59~#116)
A2
B2
A3
B3
B1
A1
SAFETY CONTROL B/D
CAN_H
CAN_L
/IO_RESET
+24G
+12G
+12V
SM48_CA102-1
SC-J7L-1
+24V
GND
GND
+24V
3
2
1
4
SM48_CA102
A3
A2
A1
B2
B1
B3
SM48_FD101
CN21
SC-J8L-1
A2
B1
A1
A3
B2
B3
FRONT FEEDER BASE
RIGHT B/D
FEEDER #30~#58
SM_FD004
~
~
12 12
CN8P
12P
1
CN12S
1
11
60
60P
~
60
~
CN6P
CN6S
A2
B2
A3
B3
B1
A1
A2
B2
A3
B3
B1
A1
A2
B2
A3
B3
B1
A1
SM48_FD101-1
4
5
6
3
1
2
4
5
6
3
1
2
A3
A2
A1
B2
B1
B3
HEAD IF B/D
CN2
1
4
6 7
9 10
8
2
3
5

Page
SAMSUNG TECHWIN
133
SM481
Front Feeder IF B/D(1/2)
NO. Lev. PART NO. PART NAME Q'TY Old No. Supply Supply LT Reference
1 J90831413A FDR_INPUT_EXT_CABLE_ASSY SM41-FD005 1 SM41_FD005
2 J90800841C CABLE ASSY-LEFT FDR SENSOR INPUT CABLE ASSY 1 SM_FD006
3 J90800842C CABLE ASSY-RIGHT FDR SENSOR INPUT CABLE ASSY 1 SM_FD007
4 AM03-007053A CABLE_ASSY-FFD_HD_CAN 1 SM481_CA104
5 AM03-007151A FLAT_CABLE_ASSY 1 SM481_FL002
6 AM03-006875A CABLE ASSY-FIX_ILL_RFD_CAN-EXT 1 SM48_CA102
7 AM03-006875A CABLE ASSY-FIX_ILL_RFD_CAN-EXT 1 SM48_CA102-1
8 J90800839D CABLE ASSY-RIGHT FDR SOL OUTPUT CABLE ASSY 1 SM_FD004
9 AM03-006891A CABLE ASSY-FRONT FDR CTRL PWR 1 SM48_FD101
10 AM03-006892A CABLE ASSY-FRONT FDR CTRL PWR-EXT 1 SM48_FD101-1