SM481_TechnicalReference(Eng_Ver1[1].1) - 第169页
Page SAMSUNG TECHWIN 159 SM481 Power Block Diagram(6/8) NO. Lev . P ART NO. P ART NAME Q'TY Old No. Supply Supply L T Reference 1 AM03-0070 57A C ABLE ASSY -TB1_ FS1_FS2 1 S M 4 8 _ P W 111 - 2 2 AM03-0069 06A C ABL…

Page
SAMSUNG TECHWIN
158
SM481
Power Block Diagram(6/8)
DC POWER(400W)
(+)
PE06
(-)
AC IN
24VDC
DC POWER(400W)
(-)
24VDC
(+)
AC IN
PE07
DC POWER(800W)
(-)
24VDC
(+)
AC IN
DC POWER(800W)
(-)
24VDC
(+)
AC IN
PE06-1 PE07-1
1L2
1L1
AC220V
FROM CP1
USB_HUB
SM471_PW068
MONITOR
DISTRIBUTE
SM471_PW067
1L21L1
-FUSE1 (AC250V,10A)
SC-CN1
+24V 24G +24VM 24G
-FUSE2 (AC250V,10A)
1L1 1L2
-PS2
24G
-PS3
+24VM
-PS1
SM48_PW111
T1L
56
(CONN)
89710
SM48_PW201
SM48_PW120
T2L
2
(CONN)
1
SM48N_PW103
+24VM
3
SM48N_PW202
SM48_PW111-2
2143
T1L
(CONN)
SC-CN2
SM48_PW201
SM481_PW027
-PS4
Z-DRV-PWR
T2L
56
(CONN)
89710
SM48_PW112
SM48N_PW202
4
RELAY#3
RELAY#5
REALY#10
SM48N_PW005
1D
9D
8C
3C
4A
F1A
C
9C
C
10C
4B 5B5A
F1B
F2A
F2B
4C
9A
1
11 12
13
7
8
2
3
4
5
6
9
10

Page
SAMSUNG TECHWIN
159
SM481
Power Block Diagram(6/8)
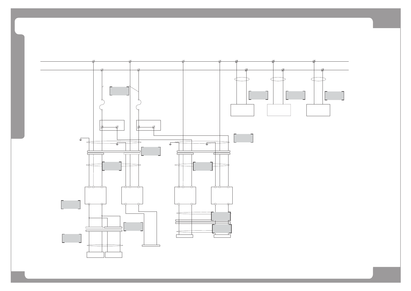
NO. Lev. PART NO. PART NAME Q'TY Old No. Supply Supply LT Reference
1 AM03-007057A CABLE ASSY-TB1_FS1_FS2 1 SM48_PW111-2
2 AM03-006906A CABLE ASSY-PS1_PS2_PW_T1L 1 SM48_PW201
3 AM03-006899A CABLE ASSY-PS1_2_AC_POWER_T1L 1 SM48_PW111
4 AM03-006901A CABLE ASSY-PS1_2_DC_POWER_T1L 1 SM48_PW120
5 AM03-006906A CABLE ASSY-PS1_PS2_PW_T1L 1 SM48_PW201
6 AM03-007054A CABLE_ASSY-Z_DRV_PW 1 SM481_PW027
7 AM03-006956A CABLE ASSY-PS3_PS4_PW_T2L 1 SM48N_PW202
8 AM03-006955A CABLE ASSY-PS1_2_AC_POWER_T1L 1 SM48_PW112
9 AM03-006902A CABLE ASSY-PS3_4_DC_POWER_T1L 1 SM48N_PW103
10 AM03-006956A CABLE ASSY-PS3_PS4_PW_T2L 1 SM48N_PW202
11 AM03-006954A CABLE ASSY-AC RELAY POWER 1 SM48N_PW005
12 AM03-005702A CABLE ASSY-MON_DISTRIB_ADAPTOR 1 SM471_PW068
13 AM03-005519A CABLE ASSY-USB_HUB_ADAPTOR 1 SM471_PW067

Page
SAMSUNG TECHWIN
160
SM481
Power Block Diagram(7/8)
22
12
-EM S/W1
21
11
(CONV.CN17-3)
EM1
-EM S/W2
22
12
21
11
EM2
(CONV.CN18-3)
(FRONT)
(REAR)
21
22
11
12
21
11
22
12
-DOOR S/W1
(FRONT)
-DOOR S/W2
(REAR)
DOOR1
(CONV.CN17-4)
DOOR2
24G
(CONV.CN17-5)
(CONV.CN18-4)
24G
(CONV.CN18-5)
24G
(CONV.CN17-6)
24G
(CONV.CN18-6)
READY OUT
REM1
FD1
RD1
TF3
K1
TF2
-EM SPARE1
-EM SPARE2
TF1
-SAFEGUARD
OVERRIDE KEY
K1
DIP SW-1
DIP SW-4
DIP SW-3
DIP SW-2
E E
24G
+24V
-FUSE1
-K1
-K1
-MC1
-MC2
-MC1
-READY S/W
-K1
-K3
(FRONT)
(REAR)
-MC2 -K2
-K1
-K3
-K3
(250V,0.5A)
11
7
K3
9
5
K2
12
8
MCEN1
10
6
MCA1
-K4
-K2
NO1A
9
5
NO1B
D24V(STEPPING & FEEDER POWER)
K1
MC2
MC1
CN19-1
CN19-2
CN18-2
CN18-1
CN3-3
CN3-4
CN4-3
CN4-4
13
14
5
9
-A2
+A1
-A2
+A1
13
14
13
14
13
14