CP-65E-07 - 第162页
42.アウトコンベア(HELPS)(オプション)(YQC) 42.Out conveyor(HELPS)(Option)(YQC) 番号 図番 & コード番号 個数 品名 規格 備考 No. Drg.No. & Code No. QTY Description Rating Remarks 1 YQC1230 1 COVER カバー 2 CLC9550 1 HOLDER ホルダ 3 CLC9560 1 COVER …

CP-65E PARTS LIST ver07
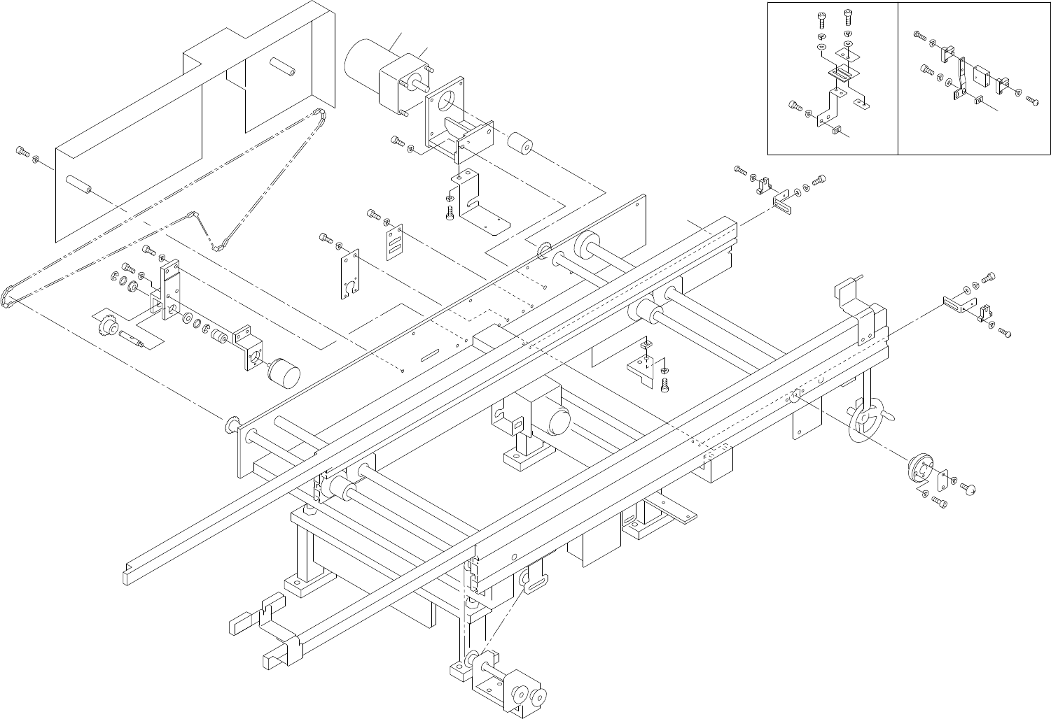
42.アウトコンベア(HELPS)(オプション)(YQC)
42.Out conveyor(HELPS)(Option)(YQC)
42 - 1
42.アウトコンベア(HELPS)(オプション)(YQC)
42.Out conveyor(HELPS)(Option)(YQC)
Ref.33-7
Ref.31-1
Ref.31-1
Ref.31-1
Ref.31-1
x6.4
46
40
1
9
13
15
16
18
12
17
14
19
10
39
32
18
12
17
32
39
11
30
39
24
30
39
31
39
5
35
40
7
8
4
6
21
41
39
33
23
37
45
22
40
36
20
2
39
31
3
38
44
21
23
37
45
33
39
41
34
40
42
50
34
40
42
26
31
39
A
29
28
25
Option
27
48
29
41
39
31
47
49
37
50
49
37
A
逆流れ
Right-to-left board flow
A
208
176
165
175
161
175
161
175
161
183
162
176
167
175
161
13
13
B
A
139
26

42.アウトコンベア(HELPS)(オプション)(YQC)
42.Out conveyor(HELPS)(Option)(YQC)
番号 図番 & コード番号 個数 品名 規格 備考
No. Drg.No. & Code No. QTY Description Rating Remarks
1 YQC1230 1 COVER カバー
2 CLC9550 1 HOLDER ホルダ
3 CLC9560 1 COVER カバー
4 MQC3304 1 BKT BKT
5 MQC1430 1 PLATE プレート
6 K1011A 1 COUPLING カップリング ACRM100゚8-゚10
7 M5058A 1
MOTOR, REVERSIBLE
モータ リバーシブル PB425-401
8 H4012A 1 HEAD, GEAR ヘッド ギヤ 4GN15K
9 T20290 1 CHAIN チェーン RS25NP 252 Link
10 YQC1240 1 BKT BKT
11 YQC1250 1 PLATE プレート
12 GVC0320 2 COLLAR カラー
13 GVC4031 1 BKT BKT
14 GVC4051 1 SHAFT シャフト
15 A4095A 1 ENCODER エンコーダ LBJ7002000
16 K1012T 1 COUPLING カップリング ARM075゚6-゚6
17 H4451A 2 BEARING ベアリング LF1680ZZ
18 S1025A 2 CIR-CLIP サークリップ STEW7
19 S3033A 1 SPROCKET スプロケット RS25-13T-1Type
20 MQC2200 1 DOG ドッグ
21 GQC7020 2 BKT BKT
22 IQC6062 2 NUT ナット
23 S4040Z 2
SENSOR, PHOTO
センサ フォト EE-SPX406-W2A
24 MQC1420 1 PLATE プレート
25 MQC2111 1 BKT BKT
26 GVC1141 1 DOG ドッグ
27 GVC1151 1 DOG ドッグ
28 GVC1160 1 NUT ナット
29 IQC6072 2 NUT ナット
30 H5297A
BOLT, HEX SOCKET
ボルト 六角穴
M5X8L
31 H5298A
BOLT, HEX SOCKET
ボルト 六角穴
M5X10L
32 H5299A BOLT, HEX SOCKET ボルト 六角穴 M5X12L
33 H5300A BOLT, HEX SOCKET
ボルト 六角穴
M5X15L
34 .
BOLT, HEX SOCKET
ボルト 六角穴
M6X5L
35 H5319H
BOLT, HEX SOCKET
ボルト 六角穴
M6X8L
36 H5320A
BOLT, HEX SOCKET
ボルト 六角穴
M6X10L
37 W1021A
WASHER, LOCK
ワッシャ スプリング 3M/M
CP-65E PARTS LIST ver07
42 - 2
42.アウトコンベア(HELPS)(オプション)(YQC)
42.Out conveyor(HELPS)(Option)(YQC)

42.アウトコンベア(HELPS)(オプション)(YQC)
42.Out conveyor(HELPS)(Option)(YQC)
番号 図番 & コード番号 個数 品名 規格 備考
No. Drg.No. & Code No. QTY Description Rating Remarks
38 W1022A
WASHER, LOCK
ワッシャ スプリング 4M/M
39 W1023A
WASHER, LOCK
ワッシャ スプリング 5M/M
40 W1024A
WASHER, LOCK
ワッシャ スプリング 6M/M
41 W1044A
WASHER, FLAT
ワッシャ 平
4W-5
42 W1045A
WASHER, FLAT
ワッシャ 平
4W-6
44 K5208A
SCREW, TRUSS
小ネジ トラス M4X6L
45 K5178T
SCREW, C/R PAN
小ネジ 十穴鍋
M3X12L
46 H5332A
BOLT, HEX SOCKET
ボルト 六角穴
M6X50L
47 GVC4070 1 SPASER スペーサ
48 MQC5101 1 BKT, SENSOR BKT センサ
49 S4040X 2
SENSOR, PHOTO
センサ フォト EE-SPX306-W2A
50 K5177A
SCREW, C/R PAN
小ネジ 十穴鍋
M2.5X14L ・
CP-65E PARTS LIST ver07
42 - 3
42.アウトコンベア(HELPS)(オプション)(YQC)
42.Out conveyor(HELPS)(Option)(YQC)