Spec of AX-3 AX-5 June 2005 LR - 第35页
System Tree 33 of 34 PA 2100/** AX Software release incl. AX Documentation A END PA 1120/02 AX-3 Base PA 2280/** PPS-PRO Front-end PA 2284/xx A-Series optimizer/balancer module PA 2090/62 SVS Pro AX EUR/APR or PA 2090/64…

System Tree
32 of 34
5.0 AX-3/AX-5
System tree
PA 1120/02
AX-3 Base
PA 1121/02
AX-5 Base
PA 1122/00
AX-3 Board support
PA 1122/50
AX-5 Board support
PA 2108/00
AX-5 2nd UI Monitor
PA 1123/00
AX Board support
preparation kit
PA 2875/00
AX Safety cap
PA 1118/15
AX Standard placement
robot
PA 1122/30
AX Board support strip
PA 1118/00
AX Compact placement
robot
PA 1865/00
AX Component Vision
PA 1800/00
AX Placement controller
PA 28/00/00
AX Placement head
PA 2770/00
AX Toolbit exchange unit
PA 2771/xx
AX Nozzles
PA 2632/05
A-Series feeder trolley
PA 2631/10
FCM II Trolley for AX
PA 2632/10
A-Series trolley
upgrade air
9466 918 17031
Feeder position security
system
PA 2648/xx
Twin Bulk Feeder
PA 2654/xx
Tape Feeder ITF-2
PA 2657/00
Twin Tape Feeder 8mm
PA 2632/50
AX Trolley lift cover
A

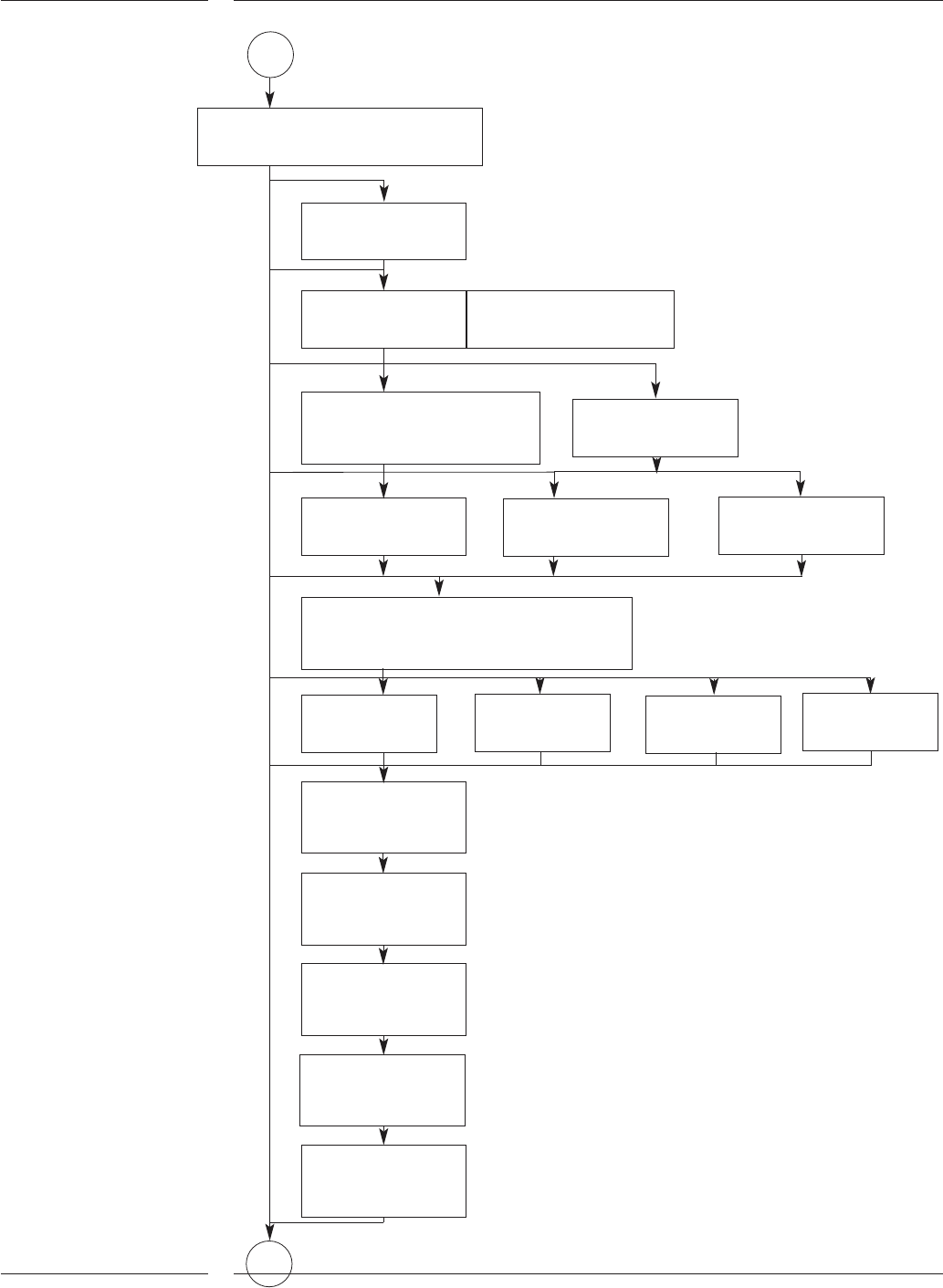
System Tree
33 of 34
PA 2100/**
AX Software release incl. AX Documentation
A
END
PA 1120/02
AX-3 Base
PA 2280/**
PPS-PRO Front-end
PA 2284/xx
A-Series optimizer/balancer
module
PA 2090/62 SVS Pro AX EUR/APR or
PA 2090/64 SVS Pro AX USA
and/or
PA 2090/21 SVS Pro AX LU
PA 2090/10
FCM II trolley upgrade
for SVS Pro
PA 3010/10
Board traceability
PA 3010/20
Batch traceability
PA 2102/00 AX BTCO Key and/or
PA 2102/05 AX Multilanguage key and/or
PA 2102/10 AX Transport R - L key and/or
PA 2102/20 AX Program editor key and/or
PA 2601/01
ITF2 Tape Loading
Unit
PA 2849/30
ITF Analysis &
repair tool
PA 2602/01
Feeder Storage
Cart
9466 920 08361
Small Feeder
Storage Cart
PA 2876/00
AX Calibration set
PA 2876/15
AX 1st level spares kit
PA 2876/40
AX Configuration lift
PA 2876/25
AX Installation tooling
PA 3400/**
AX Documentation ML
(operating manual only)
PA 3020/10
AX Data interface
**: Check for latest version
xx: Multiple numbers available

34 of 34