N7205A119B - 第135页
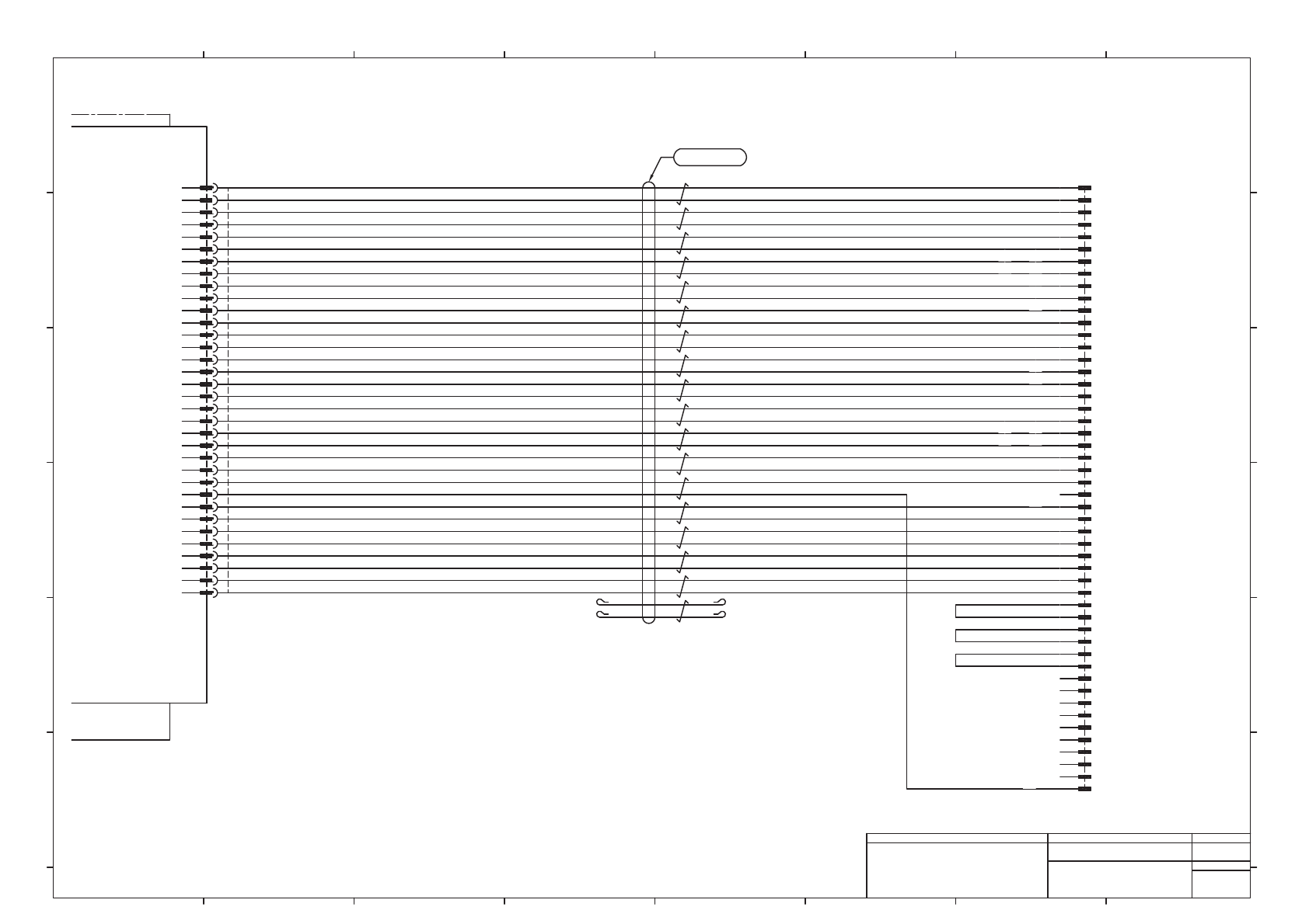
To Right Side Machine -K311B PNF0C2 SIO Board #2 Note1) Connector Pin arrangement is not sequential. +A11B Power Unit #2(Bst) JST EXR_K311B PUDP-34V-S 1 2 3 4 5 6 7 8 9 10 11 12 13 14 15 16 17 18 19 20 21 22 23 24 25 26 …

To
Left Side Machine
-K311A
PNF0C2
SIO Board #1
Note1) Connector Pin arrangement is not sequential.
1
2
3
4
5
6
7
8
9
10
11
12
13
14
15
16
17
18
19
20
21
22
23
24
25
26
27
28
29
30
31
32
33
34
V24(M)
GND(M)
V24(M)
GND(M)
V24(C)
GND(C)
IN220
IN221
OUT220
OUT221
OUT222
OUT036
D+MAIN
D-MAIN
OUT223
OUT224
OUT225
OUT037
D+SUB
D-SUB
IN222
IN223
OUT226
OUT227
IN207
+24V(C)
GND(C)
IN117
V24XLA
G24XLA
OPENLA
24V_CN3K121
24GND_CN3K121
RLL
CNEXL
+A11A
Power Unit #1(Ast)
JST
EXL_K311A
PUDP-34V-S
1
2
3
4
5
6
7
8
9
10
11
12
13
14
15
16
17
18
19
20
21
22
23
24
25
26
27
28
29
30
31
32
33
34
MTKC002532AE
UL1007 24AWG BU BU
UL1007 24AWG BU BU
LB/WH
LB
PK/WH
PK
LG/WH
LG
VT/WH
VT
OG/WH
OG
GY/WH
GY
BU/WH
BU
BN/WH
BN
YE/WH
YE
GN/WH
GN
BK/WH
BK
RD/WH
RD
GY/RD
GY/BK
BU/RD
BU/BK
BN/RD
BN/BK
YE/RD
YE/BK
GN/RD
GN/BK
WH/BK
WH
UL1007 24AWG BU BU
2464C(BPF)VVP AWG#24×18P-B
A7
3
A8
3
B1
3
B2
3
B3
3
C1
3
C3
3
D4
3
D5
3
D8
3
D1
3
MOLEX
CNEXL
51238-5011
E2
E1
A10
E3
E4
D3
A9
E5
E6
E7
E10
D10
E8
D8
D7
D6
A8
A7
C6
C5
C4
C1
C3
C2
B6
B5
B4
B1
B3
B2
D5
D4
A6
A5
A4
A3
A2
A1
Note1)
D1
D9
D2
C9
C8
C7
B10
B9
B8
B7
C10
E9
5 4
C2
3
D10
5
Panasonic Factory Solutions Co.,Ltd. パナソニック ファクトリーソリューションズ株式会社
Name
Drawing No.
Loc. No.
F4K1020-05A
1
2 3 4 5 6 7 8
A
B
C
D
E
F
1 2 3 4 5 6 7 8
A
B
C
D
E
F
Page. No.
Main Body Wiring (NPM-DX)
(Left Extension Conveyor I/F)
MTKA001071+077AF
P077

To
Right Side Machine
-K311B
PNF0C2
SIO Board #2
Note1) Connector Pin arrangement is not sequential.
+A11B
Power Unit #2(Bst)
JST
EXR_K311B
PUDP-34V-S
1
2
3
4
5
6
7
8
9
10
11
12
13
14
15
16
17
18
19
20
21
22
23
24
25
26
27
28
29
30
31
32
33
34
MTKC002533AE
UL1007 24AWG BU BU
UL1007 24AWG BU BU
LB/WH
LB
PK/WH
PK
LG/WH
LG
VT/WH
VT
OG/WH
OG
GY/WH
GY
BU/WH
BU
BN/WH
BN
YE/WH
YE
GN/WH
GN
BK/WH
BK
RD/WH
RD
GY/RD
GY/BK
BU/RD
BU/BK
BN/RD
BN/BK
YE/RD
YE/BK
GN/RD
GN/BK
WH/BK
WH
2464C(BPF)VVP AWG#24×18P-B
V24(M)
GND(M)
V24(M)
GND(M)
V24(C)
GND(C)
IN720
IN721
OUT720
OUT721
OUT722
OUT436
D+MAIN
D-MAIN
OUT723
OUT724
OUT725
OUT437
D+SUB
D-SUB
IN722
IN723
OUT726
OUT727
IN707
+24V(C)
GND(C)
IN517
V24XRB
G24XRB
OPENRB
24V_CN2K121
24GND_CN2K121
RLR
CNEXR
UL1007 24AWG BU BU
1
2
3
4
5
6
7
8
9
10
11
12
13
14
15
16
17
18
19
20
21
22
23
24
25
26
27
28
29
30
31
32
33
34
+24V
3
GND(C)
3
D4
4
D5
4
B1
3
B2
3
B3
3
C1
3
C2
3
C3
3
A7
4
A8
4
D1
3
D2
3
Note1)
MOLEX
CNEXR
51233-5011
E1
C10
E9
E4
D3
A9
E5
E6
E7
E10
D10
E8
D8
D7
D6
D5
D4
C6
C5
C4
C1
C3
C2
B6
B5
B4
B1
B3
B2
A8
A7
A6
A5
A4
A3
A2
A1
C8
C7
B10
B9
B8
B7
E2
A10
E3
D1
D9
D2
C9
5 4
A7
3
A8
3
D4
3
D5
3
D10
5
Panasonic Factory Solutions Co.,Ltd. パナソニック ファクトリーソリューションズ株式会社
Name
Drawing No.
Loc. No.
F4K1020-05A
1
2 3 4 5 6 7 8
A
B
C
D
E
F
1 2 3 4 5 6 7 8
A
B
C
D
E
F
Page. No.
Main Body Wiring (NPM-DX)
(Right Extension Conveyor I/F)
MTKA001071+078AF
P078

Left Side
Transportation Opening
Sensor : Ast (Projection)
Left Side
Transportation Opening
Sensor : Ast (Receive)
-B1046T
E3ZS-T81A-1
BN
PK
BU
OMRON
-B1046
E3ZS-T81A-1
BN
PK
BK
BU
OMRON
BK/WH
BK
RD/WH
RD
2464C(BPF)VVP AWG#24×2P-B
AMP
B1047TP
177908-1
4
3
2
1
AMP
B1047TR
177900-1
4
3
2
1
AMP
B1047P
177908-1
4
3
2
1
AMP
B1047R
177900-1
4
3
2
1
AMP
OSP_K323A
177900-1
4
3
2
1
AMP
OSR_K323A
177900-1
4
3
2
1
1
2
3
4
V24XRA
G24XRA
G24XRA
V24XRA
CNOSP
-K323A
PDG14040A
1
2
3
4
V24XRA
G24XRA
OPENRA
V24XRA
CNOSR
MTKC002535AC
Right Side
Transportation Opening
Sensor :
A st (Projection)
Right Side
Transportation Opening
Sensor : Ast (Receive)
-B1047T
E3ZS-T81A-1
BN
PK
BU
OMRON
-B1047
E3ZS-T81A-1
BN
PK
BK
BU
OMRON
AMP
B1046TP
177908-1
4
3
2
1
AMP
B1046TR
177900-1
4
3
2
1
AMP
B1046P
177908-1
4
3
2
1
AMP
B1046R
177900-1
4
3
2
1
AMP
OSP_K324A
177900-1
4
3
2
1
AMP
OSR_K324A
177900-1
4
3
2
1
1
2
3
4
V24XLA
G24XLA
G24XLA
V24XLA
CNOSP
-K324A
PDG14040A
1
2
3
4
V24XLA
G24XLA
OPENLA
V24XLA
CNOSR
BK/WH
BK
RD/WH
RD
2464C(BPF)VVP AWG#24×2P-B
MTKC002534AC
BK/WH
BK
RD/WH
RD
2464C(BPF)VVP AWG#24×2P-OR
MTKC002536AC
BK/WH
BK
RD/WH
RD
2464C(BPF)VVP AWG#24×2P-OR
MTKC002537AD
CN Board
: Transfer #1(AR)
CN Board
: Transfer #2(AF)
OSPK323A
1
OSRK323A
1
OSPK324A
1
OSRK324A
1
2 1
2 1
2 1
2464-1061/ⅡA(PF)LF OG 2P×24AWG
2
2464-1061/ⅡA(PF)LF OG 2P×24AWG
2
2464-1061/ⅡA(PF)LF OG 2P×24AWG
2
2464-1061/ⅡA(PF)LF OG 2P×24AWG
2
2
2
3 2 1
Panasonic Factory Solutions Co.,Ltd. パナソニック ファクトリーソリューションズ株式会社
Name
Drawing No.
Loc. No.
F4K1020-05A
1
2 3 4 5 6 7 8
A
B
C
D
E
F
1 2 3 4 5 6 7 8
A
B
C
D
E
F
Page. No.
Main Body Wiring (NPM-DX)
(Transportation Opening Sensor : Ast)
MTKA001071+079AD
P079