N7205A119B - 第35页
UL1007 20AWG BU UL1007 20AWG BU UL1007 16AWG BU BU UL1007 16AWG BU BU UL1007 16AWG BU BU UL1007 16AWG BU BU CP30-BA 1P 1-F 10A Mitsubishi Electric 1 1 2 2 -F126 2aF126 FK1.25-4 JST FK2-4 JST 1aF126 CP30-BA 1P 1-F 10A Mit…

-K215
1
3
5
2
4
6
SD-Q11 DC24V1b
Mitsubishi Electric
21 22
A1 A2
2aK215
FK2-M3
JST
4aK215
FK1.25-M3
6aK215
FK1.25-M3
JST
1aK215
FK2-M3
3aK215
A1aK215 A2aK215
5aK215
-K311
PNF0C2
SIO Board
-K216
1
3
5
2
4
6
SD-Q11 DC24V1b
Mitsubishi Electric
21 22
A1 A2
2aK216
FK2-M3
JST
4aK216
FK1.25-M3
6aK216
FK1.25-M3
JST
1aK216
FK2-M3
3aK216
A1aK216 A2aK216
5aK216
1bK215
1bK216
6bK215
6bK216
UL1007 20AWG BU
UL1007 20AWG BU BU
UL1007 20AWG BU
UL1007 20AWG BU BU
UL1007 20AWG BU BU
UL1007 20AWG BU BU
UL1007 20AWG BU BU
UL1007 20AWG BU
JST
HPF_K311
PAP-07V-S
7
6
5
4
3
2
1
JST
HPONF_K311
XHP-5
5
4
3
2
1
JST
HPR_K311
PAP-07V-S
7
6
5
4
3
2
1
JST
HPONR_K311
XHP-5
5
4
3
2
1
MTKC001092AC
4bK216
22aK215 21aK215
22aK216 21aK216
UL1007 22AWG BU BU
UL1007 22AWG BU BU
CNHPF
24V/48VIN_F
N.C.
24V/48VOUT_F
1
2
3
N.C.
24/48GND
4
5
6
7
24/48GND
N.C.
UL1007 22AWG BU
CNHPONF
24VOUT
OUT_PW_ON_F
IN_WELD_F
1
2
3
N.C.
24VOUT
4
5
UL1007 22AWG BU BU
UL1007 22AWG BU BU
UL1007 22AWG BU BU
UL1007 22AWG BU BU
7
24/48GND
CNHPONR
24VOUT
OUT_PW_ON_R
IN_WELD_R
1
2
3
N.C.
24VOUT
4
5
UL1007 22AWG BU
UL1007 22AWG BU
UL1007 22AWG BU
UL1007 22AWG BU
UL1007 22AWG BU
UL1007 22AWG BU
UL1007 22AWG BU
BU
BU
BU
BU
BU
BU
24V/48VIN_R
N.C.
24V/48VOUT_R
1
2
3
N.C.
24/48GND
4
5
6
24/48GND
N.C.
CNHPR
MOLEX
HFPW
5559-14P-210
14
13
12
11
10
9
8
7
6
5
4
3
2
1
MOLEX
HRPW
5559-14P-210
14
13
12
11
10
9
8
7
6
5
4
3
2
1
UL1007 22AWG BU
UL1007 22AWG BU BU
UL1007 22AWG BU BU
BU
UL1007 22AWG BU BU
UL1007 22AWG BU BU
UL1007 22AWG BU BU
UL1007 18AWG BU
BU
UL1007 18AWG BU
UL1007 18AWG BU
UL1007 18AWG BU
MOLEX
24V_K311
5557-06R-210
6
5
4
3
2
1
24VIN P006-7C
24GND P006-5F
BU
CN24V
24VIN
1
2
3
24GND
4
5
6
24VIN
24GND
24VIN
24GND
UL1007 22AWG BU
-K313
CN Board : Safety
JST
S24V_K313
PAP-04V-S
4
3
2
1
MTKC001078AE
UL1007 18AWG BU
24V2 P006-5F
24GND2 P006-5F
UL1007 22AWG BU BU
UL1007 22AWG BU
BU
UL1007 22AWG BU BU
UL1007 18AWG BU BU
PDG14042A
CNS24V
S24V
S24GND
1
2
3
4
CN24IN
24VOUT
24GND
1
2
S24V
S24GND
5
24GND
3
UL1007 18AWG BU BU
N.C.
4
MOLEX
24IN_K313
5557-04R-210
4
3
2
1
To Head Power(Front)
To Head Power(Rear)
5
MTKC001077AE
5
MTKC001076AE
2aF122-1 P008-7C
DX211-3a P008-7C
2aF122-2 P008-7C
DX211-3b P008-7C
2bF122 P008-7C
DX211-4 P008-7C
2aF123-1 P008-7C
EX211-3a P008-7D
2aF123-2 P008-7D
EX211-3b P008-7D
2bF123 P008-7D
EX211-4 P008-7D
4
HFPW-2 P006-7A
UL1007 16AWG BU BU
HFPW-6 P006-7A
MTKC006122AB
3
4
4
4
UL1007 16AWG BU
UL1007 16AWG BU
BU
UL1007 16AWG BU
UL1007 16AWG BU
BU
MTKC001093AC
4
UL1007 16AWG BU
3
MTKC006123AB
UL1007 20AWG BU
UL1007 20AWG BU BU
UL1007 20AWG BU
UL1007 20AWG BU BU
UL1007 20AWG BU BU
UL1007 20AWG BU BU
UL1007 20AWG BU BU
UL1007 20AWG BU
UL1007 22AWG BU
UL1007 22AWG BU BU
UL1007 22AWG BU BU
BU
UL1007 22AWG BU BU
UL1007 22AWG BU BU
UL1007 22AWG BU BU
4
4
HRPW-2 P006-7B
HRPW-6 P006-7B
HRPW-11 P006-7C
HPR-5 P006-7C
4
MOLEX
FANGP
5559-04P-210
4
3
2
1
UL1007 20AWG BU BU
UL1007 20AWG BU BU
4
UL1007 22AWG
BU
IN136/536 P005-6E
24V1 P006-7C
24G2 P008-1C
24G1 P008-1C
1aK215 P006-7A
1aK216 P006-7C
HPF-5 P006-7B
HFPW-11 P006-7B
4
4
4
UL1007 22AWG BU
UL1007 22AWG BU
UL1007 22AWG BU
(NPM DX)
4
3
3
3
5 4
5 4
Panasonic Factory Solutions Co.,Ltd. パナソニック ファクトリーソリューションズ株式会社
Name
Drawing No.
Loc. No.
F4K1020-05A
1
2 3 4 5 6 7 8
A
B
C
D
E
F
1 2 3 4 5 6 7 8
A
B
C
D
E
F
Page. No.
Power Unit (NPM X)
Head Power Supply
MTKA001073+007AF
P007

UL1007 20AWG BU
UL1007 20AWG BU UL1007 16AWG BU BU
UL1007 16AWG BU BU
UL1007 16AWG BU BU
UL1007 16AWG BU BU
CP30-BA 1P 1-F 10A
Mitsubishi Electric
1 1 2 2
-F126
2aF126
FK1.25-4
JST
FK2-4
JST
1aF126
CP30-BA 1P 1-F 10A
Mitsubishi Electric
1 1 2 2
-F127
2aF127
FK1.25-4
JST
FK2-4
JST
1aF127
UL1007 16AWG BU BU
UL1007 16AWG BU BU
BU
UL1007 20AWG BU BU
UL1007 20AWG BU BU
UL1007 20AWG BU BU
UL1007 20AWG BU BU
UL1007 20AWG BU BU
BU
UL1007 20AWG BU BU
To
Cart
(Front)
To
Cart
(Rear)
MTKC001073AC
MTKC001074AE
+V3aT111 P006-5E
-V3aT111 P006-5E
AMP
CARTR
177900-1
4
3
2
1
AMP
CARTP
177908-1
4
3
2
1
R1.25-4
JST
FGCF2
UL1007 18AWG BK BK
R1.25-4
JST
FGCR2
UL1007 18AWG BK BK
AMP
CARTP
177908-1
4
3
2
1
(*1)
(*1)
MTKC001073** Cable Connection for Type 2 Dummy
R-CART
F-CART
5
3
UL1007 18AWG BU
UL1007 18AWG BU
AMP
X211
1827691-2
B4
B3
B2
B1
C1
C2
C3
C4
F4
F3
F2
F1
D4
D3
D2
D1
E1
E2
E3
E4
AMP
FX211
1-178128-4
4
3
2
1
AMP
AX211
1-178128-4
4
3
2
1
AMP
BX211
1-178128-4
4
3
2
1
AMP
DX211
1-178128-4
4
3
2
1
AMP
EX211
1-178128-4
4
3
2
1
UL1015 14AWG BU BU
UL1015 14AWG BU BU
UL1015 14AWG BU BU
UL1015 14AWG BU BU
UL1007 22AWG BU
UL1007 22AWG BU
UL1007 22AWG BU
UL1007 22AWG BU
To
Multi Recognition Camera
(Front)
To
Multi Recognition Camera
(Rear)
R1.25-4
JST
FGLC1
R1.25-4
JST
FGLC2
MOLEX
MCFP
5559-06P-210
6
5
4
3
2
1
MOLEX
MCRP
5559-06P-210
6
5
4
3
2
1
CP30-BA 1P 1-F 5A
Mitsubishi Electric
1 1 2 2
-F121
2aF121
FK1.25-4
JST
FK1.25-4
JST
1aF121
CP30-BA 1P 1-F 5A
Mitsubishi Electric
1 1 2
-F122
2aF122
FK1.25-4
JST
FK1.25-4
JST
1aF122
UL1007 18AWG BK
BU
BK
BU BU
BU
UL1007 22AWG BU BU
BU
UL1007 22AWG BU BU
UL1007 22AWG BU BU
BU
UL1007 18AWG BK
UL1007 22AWG BU BU
2aF123
FK1.25-4
JST
FK1.25-4
JST
1aF123
CP30-BA 1P 1-F 5A
Mitsubishi Electric
1 1 2
-F123
2bF122
BK
2bF123
2bF121
UL1007 22AWG BU
UL1007 22AWG BU
BU
UL1007 22AWG BU BU
UL1007 22AWG BU BU
BU
UL1007 22AWG BU BU
UL1007 22AWG BU BU
UL1007 22AWG BU
UL1007 22AWG BU
BU
UL1007 22AWG BU BU
UL1007 22AWG BU BU
BU
UL1007 22AWG BU BU
UL1007 22AWG BU BU
UL1007 18AWG BU BU
BU
+V3bT111 P006-5E
-V3bT111 P006-5F
MTKC001079AE
MTKC001080AF
A4
A3
A2
A1
MTKC001081AD
R-LED
F-LED
M-CAMERA
5
5
5
24G2 P007-1A
24G1 P007-1A
4
AMP
CAF24VP
177909-1
6
5
4
3
2
1
AMP
CAR24VP
177909-1
6
5
4
3
2
1
3
1827691-3
3
4
2aF123-1 P007-3D
2aF123-2 P007-3E
2bF123 P007-3E
EX211-3a P007-3D
EX211-3b P007-3E
EX211-4 P007-3E
2aF122-1 P007-3B
2aF122-2 P007-3B
2bF122 P007-3B
DX211-3a P007-3B
DX211-3b P007-3B
DX211-4 P007-3B
4
(NPM DX)
4
3
3
3
Panasonic Factory Solutions Co.,Ltd. パナソニック ファクトリーソリューションズ株式会社
Name
Drawing No.
Loc. No.
F4K1020-05A
1
2 3 4 5 6 7 8
A
B
C
D
E
F
1 2 3 4 5 6 7 8
A
B
C
D
E
F
Page. No.
Power Unit (NPM X)
LED Contol Board & Multi Camera
MTKA001073+008AF
P008

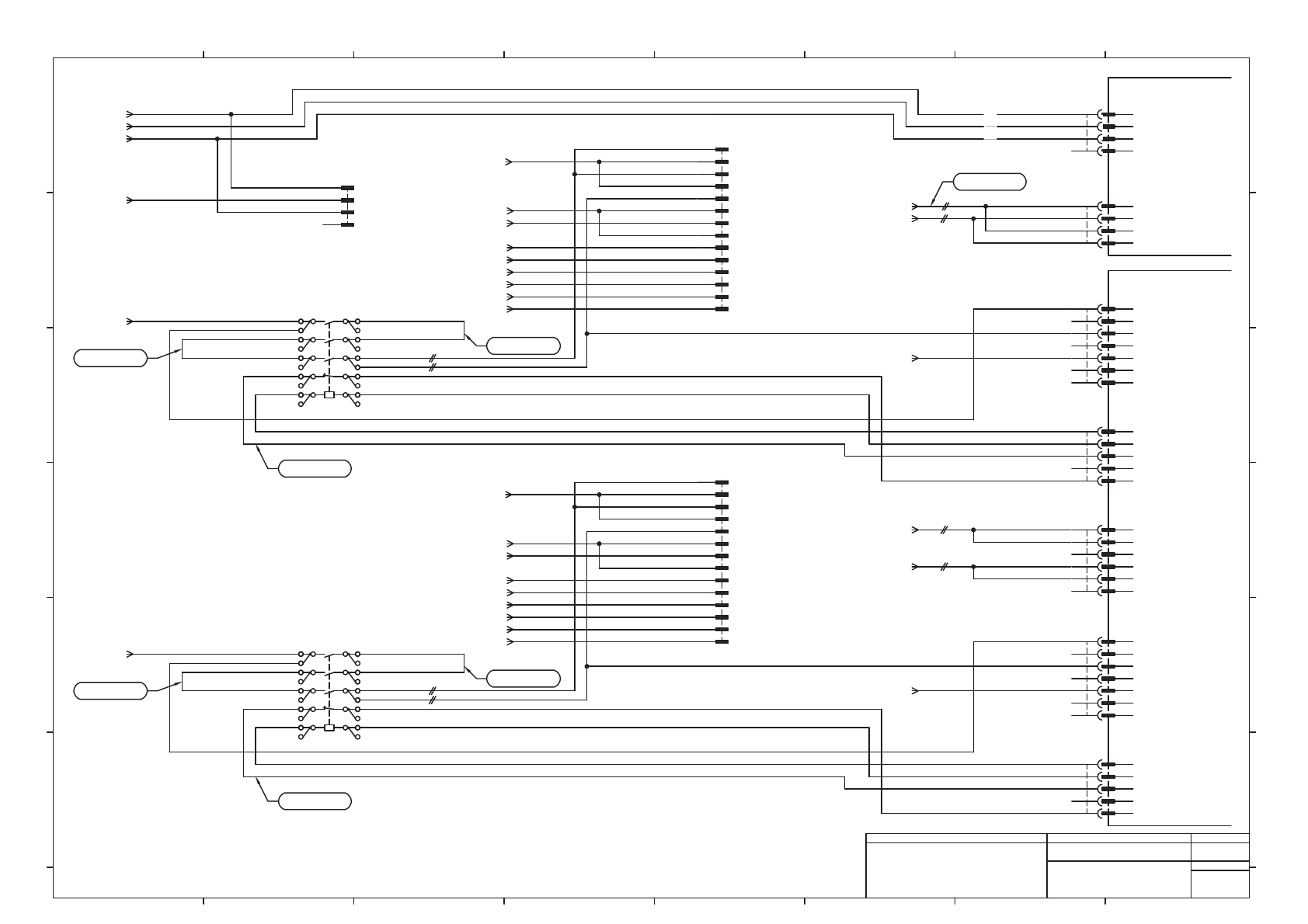
CNSB1
SIO Board
S24V
S24GND
1
2
3
OUT045COM
4
5
6
-K311
OUT044
OUT044COM
OUT045
IN200/600
7
8
IN204/604
9
10
11
IN201/601
IN202/602
IN203/603
IN205/605
12
13
IN303/703
14
15
16
IN300/700
IN301/701
IN302/702
IN304/704
17
18
OUT034/434
19
20
21
IN305/705
OUT033/433
OUT033/433COM
24V_CN2K121
22
23
OUT035/435
24GND_CN2K121
24
25
RLP
26
27
28
RLR
24V_CN3K121
24GND_CN3K121
CNSB2
IN040/440
IN041/441
1
2
3
IN045/445
4
5
6
IN042/442
IN043/443
IN044/444
IN046/446
7
8
S24V
9
10
11
IN047/447
IN140/540
IN141/541
S24GND
12
13
OUT041 P_ON2
14
15
16
OUT040 P_ON1
OUT040 P_ON2
OUT041 P_ON1
OUT042_SR_RST1
17
18
19
20
SR_RST1_COM
OUT043_SR_RST2
SR_RST2_COM
CN Board : Safety
-K313
1
2
3
4
5
6
7
8
9
10
11
12
13
14
15
16
17
18
19
20
21
22
23
24
25
26
27
28
1
2
3
4
5
6
7
8
9
10
11
12
13
14
15
16
17
18
19
20
CNSB1
CNSB2
S24V
S24GND
OUT045COM
OUT044
OUT044COM
OUT045
IN200/600
IN204/604
IN201/601
IN202/602
IN203/603
IN205/605
IN303/703
IN300/700
IN301/701
IN302/702
IN304/704
OUT034/434
IN305/705
OUT033/433
OUT033/433COM
24V_CN2K121
OUT035/435
24GND_CN2K121
RLL
RLR
24V_CN3K121
24GND_CN3K121
IN040/440
IN041/441
IN045/445
IN042/442
IN043/443
IN044/444
IN046/446
S24V
IN047/447
IN140/540
IN141/541
S24GND
OUT041 P_ON2
OUT040 P_ON1
OUT040 P_ON2
OUT041 P_ON1
T0
Si12
T0
Si13
JST
SB1_K311
PUDP-28V-S
1
2
3
4
5
6
7
8
9
10
11
12
13
14
15
16
17
18
19
20
21
22
23
24
25
26
27
28
JST
SB2_K311
PUDP-20V-S
1
2
3
4
5
6
7
8
9
10
11
12
13
14
15
16
17
18
19
20
JST
SB1_K313
PUDP-28V-S
25
24
23
22
21
20
19
18
17
16
15
14
13
12
11
10
9
8
7
6
5
4
3
2
1
28
27
26
JST
SB2_K313
PUDP-20V-S
20
19
18
17
16
15
14
13
12
11
10
9
8
7
6
5
4
3
2
1
UL1007 24AWG BU BU
BU
UL1007 24AWG BU
UL1007 24AWG BU BU
BU
UL1007 24AWG BU
UL1007 24AWG BU BU
BU
UL1007 24AWG BU
UL1007 24AWG BU BU
BU
UL1007 24AWG BU
UL1007 24AWG BU BU
BU
UL1007 24AWG BU
UL1007 24AWG BU BU
BU
UL1007 24AWG BU
UL1007 24AWG BU BU
BU
UL1007 24AWG BU
UL1007 24AWG BU BU
BU
UL1007 24AWG BU
UL1007 24AWG BU BU
BU
UL1007 24AWG BU
UL1007 24AWG BU BU
BU
UL1007 24AWG BU
UL1007 24AWG BU BU
BU
UL1007 24AWG BU
UL1007 24AWG BU BU
BU
UL1007 24AWG BU
UL1007 24AWG BU BU
BU
UL1007 24AWG BU
UL1007 24AWG BU BU
BU
UL1007 24AWG BU
UL1007 24AWG BU BU
BU
UL1007 24AWG BU
UL1007 24AWG BU BU
BU
UL1007 24AWG BU
UL1007 24AWG BU BU
BU
UL1007 24AWG BU
UL1007 24AWG BU BU
BU
UL1007 24AWG BU
UL1007 24AWG BU BU
BU
UL1007 24AWG BU
UL1007 24AWG BU BU
BU
UL1007 24AWG BU
UL1007 24AWG BU BU
BU
UL1007 24AWG BU
UL1007 24AWG BU BU
BU
UL1007 24AWG BU
UL1007 24AWG BU BU
BU
UL1007 24AWG BU
UL1007 24AWG BU BU
BU
UL1007 24AWG BU
MTKC001097AC
MTKC001098AC
PNF0C2
PDG14042A
2
2
2
(NPM DX)
3
ILK
4
Panasonic Factory Solutions Co.,Ltd. パナソニック ファクトリーソリューションズ株式会社
Name
Drawing No.
Loc. No.
F4K1020-05A
1
2 3 4 5 6 7 8
A
B
C
D
E
F
1 2 3 4 5 6 7 8
A
B
C
D
E
F
Page. No.
Power Unit (NPM X)
SIO Board - Safety Board Connection
MTKA001073+009AE
P009