N7205A119B - 第44页
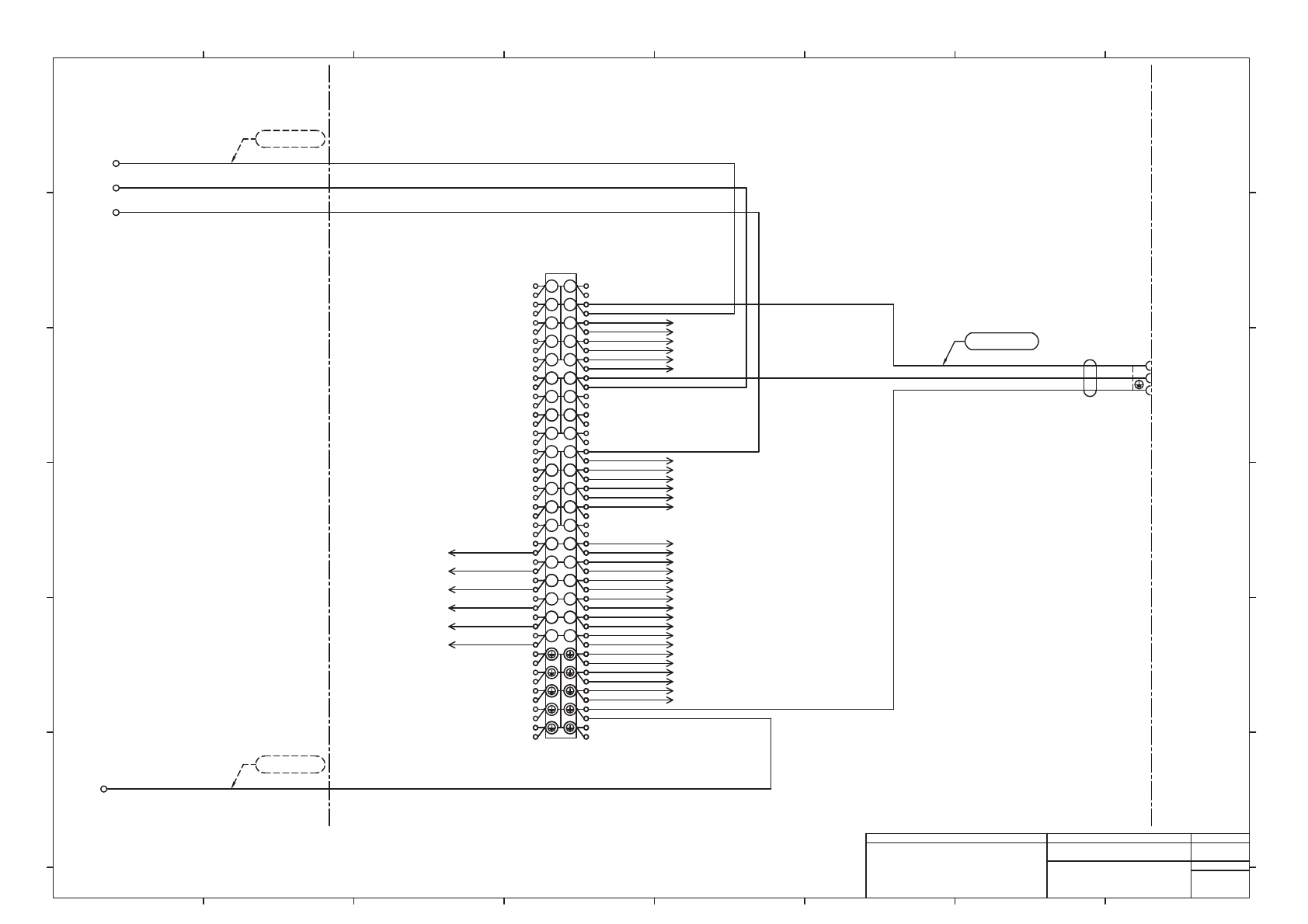
(1.0mm2-3C) 1 W CPUAC S8G0307 BU BN GN/YE Kawasaki Electric Wire To CPU Box MTKC000686AD L11c3X1A AI1-12RD L31c2X1A AI1-12RD Ec1X1A AI2.5-12BU PHOENIX CONTACT L111bX1A L211bX1A L311bX1A L11c4X1A L31c3X1A L111cX1A AI2.5-1…

3~200V
-X111A
CPUAC
XAK506
XAK502
XAK501
XAK508
XAK504
XAK503
To CPU Box
To AFYS-Axis Motor Driver
To AFYM-Axis Motor Driver
To AFX-Axis Motor Driver
To ARYS-Axis Motor Driver
To ARYM-Axis Motor Driver
To ARX-Axis Motor Driver
1
Panasonic Factory Solutions Co.,Ltd. パナソニック ファクトリーソリューションズ株式会社
Name
Drawing No.
Loc. No.
F4K1020-05A
1
2 3 4 5 6 7 8
A
B
C
D
E
F
1 2 3 4 5 6 7 8
A
B
C
D
E
F
Page. No.
Power Unit Ast (NPM-DX)
Block Diagram
MTKA001088+002AB
P002

(1.0mm2-3C)
1
W
CPUAC
S8G0307
BU
BN
GN/YE
Kawasaki Electric Wire
To
CPU Box
MTKC000686AD
L11c3X1A
AI1-12RD
L31c2X1A
AI1-12RD
Ec1X1A
AI2.5-12BU
PHOENIX CONTACT
L111bX1A
L211bX1A
L311bX1A
L11c4X1A
L31c3X1A
L111cX1A
AI2.5-12BU
PHOENIX CONTACT
L211cX1A
L311cX1A
Ec2X1A
Ec3X1A
L111dX1A
L211dX1A
L311dX1A
L11c5X1A
L31c4X1A
L11d3X1A
L31d2X1A
Ed1X1A
L112bX1A
L212bX1A
L312bX1A
L112cX1A
L212cX1A
L312cX1A
Ed2X1A
L11d4X1A
L31d3X1A
L112dX1A
L212dX1A
L312dX1A
Ed3X1A
L11d5X1A
L31d4X1A
L21c1X1A
L11c2X1A
AI1.5-12BK
PHOENIX CONTACT
Ec4X1A
AI1.5-12BK
L11c3X1 P004-2B
L11d3X1 P005-2B
L11c4X1 P004-2C
L11d4X1 P005-2C
L11c5X1 P004-2E
L11d5X1 P005-2E
L31c2X1 P004-2B
L31d2X1 P005-2B
L31c3X1 P004-2C
L31c2X1 P005-2C
L31d2X1 P004-2E
L31c3X1 P005-2E
L111cX1 P004-2C
L111dX1 P004-2E
L112cX1 P005-2C
L112dX1 P005-2E
L211cX1 P004-2C
L211dX1 P004-2E
L212cX1 P005-2C
L212dX1 P005-2E
L311cX1 P004-2C
L311dX1 P004-2E
L312cX1 P005-2C
L312dX1 P005-2E
Ec1X1 P004-2B
Ed1X1 P005-2B
Ec2X1 P004-2D
Ed2X1 P005-2D
Ec3X1 P004-2E
Ed3X1 P005-2E
L111bX1 P004-2A
L112bX1 P005-2A
L211bX1 P004-2B
L212bX1 P005-2B
L311bX1 P004-2B
L312bX1 P005-2B
UL1015 10AWG BK
AC 200V
INPUT
-V001
2aV001
1aV001
FK5.5-5
JST
3aV001
L11d2X1A
AI6-12YE
L21d1X1A
L31d1X1A
AI6-12YE
PHOENIX CONTACT
BK
MTKC002430**
Main Body Wiring : MTKA001071**
-X001
UL1015 10AWG GN/YE GN/YE
MTKC002427**
Ed4X1A
AI6-12YE
E7X001
5.5-S4
JST
4
UL1015 10AWG BK BK
UL1015 10AWG BK BK
PHOENIX CONTACT
L312 L312
L311 L311
L212 L212
L211 L211
L112 L112
L111 L111
L31 L31 L31 L31
L31 L31 L31 L31
L31 L31 L31 L31
L31 L31
L31 L31
L21 L21 L21 L21
L21 L21 L21 L21
L21 L21 L21 L21
L21 L21 L21 L21
L11 L11 L11 L11
L11 L11 L11 L11
L11 L11 L11 L11
L11 L11 L11 L11
L11 L11 L11 L11
TB-X114(Y002825)
-X111
6
5
AI0.75-12GY
6
AI0.75-12GY
Panasonic Factory Solutions Co.,Ltd. パナソニック ファクトリーソリューションズ株式会社
Name
Drawing No.
Loc. No.
F4K1020-05A
1
2 3 4 5 6 7 8
A
B
C
D
E
F
1 2 3 4 5 6 7 8
A
B
C
D
E
F
Page. No.
Power Unit Ast (NPM-DX)
AC200V Input
MTKA001088+003AG
P003

HRZVV-SB-H(c2570) AWG15/4C+AWG19+2C
AWG15
AWG15
R2-4
JST
E1K501
AWG15
AWG19
AWG19
AWG15
To
AFX-Axis
Motor Driver
K501
Note1)
E1K502
R2-4
JST
4XAK502(L2)
5XAK502(L1)
AI2.5-12BU
PHOENIX CONTACT
3XAK502(L3)
2XAK502(L1C)
AI0.75-12GY
1XAK502(L2C)
XAK502
05JFAT-SAXGSA-L
5
4
3
2
1
JST
R5.5-4
JST
FG1K502
4XAK506(L2)
5XAK506(L1)
AI2.5-12BU
PHOENIX CONTACT
3XAK506(L3)
2XAK506(L1C)
AI0.75-12GY
1XAK506(L2C)
XAK506
05JFAT-SAXGSA-L
5
4
3
2
1
JST
E1K506
R2-4
JST
R5.5-4
JST
FG1K501
L111bX1 P003-3D
L211bX1 P003-3D
L311bX1 P003-3E
L11c3X1 P003-5B
L31c2X1 P003-5D
Ec1X1 P003-5E
L111cX1 P003-5D
L211cX1 P003-5D
L311cX1 P003-5E
Ec2X1 P003-5E
L11c4X1 P003-5C
L31c3X1 P003-5D
L111dX1 P003-5D
L211dX1 P003-5D
L311dX1 P003-5E
Ec3X1 P003-5E
L11c5X1 P003-5C
L31c4X1 P003-5D
MTKC000690AE
MTKC000691AE
MTKC000692AE
Note1) Connector Pin arrangement is not sequential.
R5.5-4
JST
FG1K506
AMP
XAK501
1-178128-5
1
2
3
4
5
HRZVV-SB-H(c2570) AWG15/4C+AWG19+2C
AWG15
AWG15
AWG15
AWG19
AWG19
AWG15
HRZVV-SB-H(c2570) AWG15/4C+AWG19+2C
AWG15
AWG15
AWG15
AWG15
AWG19
AWG19
Note1)
Note1)
GN/YE
BU
BN
BK
RD
WH
GN/YE
BU
BN
BK
RD
WH
GN/YE
BU
BN
BK
RD
WH
To
AFYM-Axis
Motor Driver
K502
To
AFYS-Axis
Motor Driver
K506
R5.5-4
JST
FG2K501
R5.5-4
JST
FG2K502
R5.5-4
JST
FG2K506
4
4
4
3
3
5
5
5
Panasonic Factory Solutions Co.,Ltd. パナソニック ファクトリーソリューションズ株式会社
Name
Drawing No.
Loc. No.
F4K1020-05A
1
2 3 4 5 6 7 8
A
B
C
D
E
F
1 2 3 4 5 6 7 8
A
B
C
D
E
F
Page. No.
Power Unit Ast (NPM-DX)
Front Driver Power
MTKA001088+004AF
P004