N7205A119B - 第46页
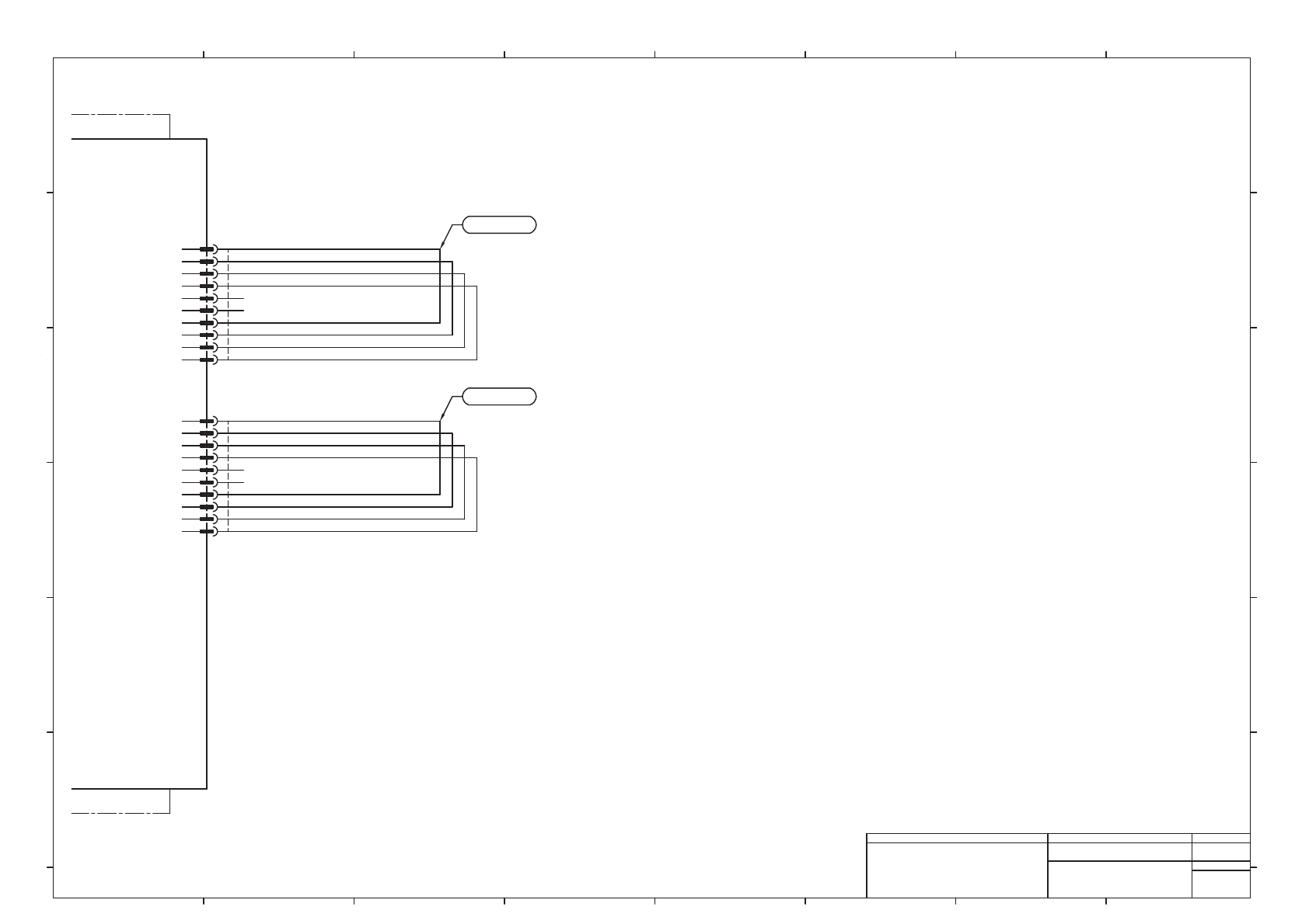
HRZVV-SB-H(c2570) AWG15/4C+AWG19+2C R2-4 JST E1K503 AWG15 AWG15 AWG15 AWG19 AWG19 AWG15 4XAK504(L2) 5XAK504(L1) AI2.5-12BU PHOENIX CONTACT 3XAK504(L3) 2XAK504(L1C) AI0.75-12GY 1XAK504(L2C) 4XAK508(L2) 5XAK508(L1) AI2.5-1…

HRZVV-SB-H(c2570) AWG15/4C+AWG19+2C
AWG15
AWG15
R2-4
JST
E1K501
AWG15
AWG19
AWG19
AWG15
To
AFX-Axis
Motor Driver
K501
Note1)
E1K502
R2-4
JST
4XAK502(L2)
5XAK502(L1)
AI2.5-12BU
PHOENIX CONTACT
3XAK502(L3)
2XAK502(L1C)
AI0.75-12GY
1XAK502(L2C)
XAK502
05JFAT-SAXGSA-L
5
4
3
2
1
JST
R5.5-4
JST
FG1K502
4XAK506(L2)
5XAK506(L1)
AI2.5-12BU
PHOENIX CONTACT
3XAK506(L3)
2XAK506(L1C)
AI0.75-12GY
1XAK506(L2C)
XAK506
05JFAT-SAXGSA-L
5
4
3
2
1
JST
E1K506
R2-4
JST
R5.5-4
JST
FG1K501
L111bX1 P003-3D
L211bX1 P003-3D
L311bX1 P003-3E
L11c3X1 P003-5B
L31c2X1 P003-5D
Ec1X1 P003-5E
L111cX1 P003-5D
L211cX1 P003-5D
L311cX1 P003-5E
Ec2X1 P003-5E
L11c4X1 P003-5C
L31c3X1 P003-5D
L111dX1 P003-5D
L211dX1 P003-5D
L311dX1 P003-5E
Ec3X1 P003-5E
L11c5X1 P003-5C
L31c4X1 P003-5D
MTKC000690AE
MTKC000691AE
MTKC000692AE
Note1) Connector Pin arrangement is not sequential.
R5.5-4
JST
FG1K506
AMP
XAK501
1-178128-5
1
2
3
4
5
HRZVV-SB-H(c2570) AWG15/4C+AWG19+2C
AWG15
AWG15
AWG15
AWG19
AWG19
AWG15
HRZVV-SB-H(c2570) AWG15/4C+AWG19+2C
AWG15
AWG15
AWG15
AWG15
AWG19
AWG19
Note1)
Note1)
GN/YE
BU
BN
BK
RD
WH
GN/YE
BU
BN
BK
RD
WH
GN/YE
BU
BN
BK
RD
WH
To
AFYM-Axis
Motor Driver
K502
To
AFYS-Axis
Motor Driver
K506
R5.5-4
JST
FG2K501
R5.5-4
JST
FG2K502
R5.5-4
JST
FG2K506
4
4
4
3
3
5
5
5
Panasonic Factory Solutions Co.,Ltd. パナソニック ファクトリーソリューションズ株式会社
Name
Drawing No.
Loc. No.
F4K1020-05A
1
2 3 4 5 6 7 8
A
B
C
D
E
F
1 2 3 4 5 6 7 8
A
B
C
D
E
F
Page. No.
Power Unit Ast (NPM-DX)
Front Driver Power
MTKA001088+004AF
P004

HRZVV-SB-H(c2570) AWG15/4C+AWG19+2C
R2-4
JST
E1K503
AWG15
AWG15
AWG15
AWG19
AWG19
AWG15
4XAK504(L2)
5XAK504(L1)
AI2.5-12BU
PHOENIX CONTACT
3XAK504(L3)
2XAK504(L1C)
AI0.75-12GY
1XAK504(L2C)
4XAK508(L2)
5XAK508(L1)
AI2.5-12BU
PHOENIX CONTACT
3XAK508(L3)
2XAK508(L1C)
AI0.75-12GY
1XAK508(L2C)
E1K504
R2-4
JST
XAK504
05JFAT-SAXGSA-L
5
4
3
2
1
JST
R5.5-4
JST
FG1K504
R5.5-4
JST
FG1K503
XAK508
05JFAT-SAXGSA-L
5
4
3
2
1
JST
E1K508
R2-4
JST
R5.5-4
JST
FG1K508
L112bX1 P003-3D
L212bX1 P003-3E
L312bX1 P003-3E
L11d3X1 P003-5C
L31d2X1 P003-5D
Ed1X1 P003-5E
L112cX1 P003-5D
L212cX1 P003-5E
L312cX1 P003-5E
Ed2X1 P003-5E
L11d4X1 P003-5C
L31d3X1 P003-5D
L112dX1 P003-5D
L212dX1 P003-5E
L312dX1 P003-5E
Ed3X1 P003-5E
L11d5X1 P003-5C
L31d4X1 P003-5D
MTKC000693AE
MTKC000694AE
MTKC000695AE
AMP
XAK503
1-178128-5
1
2
3
4
5
HRZVV-SB-H(c2570) AWG15/4C+AWG19+2C
AWG15
AWG15
AWG15
AWG19
AWG19
AWG15
HRZVV-SB-H(c2570) AWG15/4C+AWG19+2C
AWG15
AWG15
AWG15
AWG19
AWG19
AWG15
Note1) Connector Pin arrangement is not sequential.
To
ARX-Axis
Motor Driver
K503
Note1)
Note1)
Note1)
To
ARYM-Axis
Motor Driver
K504
To
ARYS-Axis
Motor Driver
K508
R5.5-4
JST
FG2K503
R5.5-4
JST
FG2K504
R5.5-4
JST
FG2K508
4
4
4
GN/YE
BU
BN
BK
RD
WH
GN/YE
BU
BN
BK
RD
WH
GN/YE
BU
BN
BK
RD
WH
3
3
5
5
5
Panasonic Factory Solutions Co.,Ltd. パナソニック ファクトリーソリューションズ株式会社
Name
Drawing No.
Loc. No.
F4K1020-05A
1
2 3 4 5 6 7 8
A
B
C
D
E
F
1 2 3 4 5 6 7 8
A
B
C
D
E
F
Page. No.
Power Unit Ast (NPM-DX)
Rear Driver Power
MTKA001088+005AF
P005

TxD5+
TxD5-
RxD5+
RxD5-
GND
GND
TxD5A+
TxD5A-
RxD5A+
RxD5A-
TxD6+
TxD6-
RxD6+
RxD6-
GND
GND
TxD6A+
TxD6A-
RxD6A+
RxD6A-
JST
CCAF_K313A
PUDP-10V-S
1
2
3
4
5
6
7
8
9
10
JST
CCAR_K313A
PUDP-10V-S
1
2
3
4
5
6
7
8
9
10
UL1007 22AWG BU BU
UL1007 22AWG BU BU
UL1007 22AWG BU BU
UL1007 22AWG BU BU
UL1007 22AWG BU BU
UL1007 22AWG BU BU
UL1007 22AWG BU BU
UL1007 22AWG BU BU
MTKC001048AC
MTKC001049AC
CNCCAR
1
2
3
4
5
6
7
8
9
10
CNCCAF
1
2
3
4
5
6
7
8
9
10
CN Board : Safety #1
-K313A
PDG14042A
Power Unit #1(Ast)
+A11A
#2
1
Panasonic Factory Solutions Co.,Ltd. パナソニック ファクトリーソリューションズ株式会社
Name
Drawing No.
Loc. No.
F4K1020-05A
1
2 3 4 5 6 7 8
A
B
C
D
E
F
1 2 3 4 5 6 7 8
A
B
C
D
E
F
Page. No.
Power Unit Ast (NPM-DX)
Short Connector
MTKA001088+006AB
P006