N7205A119B - 第55页
CN Board : Safety #2 -K313B PDG14042A Power Unit #2(Bst) +A11B CNCV1 S24V T4 1 2 3 FDCF2 IN600 4 5 6 FDCF1 S24GND CNCV2 S24V T5 1 2 3 FDCR2 IN601 4 5 6 FDCR1 S24GND JST CV2_K313B PAP-06V-S 6 5 4 3 2 1 JST CV1_K313B PAP-0…

HRZVV-SB-H(c2570) AWG15/4C+AWG19+2C
R2-4
JST
E1K511
AWG15
AWG15
AWG15
AWG19
AWG19
AWG15
4XBK512(L2)
5XBK512(L1)
AI2.5-12BU
PHOENIX CONTACT
3XBK512(L3)
2XBK512(L1C)
AI0.75-12GY
1XBK512(L2C)
4XBK516(L2)
5XBK516(L1)
AI2.5-12BU
PHOENIX CONTACT
3XBK516(L3)
2XBK516(L1C)
AI0.75-12GY
1XBK516(L2C)
E1K512
R2-4
JST
XAK512
05JFAT-SAXGSA-L
5
4
3
2
1
JST
R5.5-4
JST
FG1K512
R5.5-4
JST
FG1K511
XAK516
05JFAT-SAXGSA-L
5
4
3
2
1
JST
E1K516
R2-4
JST
L112bX1 P003-3D
L212bX1 P003-3E
L312bX1 P003-3E
L11d3X1 P003-5C
L21d2X1 P003-5C
Ed1X1 P003-5E
L112cX1 P003-5D
L212cX1 P003-5E
L312cX1 P003-5E
Ed2X1 P003-5E
L11d4X1 P003-5C
L21d3X1 P003-5C
L112dX1 P003-5D
L212dX1 P003-5E
L312dX1 P003-5E
Ed3X1 P003-5E
L11d5X1 P003-5C
L21d4X1 P003-5C
MTKC001220AE
MTKC001221AE
MTKC001222AE
R5.5-4
JST
FG1K516
AMP
XAK511
1-178128-5
1
2
3
4
5
HRZVV-SB-H(c2570) AWG15/4C+AWG19+2C
AWG15
AWG15
AWG15
AWG19
AWG19
AWG15
HRZVV-SB-H(c2570) AWG15/4C+AWG19+2C
AWG15
AWG15
AWG15
AWG19
AWG19
AWG15
Note1) Connector Pin arrangement is not sequential.
To
BRX-Axis
Motor Driver
K511
Note1)
Note1)
Note1)
To
BRYM-Axis
Motor Driver
K512
To
BRYS-Axis
Motor Driver
K516
R5.5-4
JST
FG2K511
R5.5-4
JST
FG2K512
R5.5-4
JST
FG2K516
4
4
4
GN/YE
BU
BN
BK
RD
WH
GN/YE
BU
BN
BK
RD
WH
GN/YE
BU
BN
BK
RD
WH
3
3
5
5
5
Panasonic Factory Solutions Co.,Ltd. パナソニック ファクトリーソリューションズ株式会社
Name
Drawing No.
Loc. No.
F4K1020-05A
1
2 3 4 5 6 7 8
A
B
C
D
E
F
1 2 3 4 5 6 7 8
A
B
C
D
E
F
Page. No.
Power Unit Bst (NPM-DX)
Rear Driver Power
MTKA001089+005AF
P005

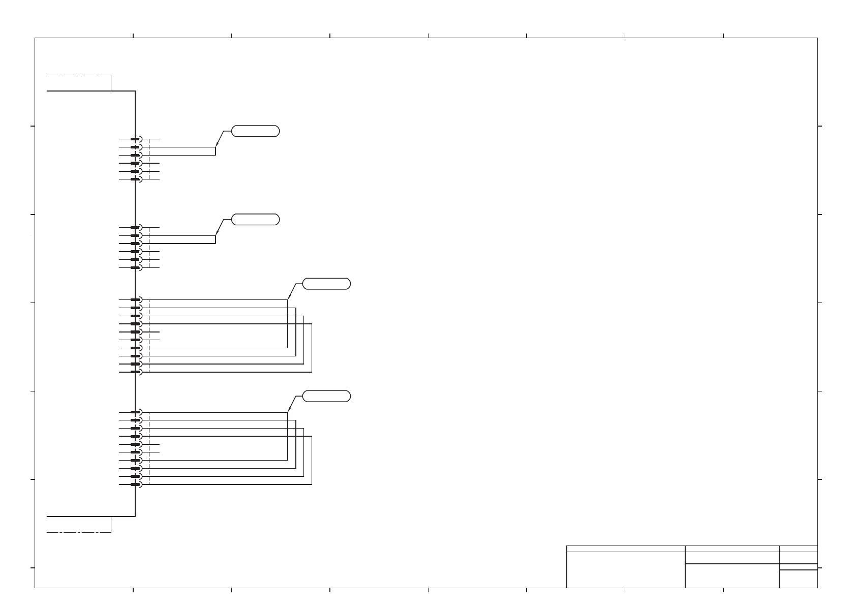
CN Board : Safety #2
-K313B
PDG14042A
Power Unit #2(Bst)
+A11B
CNCV1
S24V
T4
1
2
3
FDCF2
IN600
4
5
6
FDCF1
S24GND
CNCV2
S24V
T5
1
2
3
FDCR2
IN601
4
5
6
FDCR1
S24GND
JST
CV2_K313B
PAP-06V-S
6
5
4
3
2
1
JST
CV1_K313B
PAP-06V-S
6
5
4
3
2
1
UL1007 22AWG BU
UL1007 22AWG BU
MTKC004143AA
MTKC004142AA
TxD5+
TxD5-
RxD5+
RxD5-
GND
GND
TxD5A+
TxD5A-
RxD5A+
RxD5A-
TxD6+
TxD6-
RxD6+
RxD6-
GND
GND
TxD6A+
TxD6A-
RxD6A+
RxD6A-
JST
CCBF_K313B
PUDP-10V-S
1
2
3
4
5
6
7
8
9
10
JST
CCBR_K313B
PUDP-10V-S
1
2
3
4
5
6
7
8
9
10
UL1007 22AWG BU BU
UL1007 22AWG BU BU
UL1007 22AWG BU BU
UL1007 22AWG BU BU
UL1007 22AWG BU BU
UL1007 22AWG BU BU
UL1007 22AWG BU BU
UL1007 22AWG BU BU
MTKC002604AA
MTKC002605AA
1
1
CNCCBR
1
2
3
4
5
6
7
8
9
10
CNCCBF
1
2
3
4
5
6
7
8
9
10
1
1
Panasonic Factory Solutions Co.,Ltd. パナソニック ファクトリーソリューションズ株式会社
Name
Drawing No.
Loc. No.
F4K1020-05A
1
2 3 4 5 6 7 8
A
B
C
D
E
F
1 2 3 4 5 6 7 8
A
B
C
D
E
F
Page. No.
Power Unit Bst (NPM-DX)
(Feeder Cover Wiring : Bst)
MTKA001089+006AB
P006