N7205A119B - 第60页
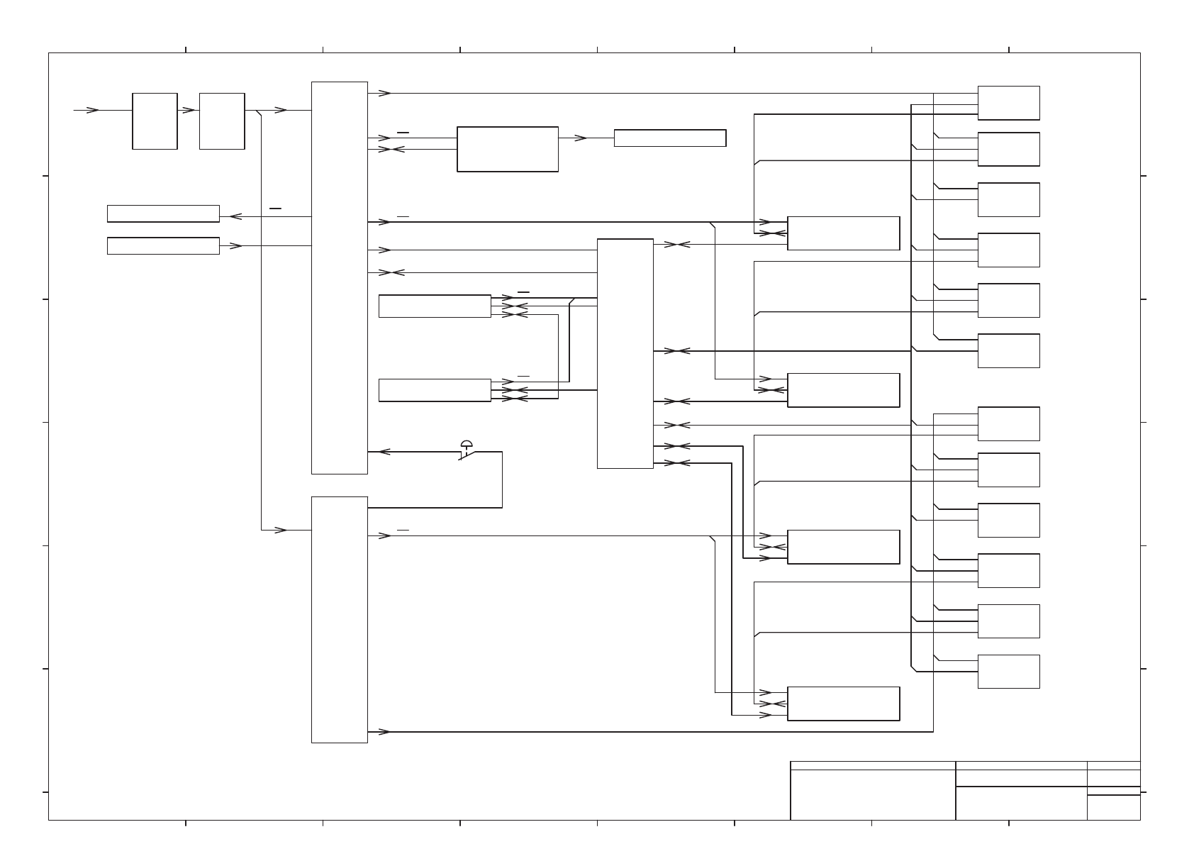
M Vacuum Pump (Ast) -G211A Head -S0011~-S0014,-S0230,-S0137 Power Unit #1 +A11A CPU Box +A01 3~ 200 V M Bottom Cooling Fan (Ast) -G111 Cart Unit (AF,AR) 48 V Valve (Ast) -R4* Sensor (Ast) -B1* 24 V Safety Cover SW (Ast) …

EMG SW(Front,Rear)
-S201~-S202
Main SW
Breaker
Trans
3~ 200 V
Power
Unit #1
+A11A
CPU
Box
+A01
-F101
1~ 200 V
+A13A
-T001
+A03
Multi Recognition Camera
+A12A
Main Air Valve
-R301
Main Air Pressure
-B0116
-K501
-K502
-K506
Signal Tower
-B201,-B202(OP)
Touch Panel
(Front)
+A04
Touch Panel
(Rear)
12 V
12 V
1~ 200 V
24 V
Multi Recognition Camera
(AF)
(AR)
3~200,220,380
,400,420,480 V
3~ 200 V
Motor Driver
AFX-Axis
Motor Driver
AFYM-Axis
Motor Driver
AFYS-Axis
-K503
Motor Driver
ARX-Axis
-K504
Motor Driver
ARYM-Axis
-K508
Motor Driver
ARYS-Axis
+A13B
Multi Recognition Camera
+A12B
-K509
-K510
-K514
Multi Recognition Camera
(BF)
(BR)
Motor Driver
BFX-Axis
Motor Driver
BFYM-Axis
Motor Driver
BFYS-Axis
-K511
Motor Driver
BRX-Axis
-K512
Motor Driver
BRYM-Axis
-K516
Motor Driver
BRYS-Axis
Power
Unit #2
+A11B
24 V
3~ 200 V
CN Board : I/O #1,#2
-K321A,-K322A
24 V
3~ 200 V
(Ast)
(Bst)
24 V
1
2
2
#3,#4
Panasonic Factory Solutions Co.,Ltd. パナソニック ファクトリーソリューションズ株式会社
Name
Drawing No.
Loc. No.
F4K1020-05A
1
2 3 4 5 6 7 8
A
B
C
D
E
F
1 2 3 4 5 6 7 8
A
B
C
D
E
F
Page. No.
Main Body Wiring (NPM-DX)
(Block Diagram 1)
MTKA001071+002AC
P002

M
Vacuum Pump (Ast)
-G211A
Head
-S0011~-S0014,-S0230,-S0137
Power
Unit #1
+A11A
CPU
Box
+A01
3~ 200 V
M
Bottom Cooling Fan (Ast)
-G111
Cart Unit
(AF,AR)
48 V
Valve (Ast)
-R4*
Sensor (Ast)
-B1*
24 V
Safety Cover SW (Ast)
-S311A~-S312A
Out of Work Light (AF,AR)
-B211A,-B212A
+A41A,+A42A
+A21A,+A22A
Dust Box (AF,AR)
-B1010,-B1110
Conveyor
Unit (Ast)
+A31A
24 V
-B1046,-B1047
Transportation Opening
Sensor (Ast)
24 V
CN Board
-K321A,-K322A
M
Roof Cooling Fan 1 (Ast)
-G103
(AF,AR)
-S315A~-S316A
Feeder Safety Cover SW (Ast)
Nozzle Changer (AF,AR)
-B0*A,-B1*A
CN Board
: Transfer
-K323A,-K324A
24 V
: IO #1,#2
(Ast)
-S0111~-S0114,-S0236,-S1137
#1,#2
1~ 200 V
24 V
1
3~ 200 V
24 V
1
-G1034
-G1035
1
1
-B00B*,-B00A*
1
Operation Switch
2
2
M
Roof Cooling Fan 2 (Ast)
-G105
24 V
3
Panasonic Factory Solutions Co.,Ltd. パナソニック ファクトリーソリューションズ株式会社
Name
Drawing No.
Loc. No.
F4K1020-05A
1
2 3 4 5 6 7 8
A
B
C
D
E
F
1 2 3 4 5 6 7 8
A
B
C
D
E
F
Page. No.
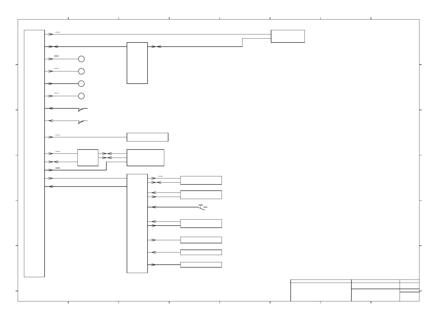
Main Body Wiring (NPM-DX)
(Block Diagram 2)
MTKA001071+003AD
P003

M
Vacuum Pump (Bst)
-G211B
Head
-S0730,-S0537
Power
Unit #2
+A11B
CPU
Box
+A01
3~ 200 V
M
Bottom Cooling Fan 1 (Bst)
-G112
Cart Unit
(BF,BR)
48 V
Valve (Bst)
-R4*
Sensor (Bst)
-B1*
24 V
Safety Cover SW (Bst)
-S311B~-S312B
Out of Work Light (BF,BR)
-B211B,-B212B
+A41B,+A42B
+A21B,+A22B
Dust Box (BF,BR)
-B1410,-B1510
Conveyor
Unit (Bst)
+A31B
24 V
-B1446,-B1447
Transportation Opening
Sensor
24 V
-K321B,-K322B
M
Roof Cooling Fan 1 (Bst)
-G104
(BF,BR)
-S315B~-S316B
Feeder Safety Cover SW (Bst)
Nozzle Changer (BF,BR)
-B0*B,-B1*B
-K323B,-K324B
24 V
(Bst)
CN Board
: Transfer
#3,#4
CN Board
: IO #3,#4
1~ 200 V
24 V
3~ 200 V
24 V
1
-G1434
-G1435
1
1
1
1
-B10B*,-B10A*
-S0736,-S1537
Operation Switch
2
2
M
Roof Cooling Fan 2 (Bst)
-G106
24 V
3
M
Bottom Cooling Fan 2 (Bst)
-G113
3
24 V
Panasonic Factory Solutions Co.,Ltd. パナソニック ファクトリーソリューションズ株式会社
Name
Drawing No.
Loc. No.
F4K1020-05A
1
2 3 4 5 6 7 8
A
B
C
D
E
F
1 2 3 4 5 6 7 8
A
B
C
D
E
F
Page. No.
Main Body Wiring (NPM-DX)
(Block Diagram 3)
MTKA001071+004AD
P004