N7205A119B - 第90页
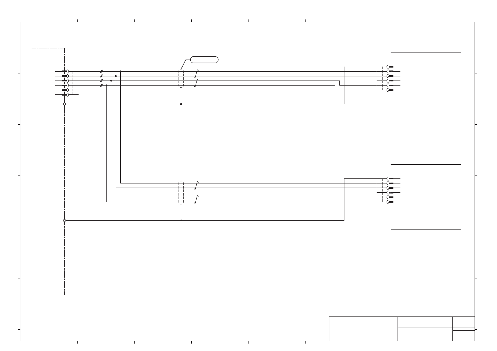
Note1) Connector Pin arrangement is not sequential. COM1 1 2 3 4 5 6 7 8 9 COM1_DCD COM1_RXD COM1_DTR GND COM1_TXD COM1_RTS COM1_CTS COM1_DSR COM1_RI GN/WH RD/WH BK/WH BK GN RD 2464C(BPF)VSVP AWG#24×3P-B JAE COM1_K301 DE…

Note1) Connector Pin arrangement is not sequential.
CN1
3
1
6
4
2
5
+12V
GND
GND
N.C
+12V
N.C
BK/WH
BK
RD/WH
RD
2464C(BPF)VSVP AWG#20×2P-B
FG2A01
R2-4
JST
FG1A01
R2-4
JST
2464C(BPF)VSVP AWG#20×2P-B
BK/WH
BK
RD/WH
RD
Note1)
MTKC002435AD
MOLEX
1A01
5557-06R-210
5
2
4
6
1
3
CN3(DC12V)
1
2
3
4
5
6
FG
GND
FG
12V
GND
12V
MOLEX
3A03
5557-06R-210
6
5
4
3
2
1
CN3(DC12V)
1
2
3
4
5
6
FG
GND
FG
12V
GND
12V
MOLEX
3A04
5557-06R-210
6
5
4
3
2
1
+A04
R08RP3
Topre
Touch Panel (Rear)
+A01
CPU Box
+A03
R08RP3
Topre
Touch Panel (Front)
CN7
CN7
CN3A03
2
1
1
CN3A04
2
3
+A04
2
2
2464-1061/ⅡA-SBX(PF) LF 2P×20AWG
2
2464-1061/ⅡA-SBX(PF) LF 2P×20AWG
2
CN7A03
1
CN7A04
1
CN1A01
2
1
Panasonic Factory Solutions Co.,Ltd. パナソニック ファクトリーソリューションズ株式会社
Name
Drawing No.
Loc. No.
F4K1020-05A
1
2 3 4 5 6 7 8
A
B
C
D
E
F
1 2 3 4 5 6 7 8
A
B
C
D
E
F
Page. No.
Main Body Wiring (NPM-DX)
(Touch Panel Wiring 2)
MTKA001071+032AD
P032

Note1) Connector Pin arrangement is not sequential.
COM1
1
2
3
4
5
6
7
8
9
COM1_DCD
COM1_RXD
COM1_DTR
GND
COM1_TXD
COM1_RTS
COM1_CTS
COM1_DSR
COM1_RI
GN/WH
RD/WH
BK/WH
BK
GN
RD
2464C(BPF)VSVP AWG#24×3P-B
JAE
COM1_K301
DEU-9SF-F0
9
8
7
6
5
4
3
2
1
MTKC002462AD
JAE
2A03
DEU-9SF-F0
9
8
7
6
5
4
3
2
1
CN2(RS-232C)
9
1
2
3
4
5
6
7
8
CD
RD
DSR
GND
DTR
CTS
RTS
TD
N.C
+A03
R08RP3
Topre
Touch Panel (Front)
-K301
HTPE0841-X1
+A01
CPU Box
CPU Board
COM2
1
2
3
4
5
6
7
8
9
COM2_DCD
COM2_RXD
COM2_DTR
GND
COM2_TXD
COM2_RTS
COM2_CTS
COM2_DSR
COM2_RI
GN/WH
RD/WH
BK/WH
BK
GN
RD
2464C(BPF)VSVP AWG#24×3P-B
JAE
COM2_K301
DEU-9SF-F0
9
8
7
6
5
4
3
2
1
MTKC002464AD
JAE
2A04
DEU-9SF-F0
9
8
7
6
5
4
3
2
1
CN2(RS-232C)
9
1
2
3
4
5
6
7
8
CD
RD
DSR
GND
DTR
CTS
RTS
TD
N.C
+A04
R08RP3
Topre
Touch Panel (Rear)
2464-1061/ⅡA-SBX(PF) LF 3P×24AWG
2
2464-1061/ⅡA-SBX(PF) LF 3P×24AWG
2
CN2A04
2
CN2A03
2
3 2 1
3 2 1
COM1K301
3
COM2K301
3
Panasonic Factory Solutions Co.,Ltd. パナソニック ファクトリーソリューションズ株式会社
Name
Drawing No.
Loc. No.
F4K1020-05A
1
2 3 4 5 6 7 8
A
B
C
D
E
F
1 2 3 4 5 6 7 8
A
B
C
D
E
F
Page. No.
Main Body Wiring (NPM-DX)
(Touch Panel Wiring 3)
MTKA001071+033AD
P033

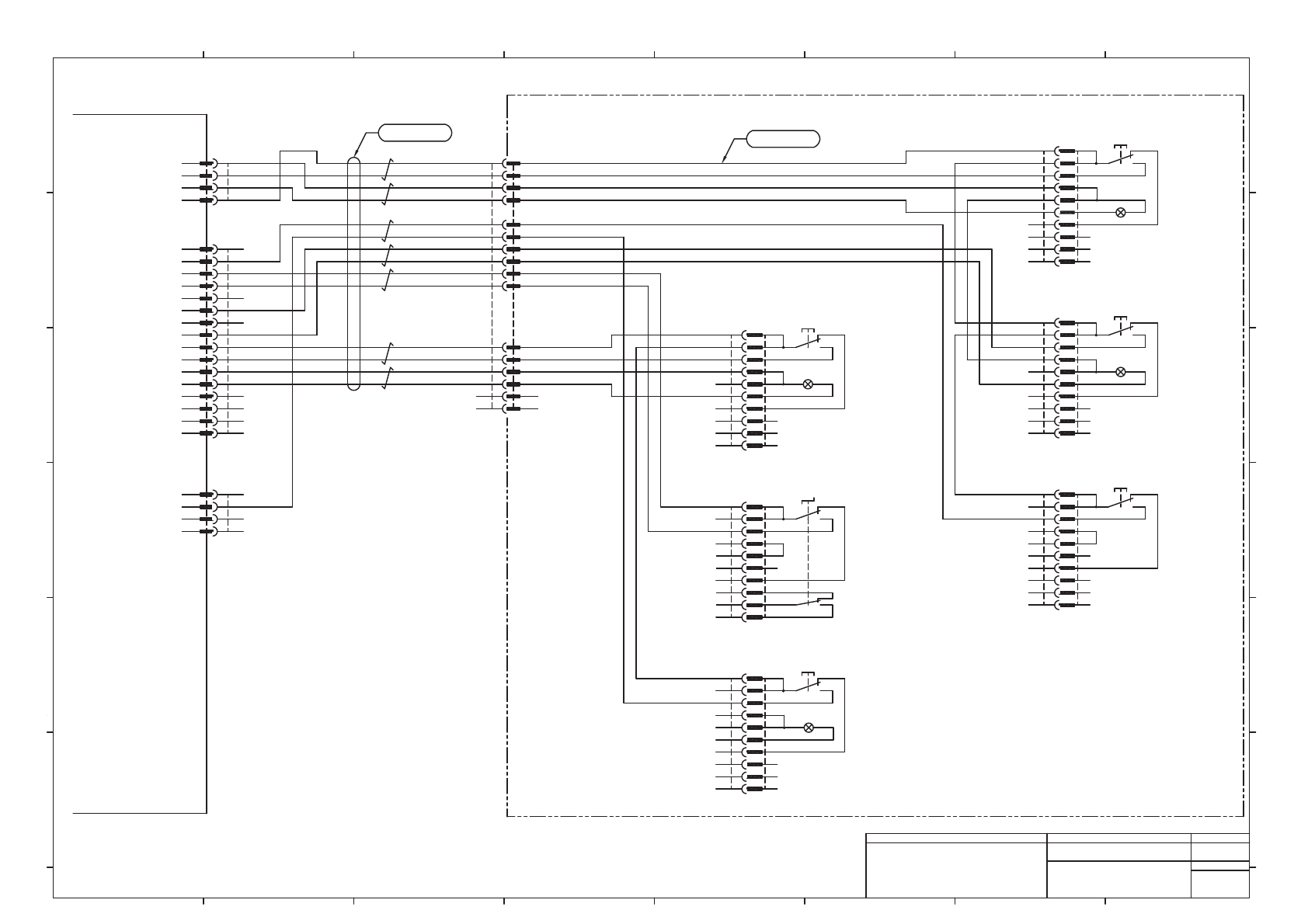
-K321A
PDG14041
Front
EXCHANGE SW : Ast
1
2
3
4
5
6
7
8
9
10
B10B-PASK
JST
A3UL-TBU-3A1C-M-SP4
OMRON
-S0230
Front
SELECT SW
1
2
3
4
5
6
7
8
9
10
B10B-PASK
JST
A3UL-TBU-3A1C-M-SP2
OMRON
-S0014
Front
STOP SW
1
2
3
4
5
6
7
8
9
10
B10B-PASK
JST
A3U-TBK-A1C-M-SP5
OMRON
-S0012
JST
S0230R
PAP-10V-S
10
9
8
7
6
5
4
3
2
1
JST
S0014R
PAP-10V-S
10
9
8
7
6
5
4
3
2
1
JST
S0012R
PAP-10V-S
10
9
8
7
6
5
4
3
2
1
MTKC005187AB
CNSW1
1
2
3
4
5
6
7
8
9
10
CN Board : I/O #1(AF)
24GND
STOP_IN(IN012)
SV_CHK(SVFR)
SV_IN(IN137)
24GND
SELECT_IN(IN014)
24VOUT
SELECT_OT(OUT031)
24GND
A_EXCHG_IN(IN230)
24VOUT
A_EXCHG_OT(OUT203)
24GND
B_EXCHG_IN(IN330)
24VOUT
B_EXCHG_OT(OUT303)
11
12
13
14
15
16
JST
SW1_K321A
PUDP-16V-S
1
2
3
4
5
6
7
8
9
10
11
12
13
14
15
16
10
9
8
7
6
5
4
3
2
1
JST
S0137R
PAP-10V-S
1
2
3
4
5
6
7
8
9
10
B10B-PASK
JST
A3US-SB-2M-AC
OMRON
-S0137
RD
RD/WH
BK
BK/WH
GN
GN/WH
YE
YE/WH
BN
BN/WH
BU
BU/WH
Front
SERVO SW : Ast
A3UL-TBG-3A1C-M-SP3U
OMRON
-S0011
JST
B10B-PASK
1
2
3
4
5
6
7
8
9
10
Front
START SW
JST
S0011R
PAP-10V-S
10
9
8
7
6
5
4
3
2
1
A3UL-TBU-3A1C-M-SP1
OMRON
-S0013
JST
B10B-PASK
1
2
3
4
5
6
7
8
9
10
Front
ACTIVATION SW
JST
S0013R
PAP-10V-S
10
9
8
7
6
5
4
3
2
1
CNSW2
1
2
3
4
24VOUT
START_IN(IN011)
START_OT(OUT030)
24GND
JST
SW2_K321A
PAP-04V-S
4
3
2
1
CNSW3
1
2
3
4
24OUT
ACTIVATION_IN(IN013)
N.C.
24GND
JST
SW3_K321A
PAP-04V-S
4
3
2
1
MOLEX
FSW1R
5557-16R-210
16
15
14
13
12
11
10
9
8
7
6
5
4
3
2
1
MOLEX
FSW1P
5559-16P-210
1
2
3
4
5
6
7
8
9
10
11
12
13
14
15
16
GY/WH
GY
2
2464C(BPF)VVP AWG#24×7P-B
UL1007 24AWG BU BU
UL1007 24AWG BU BU
BU
UL1007 24AWG BU
UL1007 24AWG BU BU
BU
UL1007 24AWG BU
UL1007 24AWG BU
UL1007 24AWG BU
UL1007 24AWG BU UL1007 24AWG BU BU
BU
UL1007 24AWG BU
UL1007 24AWG BU BU
BU
UL1007 24AWG BU
UL1007 24AWG BU BU
BU
UL1007 24AWG BU
UL1007 24AWG BU BU
BU
UL1007 24AWG BU
UL1007 24AWG BU BU
BU
UL1007 24AWG BU
MTKC005188AB
MTKA001077** : Operation Parts (H)
3
A3UL-TBU-3A1C-M-SP3
3
3
Panasonic Factory Solutions Co.,Ltd. パナソニック ファクトリーソリューションズ株式会社
Name
Drawing No.
Loc. No.
F4K1020-05A
1
2 3 4 5 6 7 8
A
B
C
D
E
F
1 2 3 4 5 6 7 8
A
B
C
D
E
F
Page. No.
Main Body Wiring (NPM-DX)
(Front Switch Wiring 1)
MTKA001071+034AD
P034