N7205A119B - 第93页
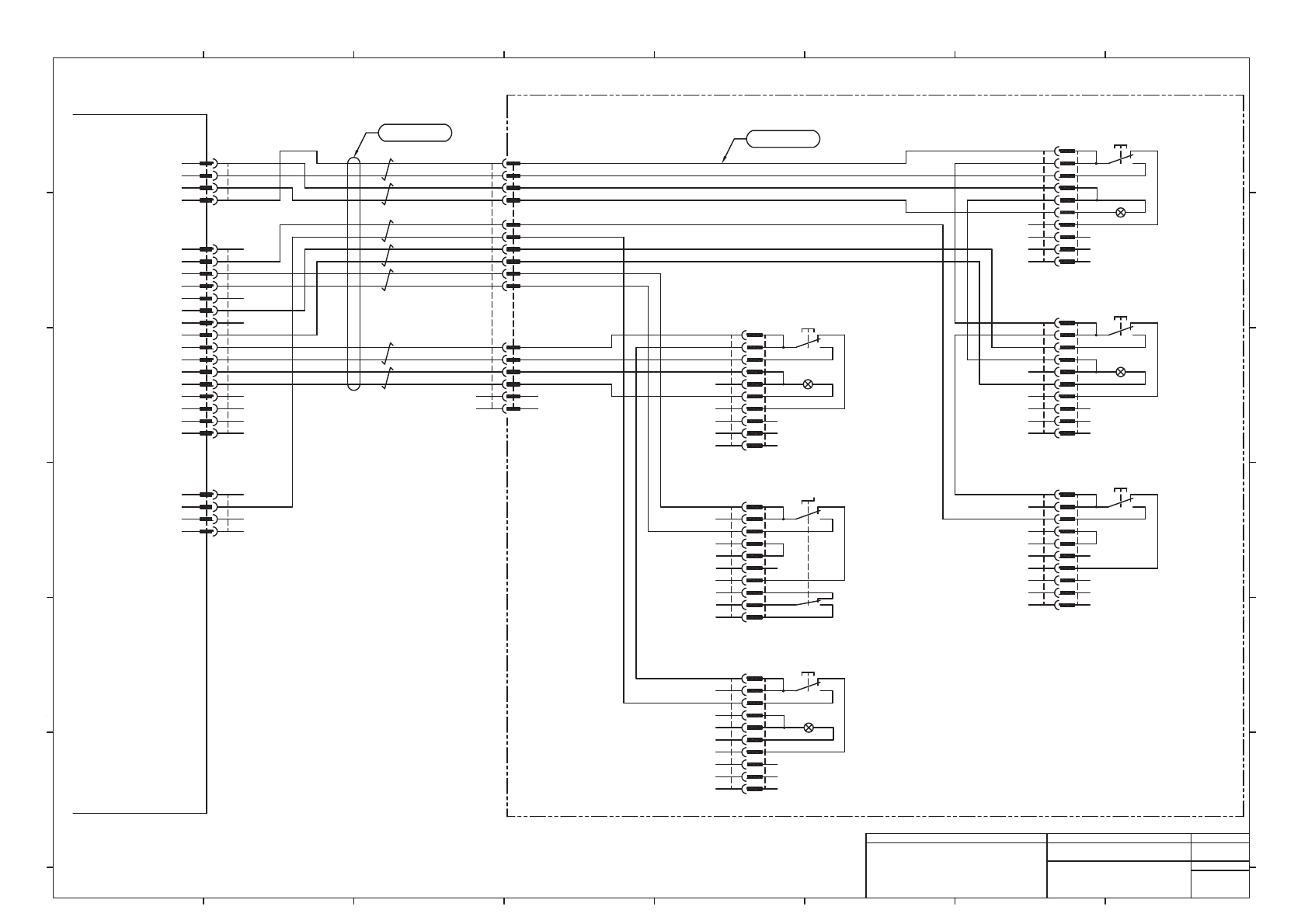
-K322A PDG14041 Rear EXCHANGE SW : Ast 1 2 3 4 5 6 7 8 9 10 B10B-PASK JST A3UL-TBU-3A1C-M-SP4 OMRON -S0236 Rear SELECT SW 1 2 3 4 5 6 7 8 9 10 B10B-PASK JST A3UL-TBU-3A1C-M-SP2 OMRON -S0114 Rear STOP SW 1 2 3 4 5 6 7 8 9…

-K321B
PDG14041
CN Board : I/O #3(BF)
CNSW1
1
2
3
4
5
6
7
8
9
10
24GND
STOP_IN(IN412)
SV_CHK(SVFR)
SV_IN(IN537)
24GND
SELECT_IN(IN414)
24VOUT
SELECT_OT(OUT431)
24GND
A_EXCHG_IN(IN630)
24VOUT
A_EXCHG_OT(OUT603)
24GND
B_EXCHG_IN(IN730)
24VOUT
B_EXCHG_OT(OUT703)
11
12
13
14
15
16
JST
SW1_K321B
PUDP-16V-S
1
2
3
4
5
6
7
8
9
10
11
12
13
14
15
16
Front
EXCHANGE SW : Bst
1
2
3
4
5
6
7
8
9
10
B10B-PASK
JST
A3UL-TBU-3A1C-M-SP4
OMRON
-S0730
JST
S0730R
PAP-10V-S
10
9
8
7
6
5
4
3
2
1
BK/WH
BK
RD/WH
RD
MTKC005189AB
MOLEX
FSW2R
5557-06R-210
6
5
4
3
2
1
MOLEX
FSW2P
5559-06P-210
6
5
4
3
2
1
UL1007 24AWG BU BU
BU
UL1007 24AWG BU
UL1007 24AWG BU BU
BU
UL1007 24AWG BU
2
GN/WH
GN
2464C(BPF)VVP AWG#24×3P-B
10
9
8
7
6
5
4
3
2
1
JST
S0537R
PAP-10V-S
1
2
3
4
5
6
7
8
9
10
B10B-PASK
JST
A3US-SB-2M-AC
OMRON
-S0537
Front
SERVO SW : Bst
UL1007 24AWG BU BU
BU
UL1007 24AWG BU
MTKC005190AA
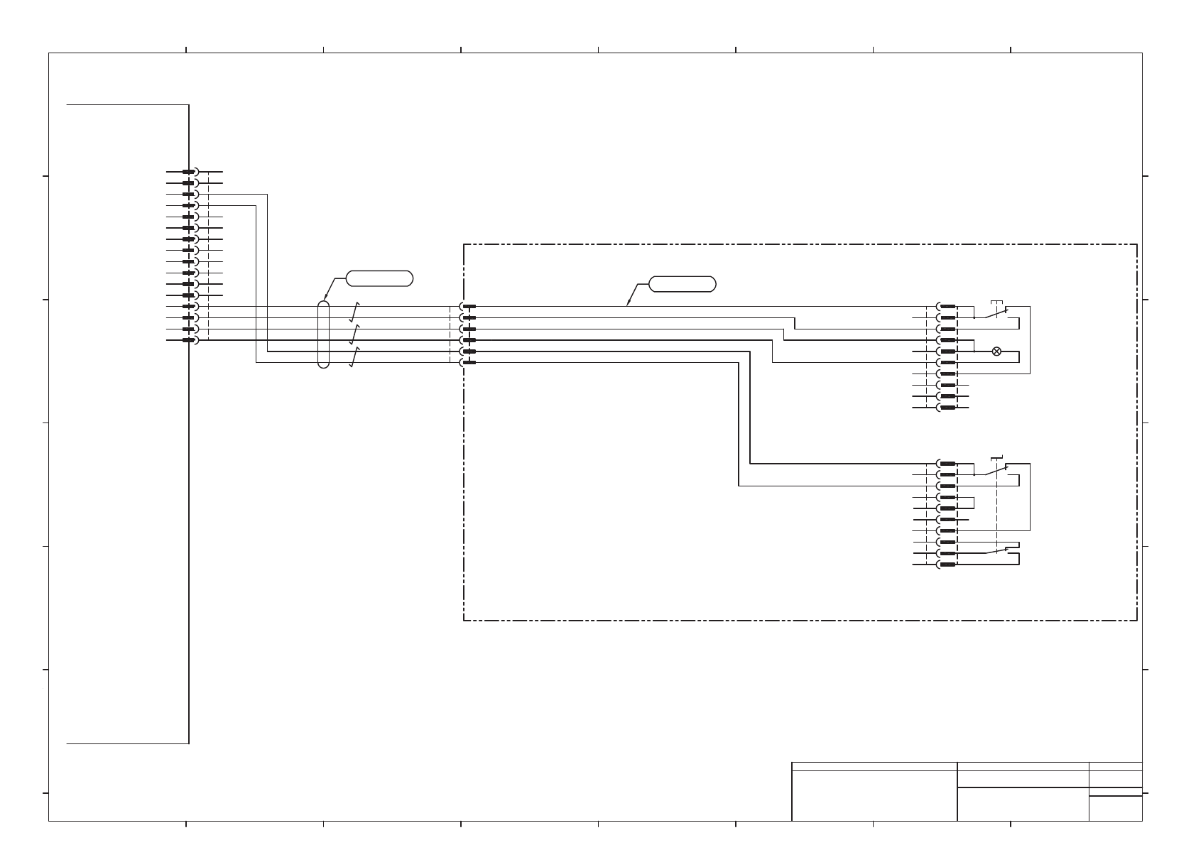
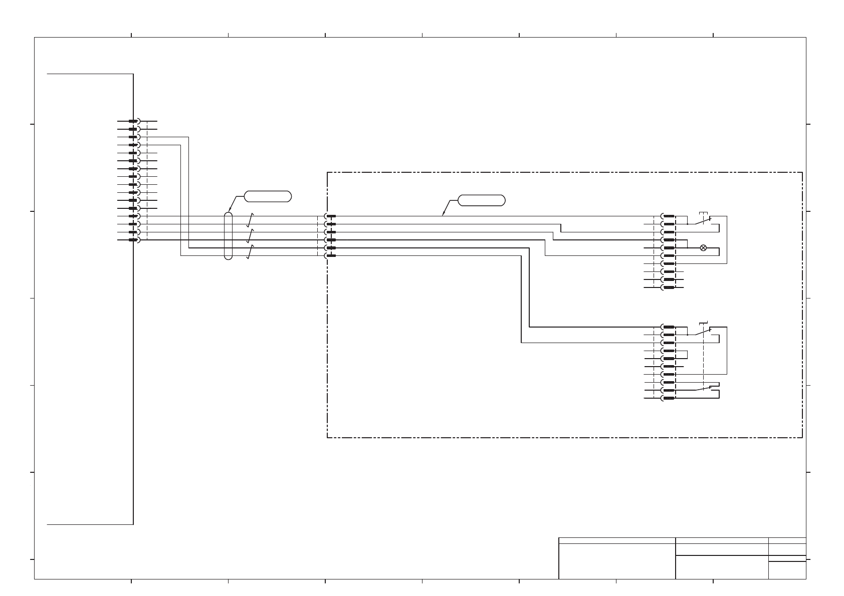
MTKA001077** : Operation Parts (H)
3
Panasonic Factory Solutions Co.,Ltd. パナソニック ファクトリーソリューションズ株式会社
Name
Drawing No.
Loc. No.
F4K1020-05A
1
2 3 4 5 6 7 8
A
B
C
D
E
F
1 2 3 4 5 6 7 8
A
B
C
D
E
F
Page. No.
Main Body Wiring (NPM-DX)
(Front Switch Wiring 2)
MTKA001071+035AD
P035

-K322A
PDG14041
Rear
EXCHANGE SW : Ast
1
2
3
4
5
6
7
8
9
10
B10B-PASK
JST
A3UL-TBU-3A1C-M-SP4
OMRON
-S0236
Rear
SELECT SW
1
2
3
4
5
6
7
8
9
10
B10B-PASK
JST
A3UL-TBU-3A1C-M-SP2
OMRON
-S0114
Rear
STOP SW
1
2
3
4
5
6
7
8
9
10
B10B-PASK
JST
A3U-TBK-A1C-M-SP5
OMRON
-S0112
JST
S0236R
PAP-10V-S
10
9
8
7
6
5
4
3
2
1
JST
S0114R
PAP-10V-S
10
9
8
7
6
5
4
3
2
1
JST
S0112R
PAP-10V-S
10
9
8
7
6
5
4
3
2
1
MTKC005191AB
CNSW1
1
2
3
4
5
6
7
8
9
10
CN Board : I/O #2(AR)
24GND
STOP_IN(IN112)
SV_CHK(24GND)
SV_CHK(SVFR)
24GND
SELECT_IN(IN114)
24VOUT
SELECT_OT(OUT131)
24GND
A_EXCHG_IN(IN236)
24VOUT
A_EXCHG_OT(OUT207)
24GND
B_EXCHG_IN(IN336)
24VOUT
B_EXCHG_OT(OUT307)
11
12
13
14
15
16
JST
SW1_K322A
PUDP-16V-S
1
2
3
4
5
6
7
8
9
10
11
12
13
14
15
16
10
9
8
7
6
5
4
3
2
1
JST
S1137R
PAP-10V-S
1
2
3
4
5
6
7
8
9
10
B10B-PASK
JST
A3US-SB-2M-AC
OMRON
-S1137
RD
RD/WH
BK
BK/WH
GN
GN/WH
YE
YE/WH
BN
BN/WH
BU
BU/WH
Rear
SERVO SW : Ast
A3UL-TBG-3A1C-M-SP3U
OMRON
-S0111
JST
B10B-PASK
1
2
3
4
5
6
7
8
9
10
Rear
START SW
JST
S0111R
PAP-10V-S
10
9
8
7
6
5
4
3
2
1
A3UL-TBU-3A1C-M-SP1
OMRON
-S0113
JST
B10B-PASK
1
2
3
4
5
6
7
8
9
10
Rear
ACTIVATION SW
JST
S0113R
PAP-10V-S
10
9
8
7
6
5
4
3
2
1
CNSW2
1
2
3
4
24VOUT
START_IN(IN111)
START_OT(OUT130)
24GND
JST
SW2_K322A
PAP-04V-S
4
3
2
1
CNSW3
1
2
3
4
24OUT
ACTIVATION_IN(IN113)
N.C.
24GND
JST
SW3_K322A
PAP-04V-S
4
3
2
1
MOLEX
RSW1R
5557-16R-210
16
15
14
13
12
11
10
9
8
7
6
5
4
3
2
1
MOLEX
RSW1P
5559-16P-210
1
2
3
4
5
6
7
8
9
10
11
12
13
14
15
16
GY/WH
GY
2
2464C(BPF)VVP AWG#24×7P-B
UL1007 24AWG BU BU
UL1007 24AWG BU BU
BU
UL1007 24AWG BU
UL1007 24AWG BU BU
BU
UL1007 24AWG BU
UL1007 24AWG BU
UL1007 24AWG BU
UL1007 24AWG BU UL1007 24AWG BU BU
BU
UL1007 24AWG BU
UL1007 24AWG BU BU
BU
UL1007 24AWG BU
UL1007 24AWG BU BU
BU
UL1007 24AWG BU
UL1007 24AWG BU BU
BU
UL1007 24AWG BU
UL1007 24AWG BU BU
BU
UL1007 24AWG BU
MTKC005192AA
MTKA001077** : Operation Parts (H)
3
A3UL-TBU-3A1C-M-SP3
3
Panasonic Factory Solutions Co.,Ltd. パナソニック ファクトリーソリューションズ株式会社
Name
Drawing No.
Loc. No.
F4K1020-05A
1
2 3 4 5 6 7 8
A
B
C
D
E
F
1 2 3 4 5 6 7 8
A
B
C
D
E
F
Page. No.
Main Body Wiring (NPM-DX)
(Rear Switch Wiring 1)
MTKA001071+036AD
P036

-K322B
PDG14041
CN Board : I/O #4(BR)
CNSW1
1
2
3
4
5
6
7
8
9
10
24GND
STOP_IN(IN512)
SV_CHK(24GND)
SV_CHK(SVFR)
24GND
SELECT_IN(IN514)
24VOUT
SELECT_OT(OUT531)
24GND
A_EXCHG_IN(IN636)
24VOUT
A_EXCHG_OT(OUT607)
24GND
B_EXCHG_IN(IN736)
24VOUT
B_EXCHG_OT(OUT707)
11
12
13
14
15
16
JST
SW1_K322B
PUDP-16V-S
1
2
3
4
5
6
7
8
9
10
11
12
13
14
15
16
Rear
EXCHANGE SW : Bst
1
2
3
4
5
6
7
8
9
10
B10B-PASK
JST
A3UL-TBU-3A1C-M-SP4
OMRON
-S0736
JST
S0736R
PAP-10V-S
10
9
8
7
6
5
4
3
2
1
BK/WH
BK
RD/WH
RD
MTKC005193AA
MOLEX
RSW2R
5557-06R-210
6
5
4
3
2
1
MOLEX
RSW2P
5559-06P-210
6
5
4
3
2
1
UL1007 24AWG BU BU
BU
UL1007 24AWG BU
UL1007 24AWG BU BU
BU
UL1007 24AWG BU
2
GN/WH
GN
2464C(BPF)VVP AWG#24×3P-B
10
9
8
7
6
5
4
3
2
1
JST
S1537R
PAP-10V-S
1
2
3
4
5
6
7
8
9
10
B10B-PASK
JST
A3US-SB-2M-AC
OMRON
-S1537
Rear
SERVO SW : Bst
UL1007 24AWG BU BU
BU
UL1007 24AWG BU
MTKC005194AA
MTKA001077** : Operation Parts (H)
Panasonic Factory Solutions Co.,Ltd. パナソニック ファクトリーソリューションズ株式会社
Name
Drawing No.
Loc. No.
F4K1020-05A
1
2 3 4 5 6 7 8
A
B
C
D
E
F
1 2 3 4 5 6 7 8
A
B
C
D
E
F
Page. No.
Main Body Wiring (NPM-DX)
(Rear Switch Wiring 2)
MTKA001071+037AC
P037