N7205A119B - 第95页
+A01 CPU Box -K301 PDG14042A LAN1K301 STPC26-5E(LB)-S250C USB1 Y-E DATA YD-8V76-00000001 -C101 Card Reader LAN1_K301 CNLAN1 USB1 Main Body To HUB B841S-88GF-H001 KANEKO CORD CNLN CNLN MTNW000204AA KUSB2-AM-MBM L=2100 L M…

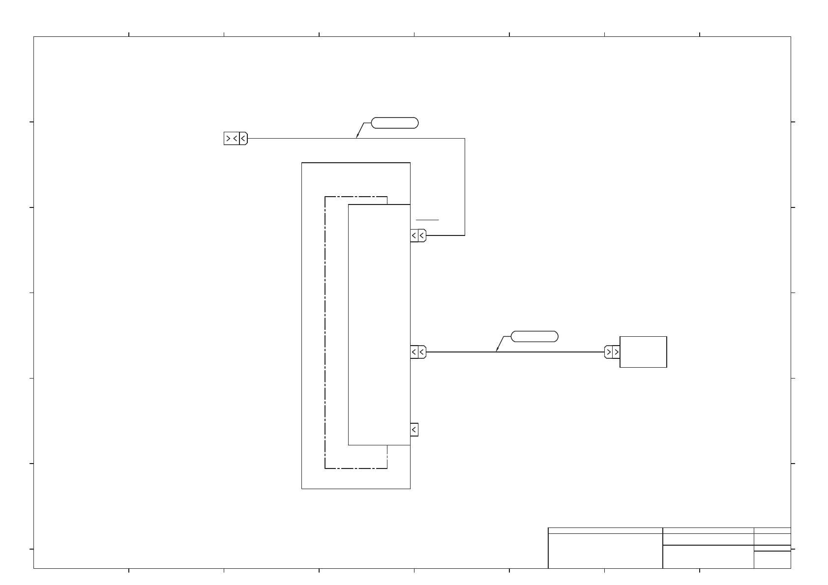
-K322B
PDG14041
CN Board : I/O #4(BR)
CNSW1
1
2
3
4
5
6
7
8
9
10
24GND
STOP_IN(IN512)
SV_CHK(24GND)
SV_CHK(SVFR)
24GND
SELECT_IN(IN514)
24VOUT
SELECT_OT(OUT531)
24GND
A_EXCHG_IN(IN636)
24VOUT
A_EXCHG_OT(OUT607)
24GND
B_EXCHG_IN(IN736)
24VOUT
B_EXCHG_OT(OUT707)
11
12
13
14
15
16
JST
SW1_K322B
PUDP-16V-S
1
2
3
4
5
6
7
8
9
10
11
12
13
14
15
16
Rear
EXCHANGE SW : Bst
1
2
3
4
5
6
7
8
9
10
B10B-PASK
JST
A3UL-TBU-3A1C-M-SP4
OMRON
-S0736
JST
S0736R
PAP-10V-S
10
9
8
7
6
5
4
3
2
1
BK/WH
BK
RD/WH
RD
MTKC005193AA
MOLEX
RSW2R
5557-06R-210
6
5
4
3
2
1
MOLEX
RSW2P
5559-06P-210
6
5
4
3
2
1
UL1007 24AWG BU BU
BU
UL1007 24AWG BU
UL1007 24AWG BU BU
BU
UL1007 24AWG BU
2
GN/WH
GN
2464C(BPF)VVP AWG#24×3P-B
10
9
8
7
6
5
4
3
2
1
JST
S1537R
PAP-10V-S
1
2
3
4
5
6
7
8
9
10
B10B-PASK
JST
A3US-SB-2M-AC
OMRON
-S1537
Rear
SERVO SW : Bst
UL1007 24AWG BU BU
BU
UL1007 24AWG BU
MTKC005194AA
MTKA001077** : Operation Parts (H)
Panasonic Factory Solutions Co.,Ltd. パナソニック ファクトリーソリューションズ株式会社
Name
Drawing No.
Loc. No.
F4K1020-05A
1
2 3 4 5 6 7 8
A
B
C
D
E
F
1 2 3 4 5 6 7 8
A
B
C
D
E
F
Page. No.
Main Body Wiring (NPM-DX)
(Rear Switch Wiring 2)
MTKA001071+037AC
P037

+A01
CPU Box
-K301
PDG14042A
LAN1K301
STPC26-5E(LB)-S250C
USB1
Y-E DATA
YD-8V76-00000001
-C101
Card
Reader
LAN1_K301
CNLAN1
USB1
Main Body
To HUB
B841S-88GF-H001
KANEKO CORD
CNLN CNLN
MTNW000204AA
KUSB2-AM-MBM L=2100 L
MTNW000522AA
USB2
2
KUSB2-AM-MBM L=2400 L
1
CPU Board
1
LAN1K301
2
Panasonic Factory Solutions Co.,Ltd. パナソニック ファクトリーソリューションズ株式会社
Name
Drawing No.
Loc. No.
F4K1020-05A
1
2 3 4 5 6 7 8
A
B
C
D
E
F
1 2 3 4 5 6 7 8
A
B
C
D
E
F
Page. No.
Main Body Wiring (NPM-DX)
(LAN,USB Wiring)
MTKA001071+038AC
P038

NCIO Board
-K302
PNFCAD
T05×2-PJS-2100-A
+A01
CPU Box
7K302
6K302
CN7
CN6
T05×2-PJS-2100-A T05×2-PJS-2100-A
RING OUT
RING IN
OPT1
RX
OPT2
TX
OPT2K311A
-K311A
PNF0C2
SIO Board #1
+A11A
Power Unit #1(Ast)
OPT1K311A
OPT1
RX
OPT2
TX
OPT2K311B
-K311B
PNF0C2
SIO Board #2
+A11B
Power Unit #2(Bst)
OPT1K311B
N510055185AA N510055185AA N510055185AA
1 1
6K302
7K302
CN6
CN7
2
2
2 2
2
T05×2-PJS-1800-A
2 T05×2-PJS-2400-A 2 T05×2-PJS-1800-A 2
Panasonic Factory Solutions Co.,Ltd. パナソニック ファクトリーソリューションズ株式会社
Name
Drawing No.
Loc. No.
F4K1020-05A
1
2 3 4 5 6 7 8
A
B
C
D
E
F
1 2 3 4 5 6 7 8
A
B
C
D
E
F
Page. No.
Main Body Wiring (NPM-DX)
(Optical Link Wiring)
MTKA001071+039AC
P039